【どっちが優秀?】ChatGPTとGeminiを徹底比較!料金や性能の違い、使い分けを解説

「ChatGPT(チャットGPT)一強の時代は終わった」「いまはGeminiのほうが実用的だ」といった声を目にして、結局どちらを使うべきか迷っていませんか。
口コミや比較記事を見ても、「どちらもよい」というあいまいな結論に終わりがちです。結局自分で検証するしかない状況にモヤモヤしている方も多くいるでしょう。
本記事では、ChatGPTとGeminiの料金プランや性能、使い分けを、実務的な活用シーンごとに徹底比較します。
読み終えるころには、あなたの業務に最適な生成AIや料金プランがはっきりと理解でき、AIを「試す側」から「使いこなす側」へ一歩前進できるでしょう。

監修者
SHIFT AI代表 木内翔大
SHIFT AIでは、ChatGPTやGeminiなどの生成AIを活用して、副業で収入を得たり、昇進・転職などに役立つスキルを学んだりするためのセミナーを開催しています。
また、参加者限定で、「今日から使えるプロンプト100選」「新時代のAI×デザイン活用ガイド」「Nano Banana Pro 徹底解説」など、全12個の資料を無料で配布しています。
「これからAIを学び始めたい」「AIを使って副業収入を得たい」「AIで業務を効率化したい」という方は、ぜひ以下のボタンからセミナーに参加してみてください。
そもそもChatGPTとGeminiとは
OpenAIが開発するChatGPTと、Googleが提供するGeminiは、いずれも高性能な生成AIです。
両者は似ているようで、設計思想や得意領域に違いがあります。比較の前提を明確にするために、以下ではそれぞれの基本的な特徴を整理します。
ChatGPTとは
ChatGPTは「対話力と汎用性」に強みがあります。
自然言語処理に特化した大規模言語モデルを基盤とし、長文生成や複雑なロジック展開、プログラミング支援など幅広い用途に対応可能です。
とくに文脈理解力の高さと、抽象的なテーマへの柔軟な対応力に定評があります。
たとえば、以下のような用途において、単なる質問応答を超えた「思考の補助ツール」として広く活用されています。
- 企画書のたたき台作成
- 専門的な理論の解説
- コードのデバッグ支援
API連携やカスタムGPT(GPTs)など拡張性も高く、業務利用にも適しており、資料作成や構想設計など“考える時間”を短縮できる点が大きなメリットです。
業務パートナーとしての適応力の高さが、ChatGPTの本質といえるでしょう。
以下の記事では、ChatGPTの基本的な仕組みやできること、使い方、具体的な活用事例などについてくわしく紹介しています。あわせて参考にしてください。
Geminiとは
Geminiは「Googleサービスとの統合力」と「情報アクセス力」に強みを持つ生成AIです。
その理由は、Google検索やGoogle Workspaceとネイティブに連携する設計思想にあります。
以下のようなクラウド型ツール群とシームレスに接続できるため、既存業務フローに自然に組み込めるのが特徴です。
- Gmail
- Googleドキュメント
- スプレッドシート
たとえば、次のようなタスク処理が可能です。
- 受信メールの要約
- Googleドライブ内の資料横断検索
- スプレッドシートへのデータ出力
ブラウザ検索と連携して、最新情報を参照しながら回答を生成できる点もGeminiの大きな強みです。
Google環境を活用して業務を行っている企業では、Geminiは作業効率を一段引き上げる存在になります。
既存ツールを活かしながらAI活用を進めたい場合に適しているでしょう。
以下の記事では、Geminiの魅力やできること、他のAIツールとの違いについてわかりやすく解説しています。あわせて参考にしてください。
ChatGPTとGeminiの料金プランの違い
有料プランを検討するうえで、料金体系と機能差の把握は欠かせません。
ここでは、ChatGPTとGeminiの料金プランを整理してまとめます。
| サービス | 個人向け最安プラン | 個人向け上位プラン | 法人向けプラン | 特徴 |
|---|---|---|---|---|
| ChatGPT | 無料 | Plus:約3,000円 | ・Team:約4,000円/人〜 ・Enterprise:要問い合わせ | モデル性能と拡張性が強み |
| Gemini | 無料 | ・Google AI Plus:約1,200円 ・Google AI Pro:約2,900円 ・Google AI Ultra:約36,400円 | WorkspaceプランにAI機能を含む | Googleサービスとの連携が強み |
ChatGPTの料金プラン
ChatGPTは用途別に段階的なプラン設計がされています。
| プラン名 | 月額目安 | 主な対象 | 主な特徴 |
|---|---|---|---|
| 無料プラン | ¥0 | 個人 | 基本的な生成AI機能 |
| Plus | 約3,000円 | 個人 | ・高性能モデルの優先利用 ・ファイル解析 ・データ分析機能 |
| Team | 約4,000円/人〜 | 小規模チーム | ・共有ワークスペース ・管理機能 |
| Enterprise | 要問い合わせ | 大企業 | ・高度なセキュリティ ・管理機能 ・拡張性 |
無料プランでも基本的な機能は利用できますが、上位プランでは以下の機能をより安定かつ優先的に利用できます。
- 高性能モデル
- ファイル解析
- データ分析機能
データ分析機能や高度モデルを安定して利用したい場合は、有料版が利用上限や処理の安定性の面で有利です。
資料作成やリサーチ補助など日常業務レベルであれば、個人向けPlusプランで十分なケースが多いでしょう。
一方、社内共有やデータ保護要件が厳しい場合は、TeamやEnterpriseが選択肢になります。
業務規模や利用頻度に応じて最適なプランを選択することが重要です。
以下の記事では、ChatGPTの料金体系や機能について、さらにくわしく解説しています。、自分に合ったプランを選びたいと考えている人は、ぜひチェックしてみてください。
Geminiの料金プラン
Geminiは、無料プランを軸に、必要に応じて有料版で機能を拡張できる設計になっています。
| プラン名 | 月額目安 | 主な対象 | 主な特徴 |
|---|---|---|---|
| 無料版 | ¥0 | 個人 | 基本的な生成AI機能 |
| Google AI Plus | 約1,200円 | 個人ライト利用 | ・上位モデル利用 ・機能拡張 |
| Google AI Pro | 約2,900円 | 個人〜業務利用 | ・高性能モデル ・長文処理強化 |
| Google AI Ultra | 約36,400円 | パワーユーザー | ・最上位性能モデル ・拡張機能 |
| Gemini for Workspace | Workspace料金に含まれる | 法人 | ・GmailやGoogleドキュメントなどとの統合 ・管理機能 |
無料プランでも基本的な機能は利用できますが、上位プランでは以下の機能をより安定かつ優先的に利用できます。
- 高性能モデルの利用
- 長文コンテキスト処理の拡張
- 各種Googleサービスとの高度な連携
高度な推論や大量テキストの処理を継続的に行う場合は、有料版が利用上限や処理精度の面で有利です。
日常的な検索補助や文章作成であれば無料版でも十分対応できますが、業務でGmailやGoogleドキュメントと連携しながら活用する場合や、より高い精度を求める場合には有料プランが有力な選択肢になります。
業務用途か個人利用か、またGoogleサービスとの連携度合いによって最適なプランを選択することが重要です。
以下の記事では、Geminiの料金プランや各プランの機能の違いについて解説しています。有料プランを検討している人は必見の内容です。ぜひチェックしてみてください。
【どっちが優秀?】ChatGPTとGeminiの性能を比較してみた
実際の業務にAIツールを活用するうえで最も重要なのは、性能です。
ここでは、同一条件下での生成結果をもとに、ChatGPTとGeminiを比較します。
| 比較項目 | ChatGPT | Gemini |
|---|---|---|
| テキスト生成結果の比較 | ・論理的 ・構造的 | ・表現豊か ・情動的 |
| 画像生成結果の比較 | ・安定感のあるビジュアル ・構図や要素をコントロールしやすい | ・印象的なビジュアル ・解釈拡張が見られる |
| 声会話結果の比較 | リアルタイム対話型 | 一括回答型 |
| コード生成結果の比較 | 実務・ロジック重視 | ユーザーフレンドリー・安全性重視 |
| データ分析結果の比較 | 課題解決・現場最適化 | 示唆抽出・戦略立案 |
| リサーチ精度の比較 | 現状維持・リスクヘッジ型 | 潮流予測・ビジョン提示型 |
| 応答速度の比較 | 逐次生成でテンポよく表示 | 一括生成で完成形を即提示 |
| リアルタイム性の比較 | ニュース要約・安定性重視型 | トレンド解説・文脈理解型 |
業務に活用するツールを選ぶ参考にしてください。
SHIFT AIでは、ChatGPTやGeminiなどの生成AIを活用して、副業で収入を得たり、昇進・転職などに役立つスキルを学んだりするためのセミナーを開催しています。
また、参加者限定で、「今日から使えるプロンプト100選」「新時代のAI×デザイン活用ガイド」「Nano Banana Pro 徹底解説」など、全12個の資料を無料で配布しています。
「これからAIを学び始めたい」「AIを使って副業収入を得たい」「AIで業務を効率化したい」という方は、ぜひ以下のボタンからセミナーに参加してみてください。
スキルゼロから始められる!
無料AIセミナーに参加するテキスト生成結果の比較
結論
論理的・構造的にまとめたい
▶︎ChatGPT
感情を動かすコピーをつくりたい
▶︎Gemini
ChatGPTとGeminiに同一のプロンプトを入力し、テキスト生成能力を比較しました。
今回使用したプロンプトは以下のとおりです。
以下の条件でブログ導入文を書いてください。
テーマ:AIを導入すべきか迷っている中小企業経営者向け
文字数:300文字以内
構成:
① 共感
② 問題提起
③ 解決策の提示
④ 記事を読むメリット
ChatGPTでは以下の回答が得られました。

Geminiの回答は以下のとおりです。

ChatGPTは、「課題提起」「解決策提示」「読後ベネフィット」の構造が明確です。ビジネス記事の導入文として非常に整っており、論理的で冷静なトーンが評価できます。
一方のGeminiは、感情に強く訴えかける表現が多く、危機感やインパクトを強調するマーケティング寄りの文章になっています。やや煽り気味ですが、訴求力は高い印象です。
今回の生成結果からは、以下のように結論できます。
- 感情を動かすコピーをつくりたい:Gemini
- 論理的・構造的にまとめたい:ChatGPT
SHIFT AIでは、ChatGPTやGeminiなどの生成AIを活用して、副業で収入を得たり、昇進・転職などに役立つスキルを学んだりするためのセミナーを開催しています。
また、参加者限定で、「今日から使えるプロンプト100選」「新時代のAI×デザイン活用ガイド」「Nano Banana Pro 徹底解説」など、全12個の資料を無料で配布しています。
「これからAIを学び始めたい」「AIを使って副業収入を得たい」「AIで業務を効率化したい」という方は、ぜひ以下のボタンからセミナーに参加してみてください。
スキルゼロから始められる!
無料AIセミナーに参加する画像生成結果の比較
結論
構図や要素をコントロールしたい
▶︎ChatGPT
多少の解釈拡張があっても印象的なビジュアルを求める
▶︎Gemini
ChatGPTとGeminiに同一のプロンプトを入力し、画像生成能力を比較しました。
今回使用したプロンプトは以下のとおりです。
以下の条件で画像を生成してください。
テーマ:データ分析をしているビジネスチーム
構図:横長(16:9)
人数:4人
雰囲気:明るい・現代的
スタイル:リアル寄り写真風
テキスト挿入なし
ChatGPTでは以下の画像が得られました。

Geminiが出力した画像は以下のとおりです。

以下の点で、ChatGPT・Gemini双方が高水準です。
- 解像度
- 破綻の少なさ
- 人物の自然さ
一方で、生成傾向には以下のような違いが見られました。
◾️ChatGPT
- 実在オフィスに近い自然な描写
- 紙資料やPCなど具体的で現実的
- 構図指示への高い忠実度
◾️Gemini
- 透明ディスプレイや浮遊UIなど未来的演出
- コンセプト重視で、やや理想化された表現
- 構図指示への低い忠実度
今回の生成結果からは、以下のように結論できます。
- 多少の解釈拡張があっても印象的なビジュアルを求める:Gemini
- 構図や要素をコントロールしたい:ChatGPT
以下の記事では、GeminiやChatGPTを用いた画像生成の方法やコツ、注意点などについて解説しています。AI画像生成に関心のある人は、ぜひ参考にしてください。
音声会話結果の比較
結論
会話のキャッチボールを重視したい
▶︎ChatGPT
じっくり話してまとめて回答を受け取りたい
▶︎Gemini
ChatGPTとGeminiでそれぞれ音声モードを起動し、音声入力で会話を行い、音声会話機能を比較しました。
自然なキャッチボールが成立するかを検証するため、あえて言い直しやあいまいさなどを含む話し方で質問しています。
音声入力した内容は以下のとおりです。
えっと…最近ちょっと仕事が忙しくて。
将来このままでいいのかなって不安なんですよね。
転職するべきかどうかも迷っていて。
今のうちにやっておいた方がいいことってありますか?
でも正直、今の会社も嫌いじゃないんですよ。
給料も悪くないし…。
ただ、なんかモヤモヤしていて。
ChatGPTでは以下の回答が得られました。

Geminiの回答は以下のとおりです。

ChatGPTの対応は以下のようなプロセスで、「ユーザーが話す→すぐ返す」というテンポ感があり、リアルタイムの会話に近い印象です。
- 発話ごとに即時応答
- チャット形式に近い対話型
一方のGeminiの対応は以下のとおりで、すべて入力後にまとめて回答を受け取る一括回答型といえます。
- 会話ボタンを終了するとまとめて回答
- 音声入力+後処理型
今回の生成結果からは、以下のように結論できます。
- 会話のキャッチボールを重視したい:ChatGPT
- じっくり話してまとめて回答を受け取りたい:Gemini
以下の記事では、ChatGPTやGeminiの音声会話機能についてわかりやすく解説しています。
スマホとPCでの始め方についても紹介しているので、音声会話機能に関心のある人は、ぜひ参考にしてください。
コード生成結果の比較
結論
実務・ロジック重視
▶︎ChatGPT
ユーザーフレンドリー・安全性重視
▶︎Gemini
ChatGPTとGeminiに同一のプロンプトを入力し、コード生成能力を比較しました。
今回使用したプロンプトは以下のとおりです。
整数のリストを受け取り、
・重複を削除
・昇順に並べ替え
・中央値を返す
Python関数を書いてください。
条件:
・関数名は calculate_median
・コメントを入れる
・エラーハンドリングを含める
ChatGPTでは以下の回答が得られました。

Geminiの回答は以下のとおりです。

ChatGPTは、無駄のないシンプルな実装で、エラーハンドリングも明確です。例外を発生させる設計で、実務向きの堅実な書き方といえます。
Geminiは、try-exceptで例外を文字列として返すなど、安全性を重視した実装になっています。実行例や解説も含まれていて、初心者に親切です。
今回の生成結果からは、以下のように結論できます。
- 実務・ロジック重視:ChatGPT
- ユーザーフレンドリー・安全性重視:Gemini
SHIFT AIでは、ChatGPTやGeminiなどの生成AIを活用して、副業で収入を得たり、昇進・転職などに役立つスキルを学んだりするためのセミナーを開催しています。
また、参加者限定で、「今日から使えるプロンプト100選」「新時代のAI×デザイン活用ガイド」「Nano Banana Pro 徹底解説」など、全12個の資料を無料で配布しています。
「これからAIを学び始めたい」「AIを使って副業収入を得たい」「AIで業務を効率化したい」という方は、ぜひ以下のボタンからセミナーに参加してみてください。
スキルゼロから始められる!
無料AIセミナーに参加するデータ分析結果の比較
結論
数値の変化を端的に整理し、実務でそのまま使える改善示唆を得たい
▶︎ChatGPT
背景要因まで踏み込み、戦略視点を含めた厚みのある提案を得たい
▶︎Gemini
ChatGPTとGeminiに同一のプロンプトを入力し、データ分析能力を比較しました。
今回使用したプロンプトは以下のとおりです。
以下のデータから読み取れる傾向を3つ挙げ、それぞれに対して具体的な改善施策を1つずつ提案してください。
【データ】
月別売上(1月〜6月):
100 / 120 / 150 / 130 / 170 / 210
条件:
・数値を根拠に説明する
・箇条書きで出力
ChatGPTでは以下の回答が得られました。

Geminiの回答は以下のとおりです。

数値の把握や成長傾向の分析精度はほぼ同等で、「売上2.1倍成長、4月の▲13%減少、5〜6月の加速」といった重要ポイントが一致しています。
一方で、以下の違いがありました。
◾️ChatGPT
- 要点を整理し、無駄なく改善施策を提示
- ロジカルでコンパクト、実務向き
◾️Gemini
- 傾向の言語化に厚みがあり、施策もやや具体的
- 「標準化」「先行投資」など経営視点まで踏み込む
今回の生成結果からは、以下のように結論できます。
- 数値の変化を端的に整理し、実務でそのまま使える改善示唆を得たい:ChatGPT
- 背景要因まで踏み込み、戦略視点を含めた厚みのある提案を得たい:Gemini
リサーチ精度の比較
結論
制度や事実関係を整理し、安定した情報構造で把握したい
▶︎ChatGPT
背景や将来動向まで含めて広く理解したい
▶︎Gemini
ChatGPTとGeminiに同一のプロンプトを入力し、リサーチ精度を比較しました。
今回使用したプロンプトは以下のとおりです。
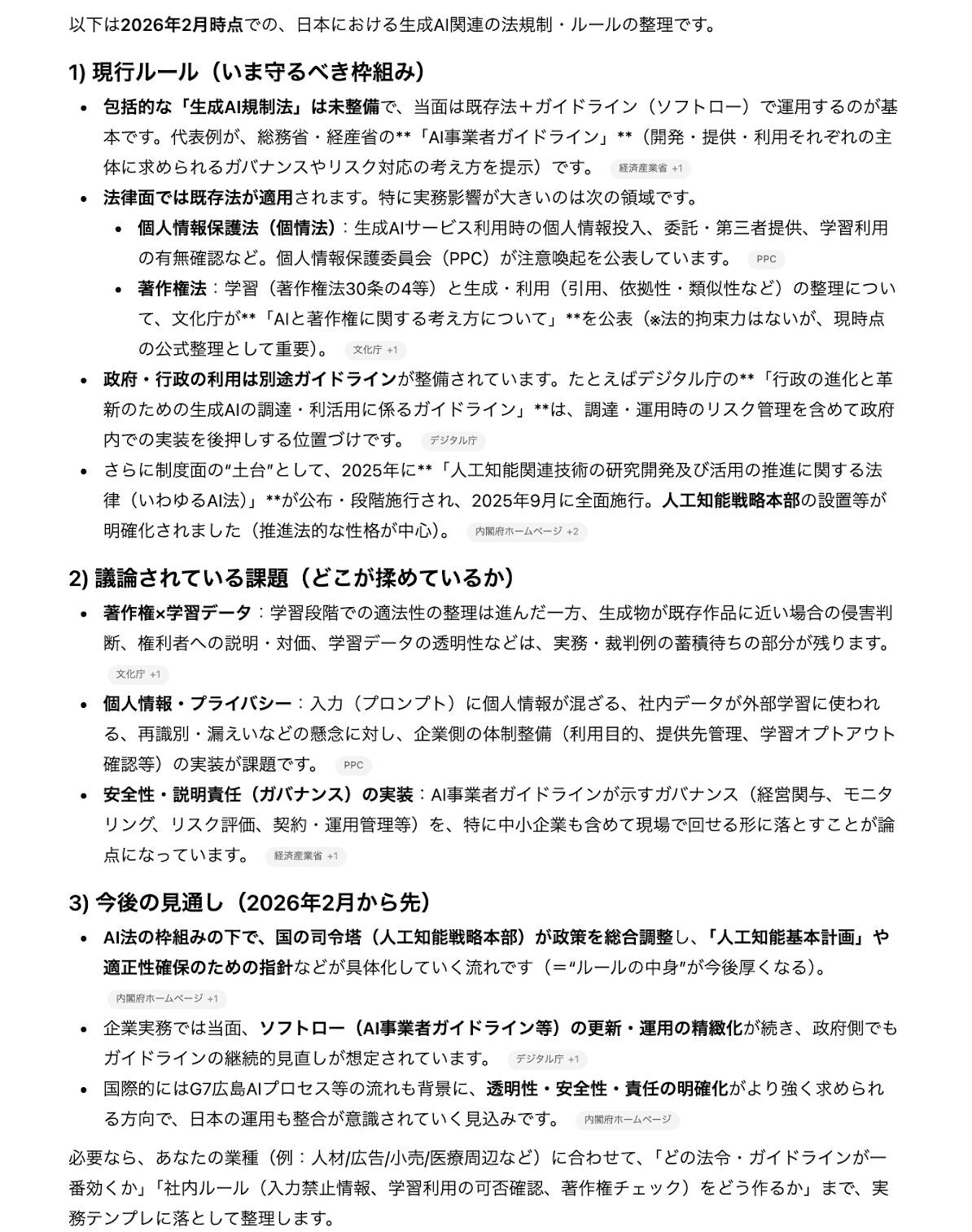
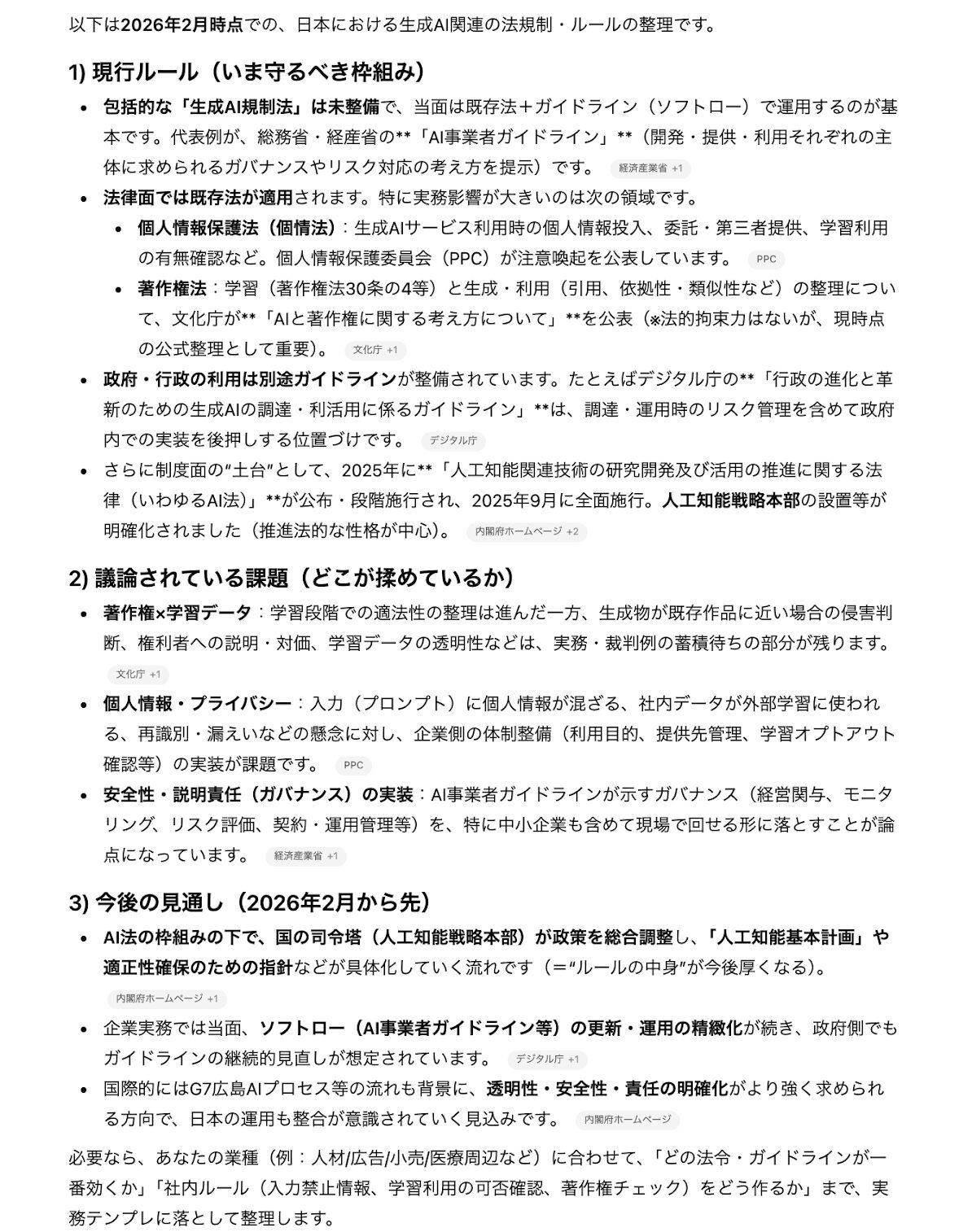
日本における生成AI関連の法規制の現状を、
・現行ルール
・議論されている課題
・今後の見通し
の3点に分けて解説してください。
条件:
・2026年2月時点の情報として記述
・可能であれば具体的な法令名を挙げる
ChatGPTでは以下の回答が得られました。

Geminiの回答は以下のとおりです。

ChatGPTとGeminiともに、日本の生成AI規制について体系的に整理しており、情報網羅性は高水準です。一方で、以下の違いがありました。
◾️ChatGPT
- 既存法+ガイドライン中心の整理
- 断定を避け、制度の位置づけを丁寧に説明
- 実務リスク整理に強み
◾️Gemini
- 今後の立法動向や改正予定まで具体的に言及
- 「ハイブリッド規制へ舵を切る」など将来予測的な記述が多め
- 展望まで含めた解説型
今回の生成結果からは、以下のように結論できます。
- 制度や事実関係を整理し、安定した情報構造で把握したい:ChatGPT
- 背景や将来動向まで含めて広く理解したい:Gemini
以下の記事では、ChatGPTやGeminiの「Deep Research」の特徴や注意点、活用例、今後の展望などについてくわしく解説しています。リサーチ業務を効率化したいと考えている人は、ぜひ参考にしてください。
応答速度の比較
結論
- 純粋な処理速度に大きな差は見られない
-
ChatGPTは「テンポよく生成」、Geminiは「一括生成で完成形を即提示」
ChatGPTとGeminiに同一のプロンプトを入力し、応答速度を比較しました。
今回使用したプロンプトは以下のとおりです(ChatGPTは「5.2 auto」、Geminiは「高速モード」で検証)。
SaaSビジネスの成長戦略を、
・市場選定
・価格設計
・顧客獲得
・解約防止
の4項目に分けて800文字以内で解説してください。
ChatGPTでは以下の速度で回答が得られました。

Geminiの回答は以下のとおりです。

いずれも体感上はほぼ瞬時に回答が生成され始めました。しかし以下のようにわずかな違いは感じられます。
- ChatGPT:テンポよく生成
- Gemini:一括生成で完成形を即提示
わずかな挙動のニュアンスの違いはあるものの、純粋な処理速度に大きな差は見られません。
リアルタイム性の比較
結論
最新ニュースを簡潔に把握したい
▶︎ChatGPT
最新事例に加え、業界トレンドまで含めて理解したい
▶︎Gemini
ChatGPTとGeminiに同一のプロンプトを入力し、リアルタイム性を比較しました。
今回使用したプロンプトは以下のとおりです。
直近1ヶ月以内に発表された生成AI関連ニュースを2つ挙げ、それぞれ発表日と概要を説明してください。
ChatGPTでは以下の回答が得られました。

Geminiの回答は以下のとおりです。

ChatGPTとGeminiともに、直近1ヶ月の生成AI関連ニュースを提示しており、「最新動向を把握する」という点では一定水準の情報提供ができています。
一方で、以下の違いが見られました。
◾️ChatGPT
- 海外主要メディアベースのニュースを整理
- 社会的影響や統計データなど客観情報中心
- 事実をコンパクトにまとめる構成
◾️Gemini
- 企業の具体的発表事例を詳細に紹介
- 発表日や技術特徴まで踏み込んだ内容
- ニュースに加えて「今月のトレンド」まで解説
今回の生成結果からは、以下のように結論できます。
- 最新ニュースを簡潔に把握したい:ChatGPT
- 最新事例に加え、業界トレンドまで含めて理解したい:Gemini
SHIFT AIでは、ChatGPTやGeminiなどの生成AIを活用して、副業で収入を得たり、昇進・転職などに役立つスキルを学んだりするためのセミナーを開催しています。
また、参加者限定で、「今日から使えるプロンプト100選」「新時代のAI×デザイン活用ガイド」「Nano Banana Pro 徹底解説」など、全12個の資料を無料で配布しています。
「これからAIを学び始めたい」「AIを使って副業収入を得たい」「AIで業務を効率化したい」という方は、ぜひ以下のボタンからセミナーに参加してみてください。
スキルゼロから始められる!
無料AIセミナーに参加するChatGPTとGeminiはどう使い分けるべき?場面ごとに解説
ChatGPTとGeminiを、シーンごとに比較してきましたが、重要なのは「どちらが優秀か」ではなく「どの場面で使うか」です。
業務内容に応じたツールの最適配置が、生産性を最大化します。
以下では、ChatGPTとGeminiそれぞれを効果的に活用できる場面を整理します。
| ツール | おすすめの場面 | 具体例 | 強み |
|---|---|---|---|
| ChatGPT | 創造性を求められる執筆や企画作成 | ・小説プロットの作成 ・企画書の構成案 ・キャッチコピーの開発 | 文脈を保ちながら多角的にアイデアを展開できる |
| 複雑なロジックを要する対話 | ・法制度の整理 ・哲学的議論 ・心理相談 | 長文文脈を維持し論点を段階的に整理できる | |
| プログラミングのデバッグ作業 | ・バグ解析 ・コード最適化 ・仕様整理 | 原因特定から修正案提示まで体系的に対応できる | |
| Gemini | Google製品との連携業務 | ・Gmailメールの下書き ・Drive資料の要約 ・スプレッドシートの分析 | Google Workspaceとシームレスに連携できる |
| 大規模資料の読み込みと解析 | ・長大PDFの要約 ・会議記録の整理 ・ログ解析 | 大規模コンテキスト処理に強みがある | |
| 最新トレンドの高速リサーチ | ・市場動向調査 ・ニュース収集 ・製品比較 | 検索連携により最新情報を迅速に整理できる |
ChatGPT・Geminiそれぞれのおすすめの場面をくわしく解説します。
ChatGPTの活用がおすすめの場面
生成AIは万能ではなく、用途によって向き・不向きがあります。
なかでもChatGPTは、次のような論理性や思考の整理が求められる作業で強みを発揮しやすいツールです。
- 創造性を求められる執筆や企画作成
- 複雑なロジックを要する対話
- プログラミングのデバッグ作業
以下でくわしく説明します。
創造性を求められる執筆や企画作成
創造性が求められる執筆や企画立案では、ChatGPTの高い言語的柔軟性が大いに活かされます。
抽象的なテーマから具体的な物語やコンセプトへと展開する場合など、文脈を保ちながら多角的にアイデアを広げられます。
たとえば、次のような場面で活用するのがおすすめです。
- 小説のプロット作成
- 脚本の構成設計
- ブランドのキャッチコピー開発
感情に訴えかける表現や、意外性のある切り口を提示できるため、 発想を広げるのが難しい場面でも、創造的なアウトプットにつながるでしょう。
今回は次のプロンプトを試してみました。
新規コスメブランドの世界観を表現するキャッチコピーを10案提案してください。
ターゲットは30代女性、キーワードは「再生」「静かな強さ」「都会的」。
ChatGPTの回答は以下のとおりです。

抽象的な要望に対しても、このようにトーンや世界観を保ちながら複数案を提示できる点が、企画初期段階ではとくに有効です。
複雑なロジックを要する対話
複雑なテーマを扱う対話では、ChatGPTの論理構成力が強みになります。長い文脈を維持しながら、一貫性のある説明を段階的に組み立てられるためです。
次のような難解な問いに対しても、多層的な概念を分かりやすく分解しながら整理できます。
- 心理学的相談
- 法制度の整理
- 哲学的議論
論点を整理しながら対話を積み重ねられるため、理解を深めたい場面で心強いパートナーとなるでしょう。
たとえば、以下のようなプロンプトを入力してみてください。
功利主義と義務論の違いを、具体例を用いてわかりやすく解説してください。
ChatGPTの回答は以下のとおりです。

論理を崩さず丁寧に答えを積み上げてくれるため、専門的な議論が必要なときも安心感があります。
プログラミングのデバッグ作業
デバッグやコード最適化においても、安定した出力を期待できます。
ChatGPTはエラー原因を段階的に分析し、修正案を論理的に提示できるためです。
とくに次のようなケースで有効です。
- 難解なバグ解析
- 新規フレームワーク導入支援
- コードの可読性改善
修正提案にとどまらず、学習パートナーとしても活用できるでしょう。
今回は、以下のプロンプトを入力してみました。
以下のPythonコードのエラー原因を特定し、修正案を提示してください。
def calculate_average(numbers):
total = 0
for i in range(len(numbers)):
total += numbers[i]
return total / len(number)
data = [10, 20, 30, 40]
print(calculate_average(data))
ChatGPTの回答は以下のとおりです。

原因と対処を体系的に整理できるため、同様のミスの再発防止にも役立ちます。
SHIFT AIでは、ChatGPTやGeminiなどの生成AIを活用して、副業で収入を得たり、昇進・転職などに役立つスキルを学んだりするためのセミナーを開催しています。
また、参加者限定で、「今日から使えるプロンプト100選」「新時代のAI×デザイン活用ガイド」「Nano Banana Pro 徹底解説」など、全12個の資料を無料で配布しています。
「これからAIを学び始めたい」「AIを使って副業収入を得たい」「AIで業務を効率化したい」という方は、ぜひ以下のボタンからセミナーに参加してみてください。
スキルゼロから始められる!
無料AIセミナーに参加するGeminiの活用がおすすめの場面
Geminiは、Googleサービスとの連携や大規模な資料・データ処理などを前提とした業務環境と相性がよいツールです。
ここでは、次の3つの観点から具体的な活用場面を整理します。
- Google製品との連携業務
- 大規模資料の読み込みと解析
- 最新トレンドの高速リサーチ
以下でくわしく説明します。
Google製品との連携業務
Google Workspaceを中心とした業務では、Geminiとの相性が非常に良好です。次のような作業を一貫して行えます。
- メール下書き生成
- Drive資料の要約
- スプレッドシートへの出力などを
ツール間を移動する手間を減らせるため、業務効率の向上が期待できます。
たとえば、資料をアップロードし、以下ようなプロンプトを入力してみてください。
添付のスプレッドシートの売上データを分析し、来月の改善施策を3つ提案してください。
Geminiの回答は以下のとおりです。

日常的にGoogle環境を利用していれば、利便性を実感しやすいでしょう。
以下の記事では、GeminiとGmailの連携やGemini in Googleドキュメントについて解説しています。Google製品を日常的に活用している方は、ぜひ参考にしてください。
大規模資料の読み込みと解析
大量資料の一括解析でも、Geminiの活用がおすすめです。
Geminiは大規模なコンテキスト処理を前提とした設計思想にもとづいており、長文データの整理や分析に対応しやすいためです。
次のような資料の全体要約や抽出分析を得意としています。
- 情報量の多いPDFファイル
- 会議記録
- 大規模なログファイル
断片的な情報ではなく、全体像を踏まえた出力が期待できます。
今回は、PDFファイルとともに、以下のプロンプトを入力してみました。
このPDF全体を読み込み、経営リスクに該当する箇所のみ抽出してください。
Geminiの回答は以下のとおりです。

情報量が多い場面でも、全体を俯瞰しながら要点を整理できるでしょう。
SHIFT AIでは、ChatGPTやGeminiなどの生成AIを活用して、副業で収入を得たり、昇進・転職などに役立つスキルを学んだりするためのセミナーを開催しています。
また、参加者限定で、「今日から使えるプロンプト100選」「新時代のAI×デザイン活用ガイド」「Nano Banana Pro 徹底解説」など、全12個の資料を無料で配布しています。
「これからAIを学び始めたい」「AIを使って副業収入を得たい」「AIで業務を効率化したい」という方は、ぜひ以下のボタンからセミナーに参加してみてください。
スキルゼロから始められる!
無料AIセミナーに参加する最新トレンドの高速リサーチ
最新情報の収集においても、Geminiの活用が有効です。
Google検索との連携を前提とした使い方が可能で、情報の確認と整理を同時に進行できるためです。
たとえば、次のような内容を迅速に把握できます。
- 市場動向
- 最新ニュース
- 製品仕様
一次情報を参照しながら要点を整理できるため、情報収集から概要把握までを効率的に進められます。
たとえば、以下ようなプロンプトを入力してみてください。
2026年2月時点の生成AI市場動向を、信頼できる情報源をもとに整理してください。
Geminiの回答は以下のとおりです。

正確性を担保しつつ短時間で情報を整理できるため、スピードが求められる分野では、とくに有効な選択肢となるでしょう。
正確性・論理性重視ならChatGPT、連携性・処理規模重視ならGeminiを使用しよう!
ChatGPTとGeminiの比較から見えてきたのは、「どちらが優れているか」ではなく、「何を重視するか」で選択肢が変わるという点です。
ChatGPTは、「指示への忠実性」「論理の一貫性」「構造化されたアウトプット」に強みがあります。
次のような精度や思考の整理が求められる場面で安定したパフォーマンスが期待できます。
- 文章作成
- 複雑な対話
- コードのデバッグ
一方のGeminiは、「Googleサービスとの親和性」「大規模コンテキスト処理」「最新情報へのアクセス性」に強みがあります。
次のような「環境連携」や「情報量」「リアルタイム性」を前提とした場面で力を発揮します。
- Google Workspaceを活用した業務
- 大量資料の横断的な要約・分析
- 最新トレンドの高速リサーチ
重要なのは、用途に応じて適切に使い分けることです。目的や業務環境に合わせてツールを選択し、生成AIの効果を最大限に引き出しましょう。
SHIFT AIでは、ChatGPTやGeminiなどの生成AIを活用して、副業で収入を得たり、キャリアアップで年収を高めたりするノウハウをお伝えする無料セミナーを開催しています。
セミナーでは、主に以下の内容を学習できます。
- AIを使った副業の始め方・収入を得るまでのロードマップ
- おすすめの副業案件と獲得方法
- AIスキルを高めて昇進・転職などに役立てる方法
- 実際に成果を出しているロールモデルの紹介
- これから使うべきおすすめのAIツール
無料セミナーは、AI初心者〜中級者の方を対象としています。
「これからAIを学習したいけど、何から始めていいのか分からない」「AIの独学に限界を感じてきた」という方にとくにおすすめです。
また、参加者限定で、「初心者が使うべきAIツール20選」や「AI副業案件集」「ChatGPTの教科書」など全12個の資料を無料で配布しています。
完全無料で参加できるため、ご興味のある方は、ぜひセミナーに申し込んでみてください。
スキルゼロから始められる!
無料AIセミナーに参加する目次
執筆者
上田陽介
フリーランスのライター/編集者として、ビジネス系メディアの記事作成・編集を担当。近年は生成AIを活用した記事作成の効率化・高品質化に取り組み、画像生成AI・動画生成AIにも関心があります。






スキルゼロから始められる!
無料AIセミナーに参加する