Geminiでレポート作成を効率化する方法!コピペOKのプロンプトやバレないためのコツも紹介

Geminiを活用すれば、資料収集から文章作成までの一部を自動化でき、レポート作成にかかる時間を大幅に短縮できます。
とはいえ、「どのように使えばいいのかわからない」「AIでレポートを書くとバレるのではないか」と不安に感じていませんか。
本記事では、Geminiでレポート作成を効率化する方法を5つ紹介します。さらに、プロンプトの書き方のコツや、Geminiを活用しても不自然にならないコツについても解説します。
Geminiを取り入れて、レポート作成にかかる手間や時間を効率よく減らしていきましょう。

監修者
SHIFT AI代表 木内翔大
SHIFT AIでは、ChatGPTやGeminiなどの生成AIを活用して、副業で収入を得たり、昇進・転職などに役立つスキルを学んだりするためのセミナーを開催しています。
また、参加者限定で、「今日から使えるプロンプト100選」「新時代のAI×デザイン活用ガイド」「Nano Banana Pro 徹底解説」など、全12個の資料を無料で配布しています。
「これからAIを学び始めたい」「AIを使って副業収入を得たい」「AIで業務を効率化したい」という方は、ぜひ以下のボタンからセミナーに参加してみてください。
目次
Geminiでレポート作成は効率化できる?
Geminiを活用すれば、レポート作成を効率化できます。
Geminiは、Googleの最新マルチモーダルモデルを基盤として、テキストや画像、音声など、さまざまな情報をまとめて扱えるAIです。
そのため、数百ページに及ぶ資料や複数の情報源を一度に読み込み、内容を整理したうえで要点を抽出できます。
以下のように、指示を与えるだけでレポート作成を進められます。
Geminiを活用して、これまで数日かかっていたリサーチや執筆作業を短縮しましょう。
Geminiはレポート作成や情報リサーチ以外の場面でも役立ちます。以下の記事では17個のできることを紹介していますので、ぜひあわせてご覧ください。
Geminiは無料で使える?
Geminiは無料でも利用できます。ただし、無料プランでは利用回数や一部機能に制限があるため、使い方によっては注意が必要です。
以下に、料金プランごとの主な違いをまとめました。
| 項目 | 無料プラン | Google AI Plus | Google AI Pro | Google AI Ultra |
|---|---|---|---|---|
| 月額料金 | 0円 | 1,200円/月(税込) | 2,900円(税込) | 36,400円(税込) |
| 特徴 | 基本機能を試せる | 高コスパで個人向け | 業務利用向けのバランスが良い | 高負荷・研究用途向け |
| 思考モードの回数 | 日々変動 | 90回/日 | 300回/日 | 1500回/日 |
| Proモデルの回数 | 日々変動 | 30回/日 | 100回/日 | 500回/日 |
| コンテキストのサイズ | 32,000トークン | 128,000トークン | 1,000,000トークン | 1,000,000トークン |
| Deep Research機能 | 5回/月 | 制限付きアクセス | 20回/日 | 200回/日 |
| Deep Think機能 | × | × | × | Ultra:10回 (トークン数 192,000 個のコンテキストウィンドウ) |
| おすすめの人 | Geminiを試したい人 | 手軽に制限を緩和したい人 | 実務や記事作成、分析を効率化したい人 | 大規模調査や研究、高度な分析を行う人 |
まずは無料プランで試してみて、利用回数や機能の制限が気になる場合は、有料プランへの切り替えを検討してみてください。
以下の記事では、Geminiの料金プラン(無料・有料)の違いやそれぞれで使える機能、利用シーン別のおすすめプランについて詳しく紹介しています。
自分に合ったGeminiのプランを選びたい方は、ぜひ参考にしてみてください。
Geminiでレポート作成を効率化する方法
ここでは、Geminiを活用して、レポート作成を効率化する方法を5つ紹介します。
- 膨大な関連資料やWebサイトの要約
- 構成案(目次)の自動生成
- Googleドキュメントやスプレッドシートとの直接連携
- Deep Research機能を活用した最新情報の収集
- 下書きの作成と文体・トーンの自動変換
効率化する方法を参考にしながら、実際にGeminiを使ってレポート作成を進めてみてください。
膨大な関連資料やWebサイトの要約
Geminiを活用すれば、膨大な関連資料やWebサイトの内容を短時間で要約でき、レポート作成の初動を大幅に効率化できます。
Geminiは、PDF資料や長時間の動画、膨大なWeb記事をまとめて読み取り、重要なポイントのみを抽出できます。そのため、すべての資料を一つひとつ読む必要がありません。
以下のようにPDF資料を挿入して「この資料の重要ポイントを箇条書きで要約してください」と入力すると、整理された要約結果が表示されます。

情報の核心を素早く把握できるため、レポートで引用すべき根拠資料を効率よく選別できます。PDF資料やWeb記事を1つ選び、まずはGeminiで要約を試してみてください。
SHIFT AIでは、ChatGPTやGeminiなどの生成AIを活用して、副業で収入を得たり、昇進・転職などに役立つスキルを学んだりするためのセミナーを開催しています。
また、参加者限定で、「今日から使えるプロンプト100選」「新時代のAI×デザイン活用ガイド」「Nano Banana Pro 徹底解説」など、全12個の資料を無料で配布しています。
「これからAIを学び始めたい」「AIを使って副業収入を得たい」「AIで業務を効率化したい」という方は、ぜひ以下のボタンからセミナーに参加してみてください。
スキルゼロから始められる!
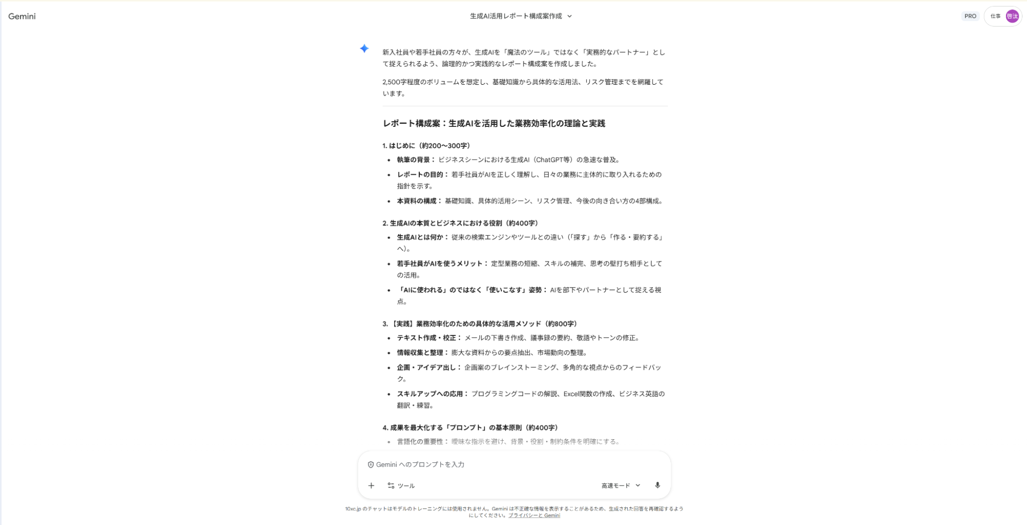
無料AIセミナーに参加する構成案(目次)の自動生成
Geminiを使えば、レポートの構成案(目次)を短時間で自動生成できます。
レポートの主題や条件を入力するだけで、論理的な流れを踏まえた章立てを数秒で出力できるため、構成を一から考える必要がありません。
以下のようにレポートのテーマを入力すると、導入から結論までの流れを意識した章立てがテキスト形式で出力され、レポート全体の構成をすぐに確認できます。

執筆前の段階で全体像を把握できるため「何から書き始めればよいか」と悩む時間を減らせます。まずは構成案を固め、効率よくレポート作成を進めていきましょう。
Googleドキュメントやスプレッドシートとの直接連携
Geminiは、Googleドキュメントやスプレッドシートと直接連携して活用できます。
Google WorkspaceのサイドパネルからGeminiを呼び出せば、作成中のドキュメント内で文章生成やリライト、データ分析を実行できます。
そのため、ツールを切り替えたり、生成した内容をコピー&ペーストしたりする必要がありません。
以下のようにGoogleドキュメントからGeminiを起動し、スプレッドシートのデータを参照させると、数値の傾向を踏まえた考察文がドキュメント内に直接挿入できます。
まずはGoogleドキュメントを開き、サイドパネルからGeminiを呼び出して、ドキュメント内での文章生成やデータ分析を試してみてください。
以下の記事では、GeminiをGoogleドキュメント内で使う方法やできること、利用条件、具体的な操作手順について詳しく紹介しています。
文章作成や要約、推敲を効率化したい方は、ぜひ参考にしてみてください。
以下の記事では、GeminiをGoogleスプレッドシートで使う方法やできること、無料での利用可否、具体的な操作手順や注意点について紹介しています。
データ整理や数式作成、分析作業を効率化したい方は、ぜひ参考にしてみてください。
関連記事:Gemini スプレッドシートでできることや使い方!利用条件・注意点も
Deep Research機能を活用した最新情報の収集
GeminiのDeep Research機能を使えば、専門性の高い最新情報を効率的に収集できます。
Deep Researchは、複雑な調査テーマに対して自律的にWeb検索を繰り返し、複数の情報源を比較・検証したうえで、事実関係を整理したレポート形式の回答を生成できる機能です。
そのため、複数のWebサイトを個別に検索して情報を集約・整理する初動作業を効率化できます。
以下のようにDeep Researchを活用して調査テーマを入力すると、関連する複数の情報源を検索・分析し、内容を統合したレポートを作成できます。

単純なキーワード検索に頼らず、調査の初動から情報整理までを一気に進められるため、情報収集にかかる時間と労力を大幅に削減できます。
まずはDeep Researchを選択し、調査テーマを1つ入力して、どこまで情報整理を任せられるかを確認してみてください。
以下の記事では、Gemini Deep Researchの特徴や通常のチャットモードとの違い、対応データソース、使い方、業務や副業での活用例、注意点まで詳しく紹介しています。
市場調査やリサーチ作業を効率化したい方は、ぜひ参考にしてみてください。
下書きの作成と文体・トーンの自動変換
Geminiを使えば、レポートの下書き作成から文体・トーン調整までを効率化できます。
収集した情報やメモをもとに、論文調や報告書調、カジュアルな文体など、目的に応じた文章を自動で生成・変換できます。
そのため、ゼロから文章を書き起こしたり、文体を一文ずつ手作業で整えたりする必要がありません。
以下のようにラフなメモから初稿を生成した文章と、フォーマルな論文調へ変更した文章を比較すると、表現の違いが分かります。

まずは手元のメモや箇条書きをGeminiに入力し、下書き生成と文体変換を試してみてください。
SHIFT AIでは、ChatGPTやGeminiなどの生成AIを活用して、副業で収入を得たり、昇進・転職などに役立つスキルを学んだりするためのセミナーを開催しています。
また、参加者限定で、「今日から使えるプロンプト100選」「新時代のAI×デザイン活用ガイド」「Nano Banana Pro 徹底解説」など、全12個の資料を無料で配布しています。
「これからAIを学び始めたい」「AIを使って副業収入を得たい」「AIで業務を効率化したい」という方は、ぜひ以下のボタンからセミナーに参加してみてください。
スキルゼロから始められる!
無料AIセミナーに参加するGeminiでレポートを作成する際に役立つプロンプト
ここでは、Geminiでレポートを作成するときに役立つプロンプトを3つ紹介します。
- 情報の整理・ポイント抽出用のプロンプト
- 論理構成・アウトライン作成用のプロンプト
- 文章のブラッシュアップ・校正用のプロンプト
いずれも、レポート作成の各工程でそのまま使える実用的なプロンプトです。まずは自分の状況に合ったものを選び、コピーして実際に使ってみてください。
以下の記事では、Geminiを効果的に活用するためのプロンプトの書き方や公式が推奨するコツ、業務別の具体的なプロンプト例、注意点について紹介しています。
Geminiの出力精度を高めたい方は、ぜひ参考にしてみてください。
情報の整理・ポイント抽出用のプロンプト
Geminiに大量の情報を読み込ませて整理する場合は、要点抽出に特化したプロンプトを使うのがおすすめです。
長文の文章や複数の資料から核心だけを把握したいときでも、Geminiに要約を依頼すれば、重要な情報を見落とさずに整理できます。
以下のプロンプトは、PDF資料やWeb記事を読み込ませたあとに入力してください。
入力したの資料をもとに、レポート作成に必要な情報を整理してください。
・主張や結論
・重要な論点
・根拠となるデータや事実
・引用に使えそうな部分
箇条書きで簡潔にまとめてください。

すべての資料を読まなくても全体像を把握できるため、リサーチ初期の負担を大きく減らせます。
論理構成・アウトライン作成用のプロンプト
Geminiを使えば、レポートのテーマを入力するだけで、論理的な構成案(アウトライン)を自動生成できます。
執筆前に全体の流れを整理できるため「どこから書き始めればよいかわからない」「章立てが決まらない」といった悩みを減らせます。
以下のプロンプトを、テーマや調査対象を記載したうえで入力してください。
以下の条件をもとに、レポートの構成案(目次)を作成してください。
・レポートテーマ:〇〇〇〇
・想定読者:〇〇(例:大学生/新入社員/ビジネス担当者)
・文字数目安:〇〇字
・目的:〇〇(例:理解を深める/課題を整理する/提案する)
・トーン:客観的でレポート向け
導入から結論まで論理的な流れになるように、章・節レベルで見出しを箇条書きで出力してください。

あらかじめアウトラインを作成しておけば、執筆中に話題が逸れるのを防ぎ、レポート全体を一貫した構成でまとめられます。
文章のブラッシュアップ・校正用のプロンプト
Geminiを使えば、作成済みの文章を読みやすく整えたり、表現を洗練させたりできます。
下書き完成後に文体や言い回しを調整したい場面でも、文脈を保ったまま自然な文章へ修正できるため、全面的に書き直す必要はありません。
以下のプロンプトを、見直したい文章を貼り付けたうえで入力してください。
以下の文章を、レポート提出に適した文章へ修正してください。
【修正方針】
・文体は統一して「だ・である調(論文調)」
・冗長な表現や重複は簡潔に整理する
・因果関係や論理の流れが分かるように接続を補う
・主張や結論の意味は一切変更しない
・新しい情報や解釈は追加しない
・文章全体の可読性と客観性を高める
【文章】
(ここに修正したい文章を貼り付け)

表現の調整をGeminiに任せれば、細かな言い回しに悩む時間を減らせます。
SHIFT AIでは、ChatGPTやGeminiなどの生成AIを活用して、副業で収入を得たり、昇進・転職などに役立つスキルを学んだりするためのセミナーを開催しています。
また、参加者限定で、「今日から使えるプロンプト100選」「新時代のAI×デザイン活用ガイド」「Nano Banana Pro 徹底解説」など、全12個の資料を無料で配布しています。
「これからAIを学び始めたい」「AIを使って副業収入を得たい」「AIで業務を効率化したい」という方は、ぜひ以下のボタンからセミナーに参加してみてください。
スキルゼロから始められる!
無料AIセミナーに参加するGeminiでレポートを作成するとバレる?
Geminiで作成したレポートは、使い方によってはAI利用を見抜かれる可能性があります。
Geminiに限らず、近年のAIツールが生成する文章には「予測可能性」や「リズムの均一性」といった特徴が見られやすく、一定の文体パターンとして認識される傾向があります。
また、AIが生成した文章は論理構成が整っている一方で、書き手自身の経験に基づく具体的なエピソードや主観的な評価が不足しがちです。
そのまま提出すると、典型的なAI生成文と受け取られる可能性があるため、人の視点による最終的な調整が重要です。
Geminiでレポートを作成したとバレないようにするためのコツ
ここでは、Geminiを使って作成したレポートを、AI利用と判断されにくくするためのポイントを3つ紹介します。
- 独自の視点や個人的な考察を追加する
- 具体的な事例や実体験に基づいた情報を補完する
- 生成された文章の語尾や接続詞を微調整する
生成されたレポートにこれら3つのポイントを意識して手を加えれば、文章に自然な個性や具体性が生まれます。
AIを下書きとして活用しつつ、最終的には自分の言葉で記載するようにしてください。
独自の視点や個人的な考察を追加する
Geminiで生成した文章のレポートの核心部分に自分なりの仮説やその結論に至った思考回路を記載するのがコツです。
AIは既存情報の整理や統合には優れていますが、特定の状況に対する独自の解釈や個人的な意見までは反映されません。
そのため、まとめ部分に「なぜこの結果になったと考えたのか」「どの点を重視して結論を導いたのか」といった自分の考えを補足すると、AI生成文にはない視点を示せます。
仮説や思考の流れを加えれば、レポートに説得力とオリジナリティが生まれ、AI生成文と判断されにくいです。
Geminiが作成した下書きをもとに考えた理由や判断の流れを書き足してみてください。
具体的な事例や実体験に基づいた情報を補完する
Geminiで生成した文章に自分が実際に経験したエピソードや特定のフィールドワークで得た生の声、ニッチな具体事例を本文に挿入するのがコツです。
AIは既存の学習データをもとに文章を生成するため、個人が実際に経験した出来事や現場で得た「一次情報」までは反映されません。
そのため、AIが持たない情報を加えると、内容の具体性が高まります。以下のような情報を挿入すると、レポートの説得力が向上します。
- 実際に関わったプロジェクトで得た学びや失敗の要因
- 現場で観察した出来事や、数値では見えなかった変化
- インタビューやヒアリングで得た具体的な発言や反応
- 試行錯誤の過程で行った判断と、その結果生じた違い
Geminiが作成した下書きをもとに、自分にしか書けない経験や事例を書き足し、内容を充実させてみてください。
SHIFT AIでは、ChatGPTやGeminiなどの生成AIを活用して、副業で収入を得たり、昇進・転職などに役立つスキルを学んだりするためのセミナーを開催しています。
また、参加者限定で、「今日から使えるプロンプト100選」「新時代のAI×デザイン活用ガイド」「Nano Banana Pro 徹底解説」など、全12個の資料を無料で配布しています。
「これからAIを学び始めたい」「AIを使って副業収入を得たい」「AIで業務を効率化したい」という方は、ぜひ以下のボタンからセミナーに参加してみてください。
スキルゼロから始められる!
無料AIセミナーに参加する生成された文章の語尾や接続詞を微調整する
Geminiで生成した文章は、語尾や接続詞を調整すると自然さが高まります。
AIの文章は、接続詞や文末表現が一定のパターンに偏りやすく、全体のリズムが単調になりがちです。そのため、機械的な文章と受け取られる場合もあります。
以下のポイントを意識して調整すると、文章に抑揚が生まれます。
- 「まず」「次に」などの接続詞を削り、簡潔に言い切る
- 一部の文で倒置法を用い、語順に変化をつける
- 文末表現を使い分ける
- 断定文と推測表現を適度に混ぜ、単調さを避ける
語尾や接続詞を中心に見直すだけでも、文章全体のリズムと読みやすさは大きく変わります。Geminiが生成した文章を一度読み返し、人の手で整える意識で微調整してみてください。
Geminiでレポートを作成する際の注意点
Geminiを活用するとレポート作成を効率化できますが、いくつか注意すべき点があります。
ここでは、Geminiでレポートを作成するときに押さえておきたい注意点を3つ紹介します。
- ハルシネーションによる情報の虚偽
- 機密情報や個人情報の入力に伴うセキュリティリスク
- 著作権の侵害や剽窃と判断される可能性
注意点を把握せずに利用すると、誤った情報の拡散やトラブルにつながる可能性があります。リスクを避けるためにも、事前に内容を確認しましょう。
ハルシネーションによる情報の虚偽
Geminiを含むAIは、実在しない情報をもっともらしく生成してしまう場合があります。
AIは確率的に文章を生成する仕組みのため、事実確認を伴わない内容や架空の文献・データをあたかも正確であるかのように出力する「ハルシネーション」を起こす可能性があります。
とくに、以下のような情報は誤りが含まれやすいため注意が必要です。
- 数値データや統計結果
- 人名・組織名・研究名
- 最新の調査結果や制度情報
- 参考文献や出典リスト
誤った情報をレポートに記載すると、内容全体の信頼性を大きく損ないます。
AIの出力は下書きや整理の補助として活用し、数値や固有名詞、出典については必ず一次ソースを確認したうえで使用するようにしましょう。
機密情報や個人情報の入力に伴うセキュリティリスク
Geminiを含む生成AIに機密情報や個人情報を入力すると、情報漏えいにつながるリスクがあります。
AIに入力したデータは外部サーバーへ送信・処理され、設定や利用状況によっては将来的に分析や学習へ利用される可能性があります。
そのため、取り扱う情報の内容には注意が必要です。とくに、以下のような情報は入力を避けるべきです。
- 社外秘の資料や未公開情報
- 顧客名・住所・連絡先などの個人情報
- 契約内容や売上などの内部データ
- 第三者に公開できない業務情報
不用意な情報入力は、企業や個人にとって重大なトラブルを招くおそれがあります。
AIを利用するときは、扱う情報の安全性を事前に確認し、必要に応じて内容を抽象化・匿名化したうえで入力するよう心がけましょう。
著作権の侵害や剽窃と判断される可能性
Geminiが生成した文章であっても、著作権侵害や剽窃と判断される可能性があります。
AIは学習データをもとに文章を生成するため、既存の著作物と表現や構成が酷似した内容を出力してしまう場合があります。
そのため、利用者に悪意がなくても、結果として問題視される場合が多いです。とくに、以下のような点には注意が必要です。
- 既存の記事や論文と表現が極端に似ていないか
- 特定の言い回しや構文が連続して一致していないか
- 引用が必要な箇所に出典が明示されているか
意図しない剽窃を防ぐためにも、提出前に類似表現チェックツールを活用し、必要に応じて言い換えや適切な引用表記を行いましょう。
Geminiを活用してレポート作成を効率化しよう!
Geminiを活用すれば、思考の質を落とすことなく、レポート作成にかかる時間を大幅に短縮できます。
Geminiは、リサーチや構成作成、下書き生成、表現調整といった工程を効率化できるため、限られた時間の中でも余裕をもってレポートに向き合えます。
作業負担を減らしつつ、内容の精度を高められる点が魅力です。
本記事で紹介した使い方を参考に、まずは下書き作成や情報整理といった一部の工程からGeminiを取り入れてみてください。
SHIFT AIでは、ChatGPTやGeminiなどの生成AIを活用して、副業で収入を得たり、キャリアアップで年収を高めたりするノウハウをお伝えする無料セミナーを開催しています。
セミナーでは、主に以下の内容を学習できます。
- AIを使った副業の始め方・収入を得るまでのロードマップ
- おすすめの副業案件と獲得方法
- AIスキルを高めて昇進・転職などに役立てる方法
- 実際に成果を出しているロールモデルの紹介
- これから使うべきおすすめのAIツール
無料セミナーは、AI初心者〜中級者の方を対象としています。
「これからAIを学習したいけど、何から始めていいのか分からない」「AIの独学に限界を感じてきた」という方にとくにおすすめです。
また、参加者限定で、「初心者が使うべきAIツール20選」や「AI副業案件集」「ChatGPTの教科書」など全12個の資料を無料で配布しています。
完全無料で参加できるため、ご興味のある方は、ぜひセミナーに申し込んでみてください。
スキルゼロから始められる!
無料AIセミナーに参加する執筆者
西啓汰
大学での学びと並行して活動するフリーランスのSEO/Webライター。
研究テーマは「Music to Video」。音楽の歌詞や曲調を分析し、自動で映像を生成する仕組みの開発中。
生成AIツールを実際に触れ、体験を通じて得た知見を活かし、価値を届けるライティングを実践。
趣味は野球観戦とラジオ聴取。





スキルゼロから始められる!
無料AIセミナーに参加する