Grok(グロック)とは?無料で使う条件やChatGPTとの違いを解説

X(旧Twitter)などで話題のAI「Grok(グロック)」を目にして「何がすごいのかわからない」と疑問を抱いている方もいるでしょう。
2026年2月17日には次世代モデル「Grok 4.2」のベータ版がリリースされ、大きな反響を呼んでいます。
「Grok 4.1がすごい」「ファクトチェックができる」などの声があがる一方で、「使いこなせるか不安」「バレるのが怖い」といった声も見られます。
本記事では、Grokの最新機能から料金体系、ChatGPTとの違い、さらには気になるプライバシー設定まで解説します。
Grokを情報収集やクリエイティブ制作に活用したい方は最後までご覧ください。

監修者
SHIFT AI代表 木内翔大
SHIFT AIでは、ChatGPTやGeminiなどの生成AIを活用して、副業で収入を得たり、昇進・転職などに役立つスキルを学んだりするためのセミナーを開催しています。
また、参加者限定で、「今日から使えるプロンプト100選」「新時代のAI×デザイン活用ガイド」「Nano Banana Pro 徹底解説」など、全12個の資料を無料で配布しています。
「これからAIを学び始めたい」「AIを使って副業収入を得たい」「AIで業務を効率化したい」という方は、ぜひ以下のボタンからセミナーに参加してみてください。
目次
Grokとは?

Grok(グロック)は、イーロン・マスク率いるxAI社が開発した生成AIです。Xと連携しながらリアルタイムの情報収集や対話ができるのが特徴です。
Grokは、Xの投稿データにアクセスできるため、最新ニュースや話題の分析ができます。さらに、ユーモアや皮肉を交えた応答スタイルも話題です。
また、2026年2月には最新モデルであるGrok 4.2のベータ版がリリースされ、推論能力や画像・動画の解析能力が飛躍的に向上しています。
Grokの主な機能を以下にまとめました。
- 文章生成
- 画像生成・編集
- 音声対応
- 動画生成
- コーディング
- Xとの連携
- コンパニオンモード
Grokは、単なる雑談AIではなく、実用性と遊び心を両立した万能型の生成AIです。トレンドの把握や資料作成、アイデア出しなどの場面で活躍します。
Grokの6つの特徴
ここでは、Grokの6つの特徴を紹介します。

なぜGrokが話題を集めているのか、それぞれの特徴を見ていきましょう。
Xと連携してリアルタイムの情報が取得できる
Grokは、Xと連携しており、最新の投稿やトレンド情報をもとにリアルタイムで生成できます。
とくに「DeepSearch」機能を使えば、X上の投稿内容や外部サイトの情報を横断的に検索し、現在話題になっているAIやテクノロジー関連の情報を瞬時に取得可能です。
以下は、Grokに2026年2月28日時点で話題になっているAIニュースに関する内容を聞いた結果です。

Xでトレンド内容を手動検索する必要はなく、Grokに質問するだけで最新情報をまとめて確認できます。
以下の記事では、Grok「DeepSearch」機能について詳しく解説していますので、ぜひ参考にしてください。
高度な推論ができる
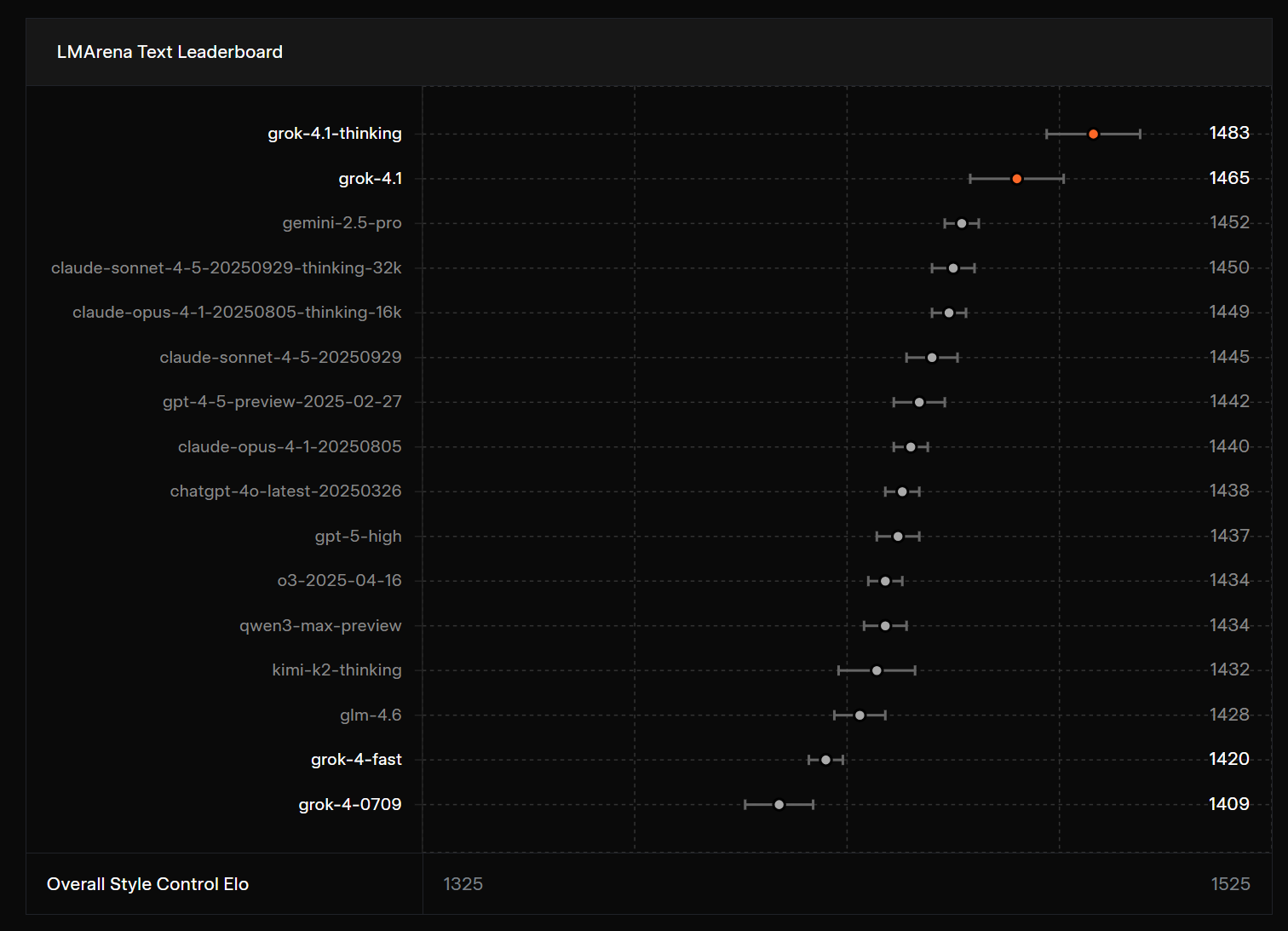
安定版の最新モデル「Grok 4.1」は、強い推論能力を保ちながら、共感力が高くより人間らしい対話が可能です。
とくに「Grok 4.1 Thinking(推論)」では、高度な推論に加え、コーディングや視覚処理を含む幅広いタスクで筋道立てた回答を導き出します。
LMArenaのベンチマーク(どちらの回答が良いか人間が投票)では、Grok 4.1 Thinkingが総合1位、Grok 4も2位を記録しています。

ユーザーの意図や感情に寄り添った対話が可能なため、ストレスフリーなコミュニケーションが実現します。
以下の記事では、Grok 4.1について、特徴や使い方、活用事例について紹介しています。より詳しく知りたい方は、ぜひ参考にしてみてください。
コーディングに特化した機能を備えている
Grok 4.1には、コード生成やデバッグ支援など、開発者の作業を幅広くサポートする機能があります。
PythonやJavaScriptなど主要な言語にも対応し、開発中の課題や不明点をGrokがサポートしてくれます。
実際にGrok 4.1で以下のようにコードを生成・実行しました。
Grok 4.1を使えば、エラー対応やコードの理解にかかる時間が短縮され、開発の生産性が大幅に向上します。
画像や動画にも対応できる
Grokでは、テキスト生成だけでなく、画像生成や編集、動画生成も可能です。
画像については、アップロードされた画像を解析・説明できるほか、プロンプトからイラストやアートを生成可能です。再生成による画像の編集も可能です。
以下は、実際にGrokを使って画像を生成した結果です。

2026年2月に「Grok Imagine Image」がリリースされ、画像生成機能がさらに強化されました。また、最大3枚の画像を参照して1枚に合成する「マルチイメージ編集」も利用可能です。
動画生成では、テキストや画像から動画を生成できます。動画の解像度(480p・720p)や長さ(6秒と10秒)、アスペクト比が選択可能です。
※10秒と720pは有料プランのみ
無料プランでも動画生成を体験できます。「猫が踊る10秒の動画」と送信して生成した動画が以下です。
2026年2月5日より「Speak to Create」機能が追加されたため、音声から画像や動画を生成できます。
Grokを活用すれば、画像・音声の制作工程を自動化でき、プレゼン資料や教育コンテンツなどで活躍します。
Xプラットフォーム上のGrokアカウントによる画像生成および画像編集機能は、現在有料購読者のみが利用可能になりました。Grokアプリでは、これまで通り全プランで画像生成・編集できます。
ただし、ビキニなどの露出度の高い実在の人物の画像や性的なコンテンツは、プランを問わず編集不可です。
以下の記事では、Grokで画像生成する方法を詳しく解説しています。プロンプトも紹介していますので、ぜひ参考にして画像生成を行ってみてください。
音声に対応できる
Grokでは、音声での会話にも対応しています。
最初の音声認識までの平均時間が1秒未満という速度で自然な対話が可能です。
音声は6種類から選択できて速度も調整可能です。さらに、音声エージェントの役割もカスタマイズできます。サイドバーの「音声」タブをクリックすると、音声モードが開始します。
さらに、2026年2月9日には音声モードに「Live Camera」機能が追加されました。音声でGrokと会話しながら、カメラで撮影したリアルタイムの映像に関して質問できます。
2026年2月13日にはGrokとの音声会話を共有可能な動画やポッドキャストに変換できる機能が追加されました。
マルチエージェントで応答の正確さを高められる
2026年2月18日にリリースされたGrok 4.20 Heavyは、複数のAIエージェントによる「マルチエージェント構造」によって、より正確で納得感の高い回答を実現します。
通常のAIモデルは1つの視点で思考し、単一の回答を出力します。しかし、Grok 4.20 Heavyは異なる仮説や視点を持つ16人の専門エージェントを同時に動かし、議論させたうえで最適な結論を導く構造です。
実際の仕組みでは、それぞれのエージェントが異なる前提条件や論理を用いて並列に思考を進めます。
出力された複数の回答から、最も妥当性の高い要素を抽出・統合して、最終的な回答を出力します。
マルチエージェント構造により、事実確認や複雑な意思決定、仮説生成などの業務を効率化できるでしょう。
【無料でも使える】Grokの料金体系は?
Grokは無料で使い始められます。さらに、業務活用や高度な機能を求める方には、複数の有料プランも用意されています。
現在のプランのそれぞれの料金やできることをまとめました。
| 項目 | 無料プラン | X Premium | X Premium+ | SuperGrok | SuperGrok Heavy |
|---|---|---|---|---|---|
| 料金(税込) | 0円 | 918円/月 | 6,080円/月 | 30ドル(約4,800円)/月 | 300ドル(約48,000円)/月 |
| 使えるモデル | ・Grok 4.1 ・Grok 4.1 Thinking ・Grok 4.20(Beta) | ・Grok 4.1 ・Grok 4.1 Thinking ・Grok 4.20(Beta) | ・Grok 4.1 ・Grok 4.1 Thinking ・Grok 4.20(Beta) | ・Grok 4.1 ・Grok 4.1 Thinking ・Grok 4.20(Beta) | ・Grok 4.1 ・Grok 4.1 Thinking ・Grok 4.20(Beta) ・Grok 4.20 Heavy |
| 質問回数の目安 | 数十回/日 | やや緩和(制限あり) | 大幅に緩和 | 大幅に緩和 | 大幅に緩和 |
| Deep Search | 可能(制限あり) | やや緩和(制限あり) | 可能 | 可能 | 可能 |
| 画像生成・編集 | 可能(制限あり) ※Xプラットフォーム上のGrokアカウントでは不可 | 可能(制限あり) | 可能 | 可能 | 可能 |
| 音声モード | 対応 | 対応 | 対応 | 対応 | 対応 |
| 動画生成 | 可能(制限あり) | 可能(制限あり) | 可能 | 可能 | 可能 |
| コンパニオンモード | NSFW対応あり | NSFW対応あり | NSFW対応あり | NSFW対応あり | NSFW対応あり |
| 記憶容量(メモリ性能) | 非公開(ごく少量) | 非公開(ごく少量) | 128,000トークン | 128,000トークン | 256,000トークン |
| 応答速度・優先処理 | 遅め(順番待ち) | やや高速 | 高速・優先度高 | 高速・優先度高 | 最優先・専用サポート付き |
| 新機能の先行体験 | 利用不可 | 利用不可 | 一部機能を先行利用可 | 多くの新機能に対応 | すべて最優先で試せる |
| 契約方法 | 登録不要 | Xアカウントで登録 | Xアカウントで登録 | Grok公式サイトから直接契約 | Grok公式サイトから直接契約 |
まずは無料版でGrokの使い心地を試し、必要に応じて有料プランへのアップグレードを検討しましょう。
なお、X Premium+プランを契約するとSuperGrokも利用できます。
以下の記事では、Grokの無料・有料プランの違いやできること、使い方のポイントについて紹介しています。無料でどこまで使えるのか詳しく知りたい方は、参考にしてみてください。
また、上記表で紹介したように、プランによってさまざまな制限があります。以下の記事では、各制限や対策をより詳しく解説していますので、ぜひあわせてご覧ください。
GrokとChatGPTを比較!どっちがおすすめ?
ここでは、GrokとChatGPTの違いについて、以下の3つの視点で解説します。
- リアルタイム性と情報の鮮度の違い
- 画像生成能力とキャラクター性の違い
- 利用シーンによる使い分け
順番に、詳しく見ていきましょう。
リアルタイム性と情報の鮮度の違い
Grokの強みは、X(旧Twitter)のポストデータに直接アクセスできる「リアルタイム性」です。
特に「DeepSearch」機能を使えば、数分前に投稿されたばかりのニュースやトレンドを深掘りし、世間の反応を含めて要約できます。ChatGPTもWeb検索は可能であるものの、SNS上の「今この瞬間の生の声」を拾い上げる能力については、Grokに大きな分があります。
最新の時事ネタやSNSでのバズり要素を分析したいならGrok、過去の膨大な学習データに基づいた論理的な回答を求めるならChatGPTがおすすめです。
画像生成能力とキャラクター性の違い
画像生成機能においても、両者には明確な個性の違いがあります。
Grokは画像生成エンジン「Flux.1」を搭載しており、実写と見紛うようなリアルな質感や、画像内への正確な文字入れが可能です。
一方、ChatGPTの「DALL·E 3(ダリスリー)」は、芸術的でファンタジーなイラスト生成を得意としています。
また、ChatGPTは公序良俗に反しない丁寧でガードの固い回答が特徴ですが、Grokは「ユーモアモード」をオンにすることで、皮肉やジョークを交えた人間味のある対話を楽しむことができます。
利用シーンによる使い分け
結論として、どちらがおすすめかは「何を知りたいか」によって決まります。以下の表を参考に使い分けてみてください。
| 比較項目 | Grok(xAI) | ChatGPT(OpenAI) |
|---|---|---|
| 開発元 | xAI | OpenAI |
| 料金(税込) | 無料プラン:無料 X Premium:918円/月 X Premium+:6,080円/月 SuperGrok:30ドル/月 SuperGrok Heavy:300ドル/月 | 無料プラン:無料 Goプラン:1,400円/月 Plusプラン:3,000円/月 Proプラン:30,000円/月 Businessプラン:約4,650円/月 Enterpriseプラン:問い合わせ |
| 情報ソース | XやWebのリアルタイム投稿 | 大規模な事前学習データ+Web |
| 回答スタイル | ユーモアとリアルタイム性を重視 | さまざまな用途に対応し、安全で正確な答えを重視 |
| 得意分野 | ・Xの最新情報 ・戦略 ・アイデア出し ・気軽な会話 | ・文章作り ・翻訳 ・プログラミング ・詳しい調べ物 |
| 使いやすさ | ・Xを使う人に便利 ・無料プランは制限多め | ・誰でも使いやすい ・無料プランも使いやすい |
速報性やSNSとの親和性を重視するならGrok、情報の正確さや丁寧な説明を重視するならChatGPTがおすすめです。目的に応じて使い分けてください。
以下の記事では、GrokとChatGPTの違いをより詳しく解説しています。ぜひ参考にしてください。
次世代モデル「Grok 4.2」で何が変わる?
2026年2月17日にxAI社がベータ版をリリースした「Grok 4.2」は、従来のモデルを上回る進化を遂げています。
注目すべきは推論能力の向上で、複雑な数式や論理パズルに対しても、人間のように順序立てて解を導き出せるようになりました。
また、複数のAIが協力して回答を検証するマルチエージェント機能により情報の正確性が増したほか、動画や音声の高度な解析も可能になっています。
まさに「Xの情報を扱うAI」から「万能な知能エージェント」へと変貌を遂げたモデルと言えるでしょう。
なお、Grok 4.2について詳しく知りたい方は、以下の記事をご覧ください。
Grokで生成したコンテンツは商用利用できる?
Grokで生成したテキストや画像は、商用利用を含めて自由に使用可能です。利用者が出力の所有権を持つため、ビジネスへの活用も問題ありません。
xAIの公式サイトには、次のように記載されています。
You own the Inputs and Outputs.
引用:利用規約(xAI)
You are free to use Grok’s Outputs (including generated images) from your conversations as you wish, including for commercial use. You own Grok’s Outputs and you grant xAI certain use rights pursuant to xAI’s Consumer Terms. We do ask that you attribute the generated work to Grok as provided in xAI’s Brand Guidelines available on xAI’s legal website.
【和訳】あなたは、入力および出力の所有者です。
Grokとの会話で生成された出力物(画像を含む)について、商用利用を含めて自由に使用することができます。
生成された出力物の所有権はあなたにあり、xAIにはxAIの「Consumer Terms(利用規約)」に従って一定の使用権を与えることになります。
また、xAIの法務ページにあるブランドガイドラインに従って、Grokによって生成された作品であることを示していただくようお願いしています。
ただし、他者の著作物や人物の肖像が含まれる可能性がある場合は注意が必要です。生成内容によっては、第三者の権利を侵害するおそれがあるため、商用利用前に利用規約を確認しましょう。
スマホ(Xアプリ)でのGrokの使い方
XアプリからGrokを使う方法は、以下3つの手順です。
- Xにアクセスする
- 「Grok」のアイコンを選ぶ
- プロンプトを入力する
ステップ1:Xにアクセスする
まずはWebブラウザやアプリからXにアクセスします。
>ブラウザ版はこちらから
>iOSの方はこちらから
>Androidの方はこちらから
アカウントを持っていない場合は、無料で新規作成が可能です。

ステップ2:「Grok」のアイコンを選ぶ
画面下部に表示されるアイコンの中から「Grok」を選択します。

ステップ3:プロンプトを入力する
画面中央の入力欄にプロンプトを入力します。X上で使う場合は、Grokが生成した文章や画像をそのまま投稿可能です。

スマホ(Grokアプリ)でのGrokの使い方
Grokアプリで使う手順は以下のとおりです。
- アプリをインストールする
- プロンプトを入力する
ステップ1:アプリをインストールする
まずはGrokのアプリをインストールします。
>iOSの方はこちらから
>Androidの方はこちらから
インストールが完了したら、以下のログイン画面が表示されます。ログイン方法は以下の4つから選択可能です。
- Xアカウントでログイン
- メールアドレスでログイン
- Googleアカウントでログイン
- Apple IDでログイン

ステップ2:プロンプトを入力する
ログイン後、画面下部に表示される入力欄に、質問や依頼したいプロンプトを入力します。

入力後、送信ボタンを選択すると文章や画像などが生成されます。
※マイクアイコンから音声入力した後に送信アイコンをタップしてもメッセージ送信可能
また、iOS版のGrokアプリでは、コンパニオンモードが利用できます。
画面左上の二本線をタップし、表示されるメニューから「コンパニオンたち」を選択すると、コンパニオンモードを起動できます。

ただし、初回利用時は、コンパニオンのダウンロードが必要です。一度ダウンロードすれば、次回以降はすぐに利用可能です。
お好きなコンパニオンを選んで、気軽に話しかけてみてください。
以下の記事では、Grokで利用できる「コンパニオンモード」について解説しています。詳しい使い方や攻略法も紹介していますので、ぜひあわせてご覧ください。
PCでのGrokの使い方
PCからGrokを使う手順は以下のとおりです。
- Grokにアクセスする
- プロンプトを入力する
ステップ1:Grokにアクセスする
まずは、Grokの公式サイトにアクセスします。アクセスが完了したら、右上のボタンから「サインアップ」または「サインイン」を行いましょう。

ログイン方法は以下の4つから選択可能です。
- Xアカウントでログイン
- メールアドレスでログイン
- Googleアカウントでログイン
- Apple IDでログイン

ステップ2:プロンプトを入力する
ログイン後、画面中央に「何を知りたいですか?」と書かれた入力欄が表示されます。

入力欄にプロンプトを入力し、送信を押すと、Grokが応答を返してくれます。
【使ってみた】Grokの活用事例8選
ここでは、実際に筆者がGrokを活用して試した8つの事例を紹介します。

実務や日常にどう役立つかの参考にしてみてください。
SHIFT AIでは、ChatGPTやGeminiなどの生成AIを活用した「AI副業の始め方」や「収入を得るまでのロードマップ」を学べる無料セミナーを開催しています。
また、参加者限定で、「今日から使えるプロンプト100選」「新時代のAI×デザイン活用ガイド」「Nano Banana Pro 徹底解説」など、全12個の資料を無料で配布しています。
「これからAIを学び始めたい」「AIを使って副業収入を得たい」という方は、ぜひ以下のボタンからセミナーに参加してみてください。
スキルゼロから始められる!
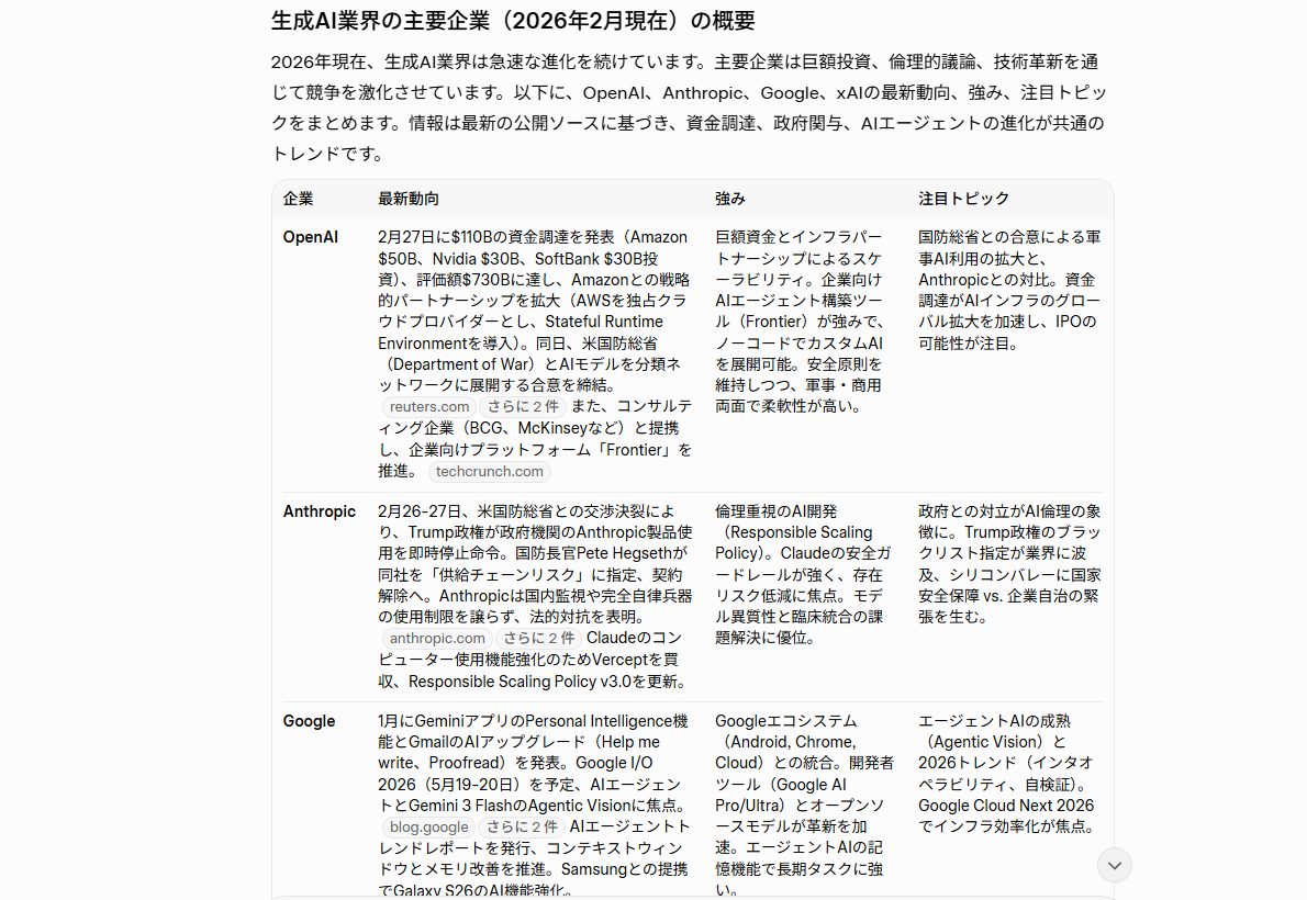
無料AIセミナーに参加する最新の時事ネタやトレンドの背景調査
GrokはXと連携しており、最新の投稿やニュースをリアルタイムで取得できるのが特長です。
そのため、特定の業界や製品に関する市場動向や消費者の声を効率よく収集・分析できます。
今回は以下のプロンプトで市場調査を行いました。
2026年現在の生成AI業界における主要な企業・ツール(OpenAI、Anthropic、Google、xAI)の最新の動向と、それぞれの強み・注目トピックを教えてください。
実行結果は以下のとおりです。

新製品の発売前後における消費者の反応をモニタリングしたり、競合他社の動きを把握すれば、タイムリーな戦略判断やマーケティング施策の最適化に役立ちます。
SNS投稿用のバズる文章案の作成
Xのデータを学習しているGrokは、「どのような投稿が反応を得やすいか」を熟知しています。ターゲット層の興味を引くフックのある文章案を複数提示可能です。
新しいAIツールの紹介をXで行いたいです。20代の若手ビジネスパーソンに刺さるような、少し驚きがあって拡散されやすい投稿案を3つ作成してください。
以下の結果が得られました。

各案には、推奨されるハッシュタグや、拡散ポイントまで提案されるため、SNS運用の効率化に直結します。
ブログやプレゼン用の高品質なアイキャッチ画像生成
Grokに搭載された画像生成エンジン「Flux.1」は、驚くほどリアルな質感と、正確な文字入れ機能が特徴です。
ブログのアイキャッチやプレゼン資料に使う画像を、プロに頼んだようなクオリティで自作できます。
「AIが変える未来のオフィス」をテーマに、ブログのアイキャッチ画像を作成して。
【条件】明るい色調、超高解像度の写真風、近未来的なデザイン
以下の結果が生成されました。

従来のAI画像生成でありがちだった「不自然な指の形」なども解消されており、実用的なクリエイティブが数秒で完成します。
長文スレッドやニュース記事の要約
X上の長いスレッド投稿や、URL先の膨大なニュース記事を読み込む手間を省けます。
Grokは文脈を理解する能力が高いため、重要なポイントだけを抽出して要約可能です。
以下の記事を3行でまとめて
https://shift-ai.co.jp/blog/30821/
次のように要約されました。

情報の核となる部分をすぐに把握できるため、効率的な情報収集が可能です。
Excel関数やプログラミングのコード生成
最新のGrok 4.2では推論能力がさらに強化されており、高度なコーディング支援が可能です。
Excelの複雑な関数から、Pythonなどのプログラミング言語まで幅広く対応しています。
「A列に日付、B列に売上が入っている表で、週末(土日)だけの売上合計を算出するExcel関数を教えてください。」
以下のような結果が得られました。

出力されたコードは、コピペしてすぐに使えるだけでなく、なぜその関数を使うのかという解説も付随するため、学びながら作業を進められます。
海外ユーザーの投稿をリアルタイムで翻訳・理解
海外の最新AIニュースや技術情報をいち早く知りたい時、Grokの翻訳・要約能力が役立ちます。
単なる直訳ではなく、ネットスラングや専門用語を含めたニュアンスまで汲み取った翻訳が可能です。
海外のインフルエンサーが発信している最新情報を、言語の壁を感じることなくリアルタイムで把握できるようになります。
企画アイデアの壁打ち
Grokのリアルタイム検索能力を活かして、現在のトレンドに基づいた企画アイデアの相談が可能です。
「最新のAIトレンドを取り入れた、中小企業向けの業務効率化セミナー」の構成案を考えて。ターゲットが抱える悩みを想定し、解決策を提示する流れで5つ提案してください。
30秒ほどで以下の結果が得られました。

直近の成功事例や話題を反映した具体的な提案を受けられるため、企画のブラッシュアップに非常に有効です。
投稿画像・動画のクイック解析
Grok 4.2のマルチモーダル機能を活用すれば、Xに投稿された画像や動画の内容を詳しく解析できます。
「この動画で実演されている操作のポイントをステップ順に教えて」と聞けば、動画を最後まで視聴しなくても内容をテキストで詳細に説明してくれます。
また、グラフの画像を読み取らせて「このデータの推移から読み取れる課題を分析して」と依頼することも可能です。視覚情報を素早く言語化できるため、リサーチのスピードが格段に上がります。
Grokを使う際の3つの注意点
ここでは、Grokを使うときの3つの注意点を紹介します。

Grokは便利で高性能なAIツールですが、トラブルのリスクを減らすためには、いくつかのポイントに気をつける必要があります。それぞれ詳しく見ていきましょう。
Xの情報を優先する傾向がある
Grokはリアルタイム性に優れたAIですが、X上の情報を過剰に優先する傾向があるため、回答の信頼性には注意が必要です。
GrokはXと連携しており、投稿やトレンド情報を即座に取得して回答を構成します。そのため、他の検索エンジンや公式情報よりも、Xの投稿内容を重視する設計です。
実際に、質問への回答にX上のトレンドや話題の投稿がそのまま反映される場合があります。速報性のある情報を得るには便利ですが、一方で未確認の噂や極端な意見が紛れ込むリスクもあります。
正確で信頼性の高い情報を得るためにも、Grokの回答に加えて、他の検索エンジンや公式ソースもあわせて確認するようにしましょう。
SHIFT AIでは、ChatGPTやGeminiなどの生成AIを活用した「AI副業の始め方」や「収入を得るまでのロードマップ」を学べる無料セミナーを開催しています。
また、参加者限定で、「今日から使えるプロンプト100選」「新時代のAI×デザイン活用ガイド」「Nano Banana Pro 徹底解説」など、全12個の資料を無料で配布しています。
「これからAIを学び始めたい」「AIを使って副業収入を得たい」という方は、ぜひ以下のボタンからセミナーに参加してみてください。
スキルゼロから始められる!
無料AIセミナーに参加する画像生成において肖像権や著作権の問題が起きる可能性がある
Grokで画像を生成するときは、肖像権や著作権の侵害につながるリスクに注意が必要です。
Grokは過去の学習データをもとにパターンを構築しているため、場合によっては実在の人物や著作物に酷似した画像が出力される場合があります。
とくに、本人の許可なく類似画像を広告やSNSアイコンなどに使うと、肖像権や著作権の侵害として法的責任を問われるおそれがあります。
以下のポイントを意識すれば、法的リスクを回避しつつ安全に活用可能です。
- 実在の人物や著作物と酷似していないかを確認する
- 商用利用のときはとくに、誤認のリスクがないかを慎重に見極める
- 不安な場合は「AI生成画像である」旨を明記する、または使用を避ける
トラブルを避けるためにも、出力された画像を公開・利用する前に確認するようにしましょう。
Xプラットフォーム上のGrokアカウントによる画像生成および画像編集機能は、現在有料購読者のみが利用可能になりました。Grokアプリでは、これまで通り全プランで画像生成・編集できます。
ただし、ビキニなどの露出度の高い実在の人物の画像や性的なコンテンツは、プランを問わず編集不可です。
プライバシーとセキュリティに配慮する
Grokを利用するときは、個人情報や機密情報を入力しないよう注意が必要です。
Grokはインターネット経由で稼働しており、対話内容がサーバー上に保存・分析される可能性があります。
そのため、意図せずに住所や氏名、企業の内部情報などを入力してしまうと、情報漏えいのリスクにつながるおそれがあります。
とくに業務で使う場合や、個人情報を含む相談をするときには、やり取りの内容に十分注意が必要です。
Grokを安心して活用するためには、どの情報を入力するかを慎重に判断し、不用意な共有を避けるようにしましょう。
以下の記事では、Grokの履歴がバレないようにする対策や履歴削除の方法を解説しています。セキュリティを強固にするためにもぜひご覧ください。
Grokに関するよくある質問
Grokに関する質問は以下の3つです。
- Grokはファクトチェックに使える?
- X上でGrokをオフにするには?
- 無料版の回数制限はいつリセットされますか?
質問に対する回答を確認して、Grokを利用する参考にしてください。
Grokはファクトチェックに使える?
GrokはXの投稿をもとにファクトチェックが可能で、誤情報の見極めに役立ちます。
Grokは、投稿内容に対して「@grok ファクトチェックして」とリプライすれば、投稿内容の真偽を確認できます。
以下の画像はGrokを使ってファクトチェックを行っている様子です。

実際にXでは、Grokを使って話題の投稿の信ぴょう性を確認しようとする動きが広がっています。ただし、生成AIによる回答には誤りが含まれる事例もあり、信頼性に限界があるとも指摘されています。
Grokをファクトチェックの唯一の手段とせず、複数の情報源を活用するようにしましょう。
以下の記事では、Grokを使ったファクトチェックについて、やり方や活用法を詳しく解説しています。ぜひあわせてご覧ください。
X上でGrokをオフにするには?
現時点で、X上でGrokの機能を完全にオフにする方法はありません。
Grokは、Xの一部として統合されており、個別にオン・オフを切り替える機能は存在しません。ただし、Grokによる学習機能をオフにはできます。
以下の手順でGrokの学習をオフにできます。
- Xの設定を開く
- 「プライバシーと安全」から「Grokとサードパーティコラボレーター」を選択する
- 一番上のチェックをオフにする
ステップ1:Xの設定を開く
Xにアクセスし、左側のナビゲーションにある「もっと見る」を選択して、次に「設定とプライバシー」を選択します。

スマホアプリの場合は「もっと見る」はないため、画面を左にスワイプして、下にスクロールし「設定とプライバシー」を選択します。

ステップ2:「プライバシーと安全」から「Grokとサードパーティコラボレーター」を選択する
「設定とプライバシー」のメニュー一覧の中から「プライバシーと安全」を選択します。

下にスクロールして「Grokとサードパーティコラボレーター」を選択します。

ステップ3:一番上のチェックをオフにする
この画面では、3つのチェック項目が表示されます。そのうちの一番上にある「結果をトレーニングと調整に利用することを許可します」という項目のチェックをオフにします。

Grokを完全に排除するのは難しいものの、リプライの非表示や学習データからの除外など、一定の対策は可能です。
発信内容を無断で利用されたくない場合は、学習機能をオフにして、プライバシーを保護しましょう。
無料版の回数制限はいつリセットされますか?
Grok無料版の回数制限は「最後に利用してから約2時間後」にリセットされるのが一般的です。
もし「回数を気にせず仕事でガツガツ使いたい」「高精度な画像生成を何枚も行いたい」という場合は、有料プランを検討しましょう。
なお、Grokの制限について詳しく知りたい方は、以下の記事をご覧ください。
特徴を理解して、Grokを活用してみよう!
Grokは、リアルタイムの情報収集力や高度な推論力といった独自の強みを持つAIツールです。今後も新機能が追加され、日々の情報収集や業務効率化が期待されます。
無料で利用できるため、まずは気軽に試してみて、必要に応じて有料プランを検討するのがおすすめです。本記事を参考に、ぜひGrokを活用し始めてみてください。
SHIFT AIでは、ChatGPTやGeminiなどの生成AIを活用して、副業で収入を得たり、キャリアアップで年収を高めたりするノウハウをお伝えする無料セミナーを開催しています。
セミナーでは、主に以下の内容を学習できます。
- AIを使った副業の始め方・収入を得るまでのロードマップ
- おすすめの副業案件と獲得方法
- AIスキルを高めて昇進・転職などに役立てる方法
- 実際に成果を出しているロールモデルの紹介
- これから使うべきおすすめのAIツール
無料セミナーは、AI初心者〜中級者の方を対象としています。
「これからAIを学習したいけど、何から始めていいのか分からない」「AIの独学に限界を感じてきた」という方にとくにおすすめです。
また、参加者限定で、「初心者が使うべきAIツール20選」や「AI副業案件集」「ChatGPTの教科書」など全12個の資料を無料で配布しています。
完全無料で参加できるため、ご興味のある方は、ぜひセミナーに申し込んでみてください。
スキルゼロから始められる!
無料AIセミナーに参加する執筆者
西啓汰
大学での学びと並行して活動するフリーランスのSEO/Webライター。
研究テーマは「Music to Video」。音楽の歌詞や曲調を分析し、自動で映像を生成する仕組みの開発中。
生成AIツールを実際に触れ、体験を通じて得た知見を活かし、価値を届けるライティングを実践。
趣味は野球観戦とラジオ聴取。






スキルゼロから始められる!
無料AIセミナーに参加する