【共感力No.1モデル】Grok 4.1とは?使い方や活用事例を紹介!

2025年11月18日(日本時間)、xAIから新モデル「Grok 4.1」が発表されました。
Grok 4.1はとくに共感力の高さが評価されており、人間に近い自然な対話や創造的な応答ができるモデルです。
とはいえ、最新モデルだからこそ不明な点も多く「Grok 4.1の使い方がわからない」「どんなことができるのか知りたい」と感じていませんか。
本記事では、Grok 4.1の特徴や料金プラン、使い方、利用時の注意点などを解説します。さらに、筆者が実際にGrok 4.1を試した事例も紹介します。
より人間らしい回答をするGrok 4.1の魅力と使い方を理解し、ぜひ試してみてください。

監修者
SHIFT AI代表 木内翔大
SHIFT AIでは、ChatGPTやGeminiなどの「生成AIを活用した副業の知識」が得られる無料セミナーを開催しています。
- AIを使った副業の始め方
- 収入を得るまでのロードマップ
また、参加者限定で、「今日から使えるプロンプト100選」「新時代のAI×デザイン活用ガイド」「Nano Banana Pro 徹底解説」など、全12個の資料を無料で配布しています。
「これからAIを学び始めたい」「AIを使って副業収入を得たい」という方は、ぜひ以下のボタンからセミナーに参加してみてください。
目次
Grok 4.1とは?
Grok 4.1は、従来よりも自然で感情のこもった対話ができ、リアルな「人間らしさ」と高い知性を兼ね備えたモデルです。
Grok 4で使われた学習方法をさらに強化し、話し方の雰囲気やキャラクターらしさ、共感のうまさ、会話の一貫性といった人間らしさの部分を細かく調整しています。
以下に、Grok 4とGrok 4.1に同じプロンプトを入力して比較した結果を紹介します。

Grok 4.1を活用すれば、説明口調の硬さが消えて、気持ちに寄り添ってくれるような会話ができます。
悩み相談でも、雑談でも、アイデア出しでも、人に話しているみたいな温度感でやりとりを楽しめます。
以下の記事では、Grokの特徴や使い方、活用事例まで基本的な情報をまとめています。「まだGrokを使ったことがない」という方はぜひご覧ください。
Grok 4.1の特徴
ここでは、Grok 4.1の特徴を4つ紹介します。
- より人間らしい言葉遣いと自然な会話リズム
- 気持ちを深く汲み取る高い共感性
- 創造性の高いコンテンツを生成
- 正確性が向上した回答精度
それぞれ詳しく見ていきましょう。
より人間らしい言葉遣いと自然な会話リズム
Grok 4.1は、人間らしい会話リズムと自然な言葉遣いが大幅に強化されています。
従来よりも文脈理解が深まり、ニュアンスや感情の揺れ、言葉のやわらかさといった人間特有の会話のクセを捉えられるようになりました。
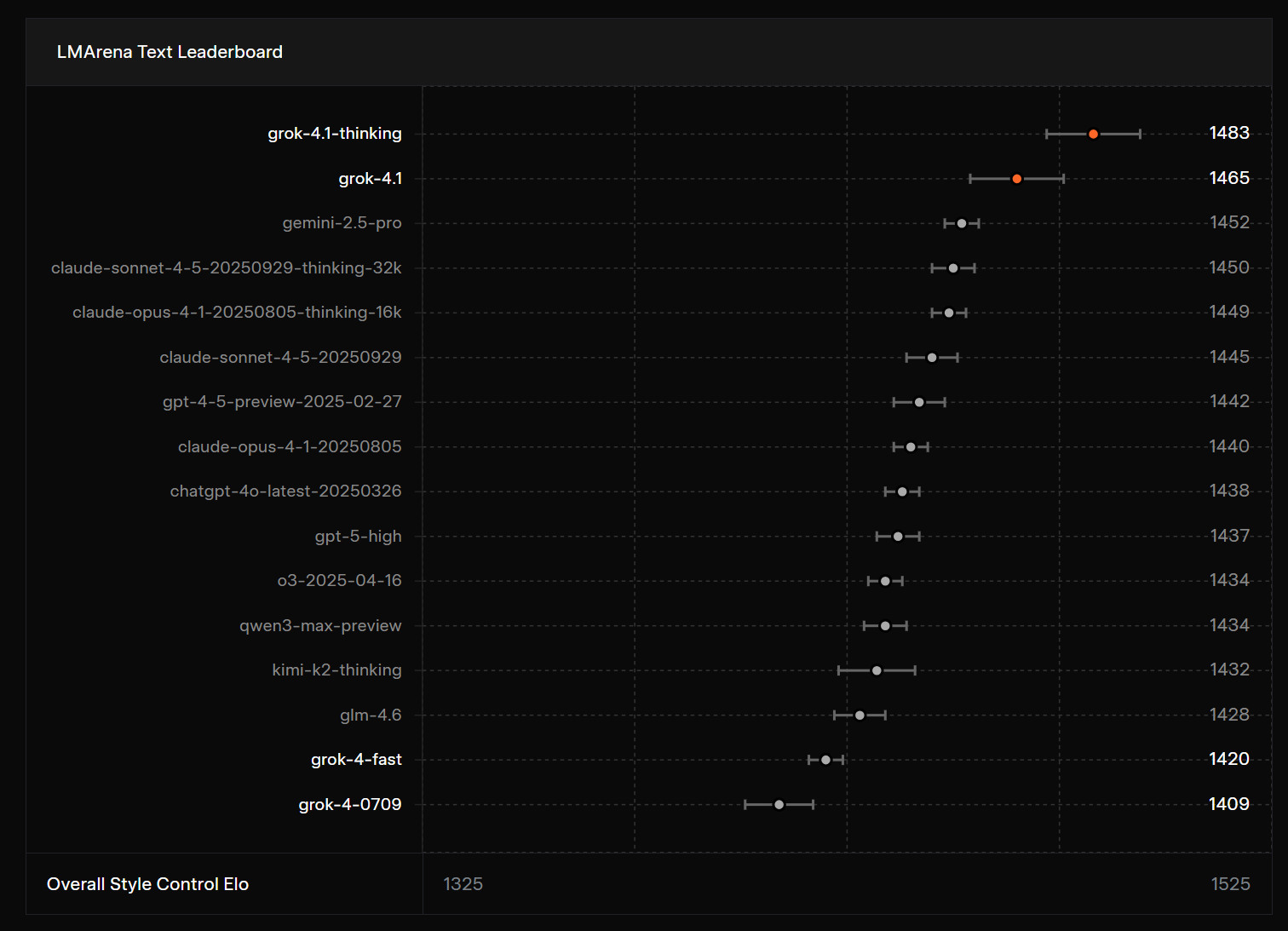
以下は、実際に人が使ったとき「どのAIが最も良い回答を返すか」を公平に評価するベンチマーク「LMArenaのText Arena」です。

Grok 4.1は、Thinking(推論モード)で総合1位、即応モード(非思考モード)でも2位という結果を記録しています。
Grok 4.1を活用すれば、こちらの意図やトーンに自然に寄り添って会話してくれるため、コミュニケーションのストレスを大きく減らせます。
気持ちを深く汲み取る高い共感性
Grok 4.1は、人の気持ちを理解し、適切に反応する「共感性」の面でも大きく向上しています。
悲しみや悩みを打ち明けたときにも、その感情をしっかり受け止め、「つらいですね」と寄り添ったうえで優しく励ましたり、状況に合わせたアドバイスを返したりします。
以下は、モデルの性格傾向や対人スキルを評価するEQ-Benchの結果です。

Grok 4.1は、思考モードで1586、即応モードでも1585という高いスコアを記録し、他の主要モデルを上回っています。
繊細で微妙な感情やニュアンスを捉えたコミュニケーションが得意であるため、人の気持ちに寄り添った対話が求められる場面でも、より安心して活用できます。
創造性の高いコンテンツを生成
Grok 4.1は、物語や文章の構成、表現の工夫といった創造的な出力の質も向上しています。
物語のアイデアを相談したり、ブログ記事やSNS投稿向けの文章作成を依頼したりすると、独創的で魅力的な内容を自然に生成します。
以下は、文章生成における創造性や表現力を評価するCreative Writing v3の結果です。

Grok 4.1は、思考モードで1721.9、即応モードでも1708.6という高いスコアを記録しており、主要モデルの中でも上位の結果です。
物語のアイデア出しや描写の工夫、文章表現の自然さなど、創作に関わる幅広い能力が高く評価されています。
そのため、ストーリー制作や広告コピー、アイデア発想など、創造力が求められる場面でも、より質の高いコンテンツを生み出せます。
SHIFT AIでは、ChatGPTやGeminiなどの「生成AIを活用した副業の知識」が得られる無料セミナーを開催しています。
- AIを使った副業の始め方
- 収入を得るまでのロードマップ
また、参加者限定で、「今日から使えるプロンプト100選」「新時代のAI×デザイン活用ガイド」「Nano Banana Pro 徹底解説」など、全12個の資料を無料で配布しています。
「これからAIを学び始めたい」「AIを使って副業収入を得たい」という方は、ぜひ以下のボタンからセミナーに参加してみてください。
スキルゼロから始められる!
無料AIセミナーに参加する正確性が向上した回答精度
Grok 4.1は、情報を調べて答えるタイプの質問に対して、より正確な回答を返せるように改良されています。
とくに、検索ツールを使って素早く答える「即応モード(非思考)」では、推論が浅くなることで事実誤りが起きやすいという課題がありましたが、Grok 4.1では重点的に改善しています。
以下は、事実誤認(ハルシネーション)の発生率を評価した結果です。

Grok 4 Fastが12.09%だったのに対し、Grok 4.1では4.22%まで低下しており、誤情報の発生率が大きく減っています。
ニュースや出来事の調査、人物情報の確認、事実ベースの質問などでも、誤情報による判断ミスを減らし、安心して日常的に活用できます。
【無料で利用可能!】Grok 4.1の料金プラン
Grok 4.1は無料で利用できます。ただし、Grok 4.1 Thinking(推論モード)をフルに利用するためには有料プランへの加入が必要です。
以下に、プランごとの料金や機能差をまとめました。
| プラン | 料金 | 利用できるモデル(Grok 4.1関連)/機能 | 制限・特徴 |
|---|---|---|---|
| 無料プラン | 0円 | ・Grok 4.1(通常モード) ・DeepSearch ・画像生成 | ・1日の利用回数に上限 ・Thinkingは利用できない ・DeepSearchは制限あり ・画像生成は制限あり ・混雑時に応答速度が低下する |
| Xプレミアムプラス | 【Webサイトから課金】 ・6,080円/月 ・60,036円/年 【iOSから課金】 ・8,000円/月 ・80,000円/年 【Androidから課金】 ・8,190円/月 ・80,400円/年 | ・Grok 4.1 ・Grok 4.1 Thinking ・DeepSearch ・画像生成 | Xから利用したい方向け |
| SuperGrok | ・約4,800円/月 ・約48,000円/年 | ・Grok 4.1 ・Grok 4.1 Thinking ・DeepSearch ・画像生成 | Thinkingをしっかり使いたい方向け |
| SuperGrok Heavy | 約48,000円/月 | ・Grok 4.1 ・Grok 4.1 Thinking ・DeepSearch ・画像生成 | ・開発用途 ・ヘビーユーザー向け |
まずは無料プランで試し、制限が気になる場合にだけ有料プランを検討するのがおすすめです。
SHIFT AIでは、ChatGPTやGeminiなどの「生成AIを活用した副業の知識」が得られる無料セミナーを開催しています。
- AIを使った副業の始め方
- 収入を得るまでのロードマップ
また、参加者限定で、「今日から使えるプロンプト100選」「新時代のAI×デザイン活用ガイド」「Nano Banana Pro 徹底解説」など、全12個の資料を無料で配布しています。
「これからAIを学び始めたい」「AIを使って副業収入を得たい」という方は、ぜひ以下のボタンからセミナーに参加してみてください。
スキルゼロから始められる!
無料AIセミナーに参加するGrok 4.1の使い方
ここでは、Grok 4.1の使い方を紹介します。
GrokはWebから使う方法とアプリ(iOS/Android)から使う方法の2つがあります。今回は手軽に使えるWeb版を使って手順を解説します。
- Grokにアクセスする
- モデルを変更する
- プロンプトを入力する
Grokにアクセスする
まずは、Grokの公式サイトにアクセスします。アクセス後、右上の「サインアップ」「サインイン」を選択して、ログインをします。

ログインをするときは以下の4つからできます。
- Xでログイン
- メールアドレスでログイン
- Appleでログイン
- Googleでログイン

モデルを変更する
ログイン後、画面中央のモデル切り替えメニューから「Grok 4.1」「Grok 4.1 Thinking」を選択します。

Xアプリの場合は、画面上部のモデル選択メニューから「Grok 4.1」に変更できます。

プロンプトを入力する
モデルを選択したら、画面下部の入力欄にプロンプトを入力します。

【実践】Grok 4.1の活用事例
ここでは、実際に筆者がGrok 4.1を使って試した3つの活用事例を紹介します。
- 悩みの相談
- 小説・SNS向け文章の作成
- コンパニオンモードとの対話
Grok 4.1を活用するときの参考にしてみてください。
悩みの相談
Grok 4.1がより人間らしい回答をするのかを確かめるために、今回は「悩み相談」をしました。
以下のプロンプトを使用します。Grok 4.1とGrok 4.1 Thinkingで試しています。
最近、仕事がうまくいかず不安が続いています。
どうすれば気持ちを立て直せますか?

Grok 4.1は、感情を否定せずにまず受け止める姿勢が強く、最初の一文から寄り添いが感じられました。
アドバイスも決して押しつけがましくなく、選択肢として優しく提案されるので、自分のペースで取り入れられるところが大きな魅力です。
小説・SNS向け文章の作成
Grok 4.1の創造性を確かめるために、今回は小説風の文章作成と、SNS向けの短い文章作成を試しました。
以下のプロンプトを使用します。Grok 4.1とGrok 4.1 Thinkingで試しています。
切なくて静かな雰囲気の短編小説風の導入を書いてください。
読者が続きが気になるような一文で締めてください。

Grok 4.1は、冬の情景描写や人物の心理描写を丁寧に積み上げながら、静かな切なさのある物語の雰囲気を自然に作ってくれました。
小説のような長めの文章だけでなく、SNS向けの短文やキャッチコピー、広告文などにも柔軟に文体を合わせられます。
SHIFT AIでは、ChatGPTやGeminiなどの「生成AIを活用した副業の知識」が得られる無料セミナーを開催しています。
- AIを使った副業の始め方
- 収入を得るまでのロードマップ
また、参加者限定で、「今日から使えるプロンプト100選」「新時代のAI×デザイン活用ガイド」「Nano Banana Pro 徹底解説」など、全12個の資料を無料で配布しています。
「これからAIを学び始めたい」「AIを使って副業収入を得たい」という方は、ぜひ以下のボタンからセミナーに参加してみてください。
スキルゼロから始められる!
無料AIセミナーに参加するコンパニオンモードとの対話
コンパニオンモードもGrok 4.1に対応しているのかを確かめるために、実際に対話してみました。
今回は、Mika(コンパニオンキャラクター)に以下の内容を投げかけています。
MikaはGrok 4.1に対応しているの?
Mikaは「対応しているよ!Grok 4.1で動いている」と返答しており、Grok 4.1への対応が進んでいました。
少し会話を続けてみたところ、相づちのテンポや言葉の選び方、感情の拾い方が以前よりも自然で、人と話しているような滑らかさが感じられました。
ちょっとした雑談や気分転換にも心地よく寄り添ってくれるコンパニオンモードも試してみてください。
以下の記事では、Grokのコンパニオンモードの概要や使い方を解説しています。「キャラクターと会話してみたい」という方はぜひご覧ください。
Grok 4.1を利用するときの注意点
ここでは、Grok 4.1を利用するときの注意点を3つ紹介します。
- NSFW表現の扱いに注意する
- 個人情報や機密情報を入力しない
- 最終的には人間が確認する
それぞれの注意点を理解しておくと、Grok 4.1をより安全かつ効果的に活用できます。それぞれ詳しく見ていきましょう。
NSFW表現の扱いに注意する
Grok 4.1は、従来よりもNSFW表現に対する制限が緩めに働く場面があり、意図しないセンシティブ表現が生成される可能性があります。
表現の柔軟性が増した影響で、描写の幅も広がりました。そのため、曖昧な依頼でも想定より踏み込んだ表現が出る場合があります。
軽い雰囲気でキャラクター描写をお願いしたつもりでも、プロンプトの文脈によっては性的ニュアンスや過激な描写に寄ってしまうケースが確認できました。
また、画像だけでなく文章生成においても、境界が曖昧な表現が紛れやすい場面があります。
そのため、NSFWに関わる内容を扱うときは、周囲の環境や閲覧状況、公開設定などを必ず確認し、節度をもって利用するようにしましょう。
個人情報や機密情報を入力しない
Grokでは、入力したテキストや画像、音声などが、AIモデルの改善や学習に利用される可能性があります。
そのため、個人情報や機密情報の入力には注意が必要です。
xAIのプライバシーポリシーには、以下のように記載されています。
If you include personal information in Inputs you provide to the Service, this information may be reproduced in the Output.
引用:プライバシーポリシー(xAI)
【和訳】サービスに提供する入力に個人情報を含めた場合、その情報が出力に再現されることがあります。
名前や住所、顧客データなど、特定につながる情報は入力しないよう意識しましょう。
最終的には人間が確認する
Grok 4.1では推論能力が強化され、より正確な回答が生成されるようになっていますが、事実誤認(ハルシネーション)が完全になくなるわけではありません。
そのため、Grokが出力した内容をそのまま信用するのではなく、最終的には人間が内容を確認する必要があります。
とくに以下の内容は必ず確認が必要です。
- 事実関係(数値・データ・日付・引用など)
- 法律や医療、ビジネス判断に関わる情報
- 社名や人物名、固有名詞の正確性
- 文脈の取り違えや誤読がないか
Grok 4.1はあくまで優秀なアシスタントであり、最終的な責任は利用者自身にあるという意識をもって活用するようにしましょう。
より人間に寄り添ったモデルGrok 4.1を活用してみよう!
Grok 4.1は、共感性や創造性、正確性が大きく強化され、以前よりも人間らしい対話ができるモデルへ進化しました。
そのため、悩み相談や文章制作、アイデア出し、日常の雑談といった幅広い場面で活用できます。
また、Grok 4.1は無料プランから利用できるため、まずは気軽に触れてみるのがおすすめです。
本記事で紹介した使い方や活用事例も参考に、ぜひGrok 4.1を試してみてください。
SHIFT AIでは、ChatGPTやGeminiなどの生成AIを活用して、副業で収入を得たり、キャリアアップで年収を高めたりするノウハウをお伝えする無料セミナーを開催しています。
セミナーでは、主に以下の内容を学習できます。
- AIを使った副業の始め方・収入を得るまでのロードマップ
- おすすめの副業案件と獲得方法
- AIスキルを高めて昇進・転職などに役立てる方法
- 実際に成果を出しているロールモデルの紹介
- これから使うべきおすすめのAIツール
無料セミナーは、AI初心者〜中級者の方を対象としています。
「これからAIを学習したいけど、何から始めていいのか分からない」「AIの独学に限界を感じてきた」という方にとくにおすすめです。
また、参加者限定で、「初心者が使うべきAIツール20選」や「AI副業案件集」「ChatGPTの教科書」など全12個の資料を無料で配布しています。
完全無料で参加できるため、ご興味のある方は、ぜひセミナーに申し込んでみてください。
スキルゼロから始められる!
無料AIセミナーに参加する執筆者
西啓汰
大学での学びと並行して活動するフリーランスのSEO/Webライター。
研究テーマは「Music to Video」。音楽の歌詞や曲調を分析し、自動で映像を生成する仕組みの開発中。
生成AIツールを実際に触れ、体験を通じて得た知見を活かし、価値を届けるライティングを実践。
趣味は野球観戦とラジオ聴取。





スキルゼロから始められる!
無料AIセミナーに参加する