生成AIの活用事例32選(ビジネス・自治体・教育分野)!企業への導入方法も紹介

ChatGPTやCopilot(コパイロット)などの生成AIは、すでに多くの企業や自治体で導入が進んでいます。生成AIの国内における普及は目覚ましい勢いで進んでいるものの、多くの人々が「具体的な活用方法がわからない」と悩んでいるのが現状です。
しかし、使い方がわからず二の足を踏んでいると、生成AIを導入している競合他社に後れをとってしまう可能性があります。
本記事では、具体的な生成AI活用方法をイメージしやすくするために、企業・自治体・教育分野における活用事例を32個紹介しています。また、導入する際のステップや注意すべきポイントも、生成AIの企業導入実績が多い弊社の視点から解説しています。
この記事を読むことで、生成AIを導入するための具体的なイメージが湧き、自分に最適な活用方法を見つけられ、導入効果を最大化するためのヒントを得られるでしょう。

監修者
SHIFT AI代表 木内翔大
生成AIを活用すれば、副業での収入も目指せます。
この記事では「【完全版】Nano Banana プロンプト集」を用意しています。Nano Bananaは無料で使用でき、安定した品質の画像を出力できるGoogleの最新画像生成AIです。
この資料では、Nano Bananaの基本的な使い方や、本記事では触れられていない応用プロンプト、ユースケースなどを徹底解説しています。
無料で受け取れますが、期間限定で予告なく配布を終了することがありますので、今のうちに受け取ってNano Bananaをマスターしてみてください。
生成AIの活用事例32選
本章では、生成AIの活用事例を32個紹介します。
ぜひ、貴社に導入する際の参考にしてみてください。
| No. | 企業名・団体名 | 導入事例や効果 |
|---|---|---|
| 1 | サイバーエージェント | 商品画像を自動生成 |
| 2 | ディップ | 60%以上の社員が生成AIを使用 |
| 3 | 本田技研工業 | CopilotでOfficeアプリを効率化 |
| 4 | SHIFT AI | 資料作成や議事録作成を効率化 |
| 5 | コカ・コーラ | 新たな広告アイデアを創出 |
| 6 | ベネッセ | 小学生の自由研究をサポート |
| 7 | LINEヤフー | エンジニアの業務を1日2時間効率化 |
| 8 | 伊藤園 | テレビCMを作成 |
| 9 | OpenFashion社 | ファッションアイテムデザインを生成 |
| 10 | NVIDIA | 3Dデザインの制作工程に生成AIを導入 |
| 11 | Microsoft | Copilotで17時間 / 月・人削減 |
| 12 | JPモルガン・チェース | 金融関連業務を生成AIで効率化 |
| 13 | 伊藤忠商事 | Copilotをいち早く導入 |
| 14 | KDDI | toB・toCの両方面に生成AIを活用 |
| 15 | GMO | 月の業務時間を13万時間以上削減 |
| 16 | アクセンチュア | 独自AIプラットフォームで効率化 |
| 17 | 旭鉄工 | 自社AIが即座に質問に回答 |
| 18 | 横浜銀行 | 行内専用AIチャットボットで効率化 |
| 19 | NTTドコモ | 多方面に生成AIを活用 |
| 20 | 富士通 | 外部向けの生成AI導入支援サービスを展開 |
| 21 | 江崎グリコ | 新商品のアイデア出しを効率化 |
| 22 | 日立製作所 | 「Generative AIセンター」を新設 |
| 23 | パナソニック | AIアシスタントサービスを導入 |
| 24 | 大林組 | 建物の複数のデザイン案を提案 |
| 25 | seoClarity | 従業員の83%がSEOパフォーマンスを向上 |
| 26 | atama+ | 生成AIを活用した教材を提供 |
| 27 | 早稲田大学 | 学生の論文やレポートの添削を自動化 |
| 28 | Qubena | 生徒の苦手分野を分析して指導を自動化 |
| 29 | 武蔵野大学 | ICTヘルプデスクチャットボットを設置 |
| 30 | 兵庫県三田市 | LINEを使った24時間質問受付・自動応答 |
| 31 | 沖縄県沖縄市 | 問い合わせ対応を自動化 |
| 32 | 埼玉県戸田市 | 1カ月で500時間相当の労働時間を削減 |
32個の活用事例の中から、自社に活かせる事例を探してみましょう。
【企業】サイバーエージェント|商品画像を自動生成
サイバーエージェントは、生成AIを活用して商品画像を自動生成する自社開発のデジタル広告制作支援システム「極予測AI」を導入しています。
極予測AIにより、サイバーエージェントは商品画像の制作にかかる時間とコストを大幅に削減し、デザイン担当者の負担が軽減され、より創造的な業務に集中できるようになります。サイバーエージェントは効果的なAI活用によって、広告ディレクターが30人から0人になったことが話題になりました。
サイバーエージェントは生成AIを活用することで、商品画像の制作プロセスが効率化し、企業の競争力を高めているのです。
自社での生成AI開発について知りたい方は、ぜひ以下の記事をチェックしてみてください。
【企業】ディップ|60%以上の社員が生成AIを使用
ディップでは、「dip AI Force」という社内組織を立ち上げ、全社で生成AI活用を進めており、約60%以上の従業員が生成AIを利用しています。
ディップは全社員が生成AIを使えるように、以下の工夫を施しています。
- NotionでAIポータルページを作成し、プロンプトデータベースを構築
- Slack内で生成AIを使える環境を構築
- 社内FAQのAI化
- 生成AIツールの利用費用を経費精算できる制度の整備
上記のように、ディップは社員の多くが生成AIを活用できる環境づくりにいち早く注力し、国内でも類を見ないほどの社内活用率を達成しています。
【企業】本田技研工業|CopilotでOfficeアプリを効率化

本田技研工業(ホンダ)は、マイクロソフトの生成AI「Copilot」を活用し、Officeアプリ(ExcelやWordなど)の効率化を図っています。
Copilotの導入により、日常業務における文書作成やデータ分析が迅速に行えるようになります。たとえば、複雑なデータ解析を行う際には、Copilotが適切なグラフやレポートを自動生成するため、担当者の負担が軽減されます。
また、オンライン会議に利用するTeamsにCopilotを組み込むことで、議事録のリアルタイム作成が可能です。
生成AIの活用により、ホンダは業務効率を大幅に向上させることに成功し、従業員がより戦略的な業務に集中できる環境を整えているのです。
【企業】SHIFT AI|資料作成や議事録作成などを効率化

弊社「SHIFT AI」では、日常的に生成AIを活用し、業務効率化を達成しています。
効率化している業務は、主に以下のとおりです。
| 使用ツール | 活用例 |
|---|---|
| ChatGPT Claude Gemini など | ・SNSコラム、SEO記事作成 ・タスク管理・データ分析 |
| Perplexity | リサーチ業務 |
| tl;dv | 議事録作成 |
| Canva | 図解・イラスト・スライド作成 |
上記のAIツールは弊社SHIFT AIの全社員が使用しています。SHIFT AIは生成AIなくして成り立たないと言えるほど、生成AIは事業活動の中心的な存在です。
この記事では「【完全版】Nano Banana プロンプト集」を用意しています。Nano Bananaは無料で使用でき、安定した品質の画像を出力できるGoogleの最新画像生成AIです。
この資料では、Nano Bananaの基本的な使い方や、本記事では触れられていない応用プロンプト、ユースケースなどを徹底解説しています。
無料で受け取れますが、期間限定で予告なく配布を終了することがありますので、今のうちに受け取ってNano Bananaをマスターしてみてください。
30秒で簡単受取!
無料で今すぐもらう【企業】コカ・コーラ|新たな広告アイデアを創出
コカ・コーラは、生成AIを活用して新たな広告アイデアを創出しています。
たとえばコカ・コーラは、新商品のキャンペーンにおいて、AIが自動生成した広告案をもとにマーケティングチームがブラッシュアップを行うことで、短期間で高品質な広告を制作しました。
また、コカ・コーラは生成AIを用いたCMも制作しています。CM制作への生成AI活用は、現時点では話題作りの一面が強いですが、今後動画生成AIや画像生成AIが進化すると、コスト・工数の大幅な削減が期待できるでしょう。
このような生成AIの導入により、広告制作のスピードとクオリティが向上し、消費者への訴求力が強化されています。
【企業】ベネッセ|小学生の自由研究をサポート
ベネッセは、生成AIを活用して小学生の自由研究をサポートするサービス「自由研究お助けAI」を運用しています。
自由研究お助けAIは、AIが子供たちの興味や関心にもとづいて研究テーマを提案し、研究の進め方や資料の集め方までを支援するサービスです。
たとえば、ある学生が「昆虫の生態」に興味をもっている場合、AIが関連する文献や実験方法を提供し、研究の進行をサポートします。
この取り組みにより、児童は自分の興味を深めると同時に、効率的に研究を進められます。ベネッセの「自由研究お助けAI」は、教育現場での学習効率の向上と、個々の興味を尊重した学習支援を実現しています。
参考:ベネッセ公式サイト
【企業】LINEヤフー|エンジニアの業務を1日2時間効率化
LINEヤフーは、生成AIを活用したコード自動補完ツール「GitHub Copilot」を導入し、エンジニアのコーディング業務の生産性を向上させました。
GitHub Copilotの導入により、LINEは日常的なタスクの自動化が進み、エンジニアはより創造的な業務に集中できるようになります。
たとえば、新しい機能を開発する際には、AIがベースとなるコードを自動で生成し、エンジニアがそのコードを元に修正や追加を行うことで、開発時間を大幅に短縮できます。
このように、LINEでは生成AIを活用することで、エンジニアの業務を1日あたり約2時間効率化し、生産性を向上させています。
参考:LINEヤフー公式サイト
【企業】伊藤園|テレビCMを作成
伊藤園は、2023年4月に放送を開始した「お~いお茶 カテキン緑茶」のテレビCMで、AI model株式会社が開発したAIタレントを日本で初めて起用しました。
実在の人物と見分けがつかないほどの自然な表情や動きを実現しており、従来のCM制作にかかるコストを大幅に削減できます。
AIタレントの起用により、モデルのキャスティングや撮影にかかる時間とコストを削減できます。また表現の幅も広がり、より効果的なマーケティング戦略を展開できるようになりました。
伊藤園はAI技術を活用した新たなCM制作手法で、さらなる広告効果の向上を目指しているようです。
※2025年8月25日現在、動画は非公開
参考:「伊藤園」公式サイト
【企業】OpenFashion社|新しいファッシッンアイテムデザインを生成
OpenFashion社の「Maison AI」は、ファッション業界に特化した生成AI活用支援ツールです。
Maison AIひとつで、文章生成AI、画像生成AIの両方が使用できます。また、ファッション業界に特化したさまざまプロンプトを用意している点が特徴です。
そのほかにも、ワークスペースの作成や複数のメンバーで利用可能な機能など、企業向けの機能が多数用意されています。
ファッション業界は生成AIを利用しているイメージのない業界ですが、Maison AIが普及すれば状況が変わるかもしれません。
【企業】NVIDIA|3Dデザインの制作工程に生成AIを導入

世界的な半導体企業であるNVIDIAは、3Dデザインの制作工程に生成AI「NVIDIA Edify 」を導入し、効率化を図っています。
NVIDIA Edifyは、複雑な3Dモデルの作成や修正を迅速に行う能力をもち、デザイナーが手動で行う作業を大幅に削減します。
この技術により、NVIDIAは設計プロセスがスピードアップし、クリエイティブなアイデアを迅速に形にできるようになりました。
NVIDIA Edifyは、すでにゲーム開発や映画制作などの分野で利用されており、高品質なビジュアルコンテンツの制作を支援しています。
海外企業の生成AI活用事例については、以下の記事でさらに詳しく解説しています。
【企業】江崎グリコ|新商品のアイデア出しを効率化
江崎グリコは、生成AIを活用したAIチャットボット「Alli」を導入し、社内問い合わせ対応を効率化しました。
Alliは社内ポータルサイトに組み込まれ、社内システムやFAQデータベースと連携することで、社員からの質問に迅速かつ正確に回答します。その結果、社内問い合わせ窓口の負担が31%軽減され、社員の業務効率が向上しました。
さらに、Alliは社員からの質問を分析し、社内の課題把握や改善にも貢献しています。
この事例は、AIチャットボットが社内問い合わせ業務の効率化に有効であることを示しており、他の企業にとっても参考になるでしょう。
参考:allganize
【企業】Microsoft|自社開発の生成AIで効率化

Microsoftは、自社で開発したCopilotを積極的にこのAIツールを活用しており、社内での利用を通じて製品の改善や新機能の開発に役立てています。
Microsoftの従業員は、日々の業務でCopilotを使用することで、具体的に以下のような効果を出せたと報告しています。
| タスク | 時間削減/週 |
|---|---|
| 検索時間削減 | 30分 |
| 学習時間削減 | 15分 |
| 表・グラフ作成時間削減 | 15分 |
| 会議時間削減 | 1.25時間 |
| 文書作成時間削減 | 30分 |
| アイデア思考時間削減 | 15分 |
| キャッチアップ時間削減 | 30分 |
合計で、ひとり当たり平均で月17時間の時間削減が見込まれます。とくに、Copilotによって会議時間の削減効果が大きいことがわかります。
Copilotの導入を検討している方は、Microsoftが報告している定量的データを参考にしてみましょう。
【企業】JPモルガン・チェース|金融関連業務を生成AIで効率化
生成AIの導入により、JPモルガン・チェースは情報検索や意思決定の迅速化、顧客情報の管理・分析、業務効率化、コスト削減など、多岐にわたる分野で成果を上げています。
たとえば、銀行員が顧客との通話中にAIを用いて投資先の情報を迅速に引き出せるようになり、顧客とのコミュニケーションの質が向上しました。
また、生成AIによる大量データの分析により、投資判断の精度向上やリスク管理の強化が実現しています。
さらに、JPモルガン・チェースは独自開発のAIチャットボット「LLMスイート」を全社員の約15%に相当する5万人に展開し、原稿作成やアイディア考案、文章の要約など、さまざまな用途での活用を進めています。
JPモルガン・チェースの事例は、生成を活用することで、金融サービスの質的向上と業務効率化の両立を可能にすることを示しています。
参考:JPモルガンが独自の生成AI、「調査アナリスト」として行内で提供(Bloomberg)
【企業】伊藤忠商事|Copilotをいち早く導入
伊藤忠商事はMicrosoftのCopilotを早期導入しており、業務プロセスの効率化や意思決定の質の向上を図っています。
伊藤忠商事は、Copilotを通じて、大量のデータ分析や報告書作成の効率化を実現しています。これにより、従業員はより戦略的な業務に注力することが可能になりました。
Copilotの導入により、伊藤忠商事は急速に変化するビジネス環境に対応し、競争力を維持・強化することを目指しています。同社の取り組みは、商社業界におけるAI活用の先進事例として注目されています。
参考:日経コンパス
【企業】KDDI|toB・toCの両方面に生成AIを活用
KDDIは2023年5月から社員1万人を対象に生成AIチャットサービス「KDDI AI-Chat」を実務で導入しています。この取り組みは、生成AIの企業活用における課題解決と、効果的な導入方法の検証を目的としています。
KDDI AI-Chatの主な用途は検索と文書要約で、会議のアイデア出しや新サービスの名称案作成にも活用されています。さらに、KDDIはGoogle Cloudと提携し、メタバースサービス「αU」と生成AIを組み合わせた新しいサービスの開発も進めています。
また、KDDIの傘下であるauでは、自分の顔を生成AIが出力したアスリートの体と合成する「なりきりスポーツメーカー」をリリースしたり、過去に放送したCMを生成AIでリメイクしたりなど、エンタメ方面にも活用しています。
KDDIは日本企業の中でも、とくに多方面に生成AIを活用している企業といえるでしょう。
参考:今こそ生成AIを導入するべき理由(KDDI)
参考:αU and Google’s Gemini model to Provide Generative AI Services for Everyday Use(KDDI)
【企業】GMO|月の業務時間を13万時間以上削減
GMOインターネットグループは、グループ全体で月の業務時間を約13万2,000時間削減したことを報告しています。

GMOの削減した業務時間数も凄まじいですが、国内授業員の83.9%が生成AIを活用しているという、驚異的な活用率を叩き出しています。国内生成AI利用率が10%未満といわれている中で、8割以上の従業員が活用していることは、GMOのAI導入戦略が優れていることを示しています。
生成AIは営業やエンジニア、管理職など、さまざまな職種・役職で活用されています。
GMOは、日本企業の中でとくに生成AI関連事業への参入が早い企業です。自社での活用以外にも、プロンプトポータルサイト「教えてAI」や複数の生成AIを同時に動かせる「天秤AI」、画像生成AIの「ConoHa AI Canvas」など、外部向けの事業にも積極的です。
生成AIの活用によって、GMOが今後どのような成果を出すのか、またどのようなプロダクトを開発するのか目が離せません。
参考:GMOインターネットグループ、生成AI活用により2024年上半期で約67万時間の業務時間を削減(GMO)
【企業】アクセンチュア|独自AIプラットフォームで効率化
アクセンチュアの生成AI活用の主な特徴は、「EKHO(Enterprise Knowledge Harmonizer and Orchestrator)」と呼ばれる独自のプラットフォームの開発です。
このプラットフォームは、大規模言語モデル(LLM)を活用して企業データを収集・分析し、複雑な質問に対して回答する能力をもっています。従業員はEKHOを活用することで、現場で即座に必要な情報を確認でき、生産性が高まっていることが報告されています。
さらに、アクセンチュアは「責任あるAI コンプライアンスプログラム」を開発し、生成AIの倫理的な利用と潜在的リスクの軽減に取り組んでいます。
アクセンチュアは、生成AIが企業に与える影響について詳細な調査も行っており、従業員の95%が生成AIの活用に価値を見出す一方で、約60%が失業への不安やストレスを感じているという結果を報告しています。この認識のギャップを埋めるため、生成AIの導入と人材育成の両立を目指しています。
参考:生成AIをドライバーシートに搭載
参考:責任あるAIにおけるアクセンチュアの青写真
【企業】旭鉄工|自社AIが即座に質問に回答
旭鋼鉄は「カイゼンGAI」と「AI製造部長」という2つの生成AIシステムを導入しています。
カイゼンGAIは、旭鋼鉄の長年蓄積された改善ノウハウを集約し、効果的に活用するためのナレッジマネジメントツールです。カイゼンGAIにより、社員は過去の改善事例や専門知識に迅速にアクセスし、問題解決に活用できるようになりました。

また、AI製造部長は工場の稼働状況データを把握し、生産性向上のための提案を行います。AI製造部長は工場の稼働状況から、自然言語で業務のアドバイスを提供します。

上記の取り組みにより、旭鋼鉄は製造現場の改善活動を加速させ、生産性と品質の向上を実現しています。同社の事例は、中小製造業における生成AI活用のお手本といえるでしょう。
参考:製造業での活用(旭鉄工)
製造業における生成AIの活用事例については、以下の記事でさらに詳しく解説しています。
【企業】横浜銀行|行内専用AIチャットボットで効率化
横浜銀行は、2023年11月に「行内ChatGPT」と呼ばれる生成AI情報分析プラットフォームを導入しました。このシステムは、文章の要約やメール文案の作成、行内規定やマニュアルの照会など、幅広い業務に活用されています。
導入の目的は、業務効率化と生産性向上です。とくに、文書作成にかかる時間を平均37%削減できると試算されており、従業員がより高付加価値の業務に注力できるようになることが期待されています。
セキュリティ面では、Azure OpenAIを利用し、行内の閉鎖された環境で運用することで、情報漏えいのリスクを最小限に抑えています。また、生成AIの特性上発生する可能性のあるハルシネーション(事実に基づかない情報の生成)に対しては今後の課題として、対策を講じているといいます。
ミスが許されない金融業界にも関わらず、果敢に生成AIを導入している横浜銀行の今後の動向に注目です。
参考:横浜銀行、チャットGPTを導入 効率化で営業強化(日本経済新聞)
【企業】NTTドコモ|多方面に生成AIを活用
NTTドコモは、生成AIの活用を自社・社外問わず、さまざまな分野で活用しています。
具体的には、以下のような取り組みを行なっています。
- 「LLM付加価値基盤」を活用した社内業務のDX推進と新たな付加価値サービスの創出
- 専門性の高い質問に回答するAIチャットボットや、顧客対応AIの利便性や回答の正確性の検証
- 生成AIを活用した店舗内サイネージ向け広告配信の実証実験
- メタバース領域での生成AI活用、人間拡張基盤技術を用いた味覚共有システムの展開
- 生成AIを活用した学習マンガ事業「LearningToon」のスピンアウト
さまざまな取り組みを通じ、NTTドコモは生成AIの実用化と社会実装を推進しています。
参考:生成AIを活用した業務のDX推進および付加価値サービス提供に向けた実証実験を開始(NTTドコモ)
参考:生成AIを活用した店舗内サイネージ向け広告配信に関する実証実験を実施(NTTドコモ)
参考:NTTドコモがメタバースでの生成AI活用に注力、「過疎化」解消の切り札になるか(日経XTECH)
参考:生成AIを活用した学習マンガ事業「LearningToon」をスピンアウト(NTTドコモ)
【企業】富士通|外部向けの生成AI導入支援サービスを展開

富士通は、生成AIの企業活用を促進するため、独自の「エンタープライズ生成AIフレームワーク」を開発しました。このフレームワークは、企業の多様なニーズに対応し、大規模データの取り扱いや法令遵守を容易にする技術を含んでいます。
とくに注目されている技術が、ナレッジグラフ拡張RAGです。これにより、生成AIが参照できるデータ量を大幅に拡大し、企業の膨大なデータを正確に把握し、その情報をもとに回答を出力できるAIチャットボットを作成できるようになります。
また、富士通は「Fujitsu Kozuchi」というAIサービスを提供しており、特化型の生成AIモデルを通じて、企業の生産性と創造性の向上を支援しています。
さらに、富士通は自治体向けにもAI/RPAの活用を推進しており、移住希望者マッチングや保育所入所選考など、具体的な実証実験を通じて行政サービスの効率化と質の向上に貢献しています。
この事例は、富士通自身が生成AIを活用している事例ではありませんが、生成AIを利用したサービスを展開している例として参考にできる部分は多いでしょう。
参考:Generative AI: Use Cases as the Pathway to Value Creation(FUjitsu)
参考:Fujitsu Artificial Intelligence Technologies(Fujitsu)
参考:AI/RPAの取り組み事例(Fujitsu)
【企業】日立製作所|「Generative AIセンター」を新設
日立製作所は、生成AIの安全かつ効果的な活用を推進するため「Generative AIセンター」を設立しました。
センターは、以下の役割を担っています。
- 生成AIに関するガイドラインの策定
- ユースケースの開発
- 社員教育の実施
- 社内外での活用促進
生成AIは、業務効率化や新たな価値創造に貢献する一方で、誤情報の生成や倫理的な問題などの懸念事項があります。 「Generative AIセンター」は、これらの課題を解決し、生成AIの活用を推進するために設立されました。
日立製作所は、Generative AIセンターによって生産性向上と新たな価値創出を目指しています。
参考:日立製作所公式サイト
【企業】パナソニック|AIアシスタントサービスを導入
パナソニックは、Microsoft Azure上のOpenAIを活用したAIアシスタントサービス「ConnectGPT」を導入しました。
ConnectGPTは、社員が社内イントラネットを通じていつでもAIに質問できる環境を提供し、業務の生産性向上に寄与しています。
とくに、企画資料やデータにもとづく資料作成などの業務において、AIが迅速かつ正確に対応することで、業務効率が大幅に向上しました。
また、この取り組みは、社員が最新のAI技術に日々触れられる環境を提供し、AIに強い人材の育成にも貢献しています。パナソニックは、生成AIの導入を通じて、B2Bの顧客価値を最大化し、サステナブルな社会の実現を目指しています。
参考:パナソニック公式サイト
【企業】大林組|建物の複数のデザイン案を提案

出典:大林組公式サイト
大林組は、米国シリコンバレーのSRI Internationalと共同で、AI技術「AiCorb」を開発しました。この技術はスケッチや3Dモデルから複数のファサードデザイン※を自動生成し、建築設計の初期段階での効率化を図ります。
※:建物の正面から見た外観のこと
AiCorbは設計者向けプラットフォーム「Hypar」と連携することで、デザインから3Dモデルの作成まで一貫して行えます。これにより、従来手作業で行われていた時間と手間のかかるプロセスを大幅に短縮し、顧客との合意形成も迅速に進められるようになりました。
たとえば、ある建物のスケッチからAiCorbで瞬時に複数のデザイン案を生成し、Hyparで3Dモデル化することで、具体的な提案をその場で行えます。
大林組はAiCorbを通じて、顧客満足度の向上と設計者の業務効率化を実現し、2024年問題が課題である建設業界における働き方改革を推進しています。
日本企業の生成AI活用事例については、以下の記事でも詳しく解説しています。
【企業】seoClarity|従業員の83%がSEOパフォーマンスを向上
生成AIを活用したSEOプラットフォーム「seoClarity」は、効果的なSEO戦略の立案と実行を支援するツールです。
seoClarityの生成AIは、以下のような機能を提供し、高品質なコンテンツ作成をサポートします。
- 検索エンジンで上位表示されやすいキーワードの提案
- コンテンツ改善のアドバイス
- 競合他社のウェブサイト分析機能
seoClarity導入企業の83%が、SEOパフォーマンスの向上を実現しました。
seoClarity は生成AIを駆使することで、企業のSEO戦略を効果的にサポートし、検索エンジンでの上位表示と競争力の強化を支援しています。
【教育】atama+|生成AIを活用した教材を提供
atama+は、生成AIを活用したラーニングシステムを提供しています。このシステムは、生徒一人ひとりの得意や苦手、進捗状況をAIがリアルタイムで分析し、最適な学習ルートを提供します。
中高生向けに設計されたatama+は、個別指導以上の精度で、生徒に最適化されたカリキュラムを自動作成できるシステムです。
たとえば、ある生徒が特定の数学分野に苦手意識をもっている場合、AIはその生徒に合った練習問題や解説を提供し、効果的に理解を深めるサポートを行います。
また、AIは先生のタブレットに生徒の進捗状況や集中度をリアルタイムで表示し、効果的な指導を提案します。これにより、先生は生徒一人ひとりに対してきめ細かな指導を行うことができ、全体の学習効果が向上します。
参考:atama+公式サイト
教育分野への生成AI活用については、以下の記事で詳しく解説しています。
【教育】早稲田大学|書誌情報生成ツールといった自動化ツールを補助的に活用
早稲田大学が生成AIを活用して、学生の論文やレポートの添削を自動化する取り組みを進めている事例です。
早稲田大学の生成AIは、自然言語処理技術を用いて文章の構成や論理の一貫性、文法の誤りなどを自動的にチェックできます。生成AIの活用によって教員の負担を軽減し、学生一人ひとりに対して迅速かつ詳細なフィードバックを提供できるようになることが期待されています。
たとえば、ある学生が提出したレポートにおいて、AIは誤字脱字の修正だけでなく、論理の飛躍や根拠の薄い主張に対する指摘も可能です。
早稲田大学の取り組みは、教育の質を向上させるだけでなく、学生の学習意欲を高める効果も期待されています。
参考:早稲田大学サイト
大学の生成AI活用事例に関しては、以下の記事でも詳しく解説しています。
【教育】Qubena|生徒の苦手分野を分析して指導を自動化

Qubenaは、生徒一人ひとりの学習データをAIで分析し、個別最適化された指導を自動化する教材です。
文部科学省のCBTシステムと連携し、全国学力学習状況調査にも対応しています。
このシステムを導入することで、教師は個々の生徒の苦手分野を正確に把握し、適切なタイミングで最適な問題を提供できるようになります。
また、リアルタイムで進捗状況を把握できるため、教師は迅速に適切なサポートを実施できます。
Qubenaの導入により、教育の質が向上し、生徒一人ひとりが効果的に学習を進められる環境が整備されるでしょう。
【教育】武蔵野大学|ICTヘルプデスクチャットボットを設置
武蔵野大学は、生成AIを搭載したICTヘルプデスクチャットボットを導入し、学生や教職員のITサポートを強化しています。
このチャットボットは、自然言語処理技術を活用してユーザーとの対話を行い、迅速かつ正確な情報を提供できるツールです。
たとえば、学生がIT関連の質問をした場合、チャットボットは適切な回答を提供し、問題解決をサポートします。また、このチャットボットは利用者のフィードバックを基に学習を続けるため、時間が経つにつれて精度が向上し、より効果的なサポートが可能です。
さらに、MicrosoftのAzure OpenAI Serviceを利用してデータのセキュリティとプライバシーを保護し、安心して利用できる環境を提供しています。
将来的には、対話履歴や個人データを活用して、パーソナライズされた情報提供や学修支援を行う「学修コンシェルジュ」の実現を目指しています。
生成AIとチャットボットの違いやおすすめは、以下の記事で詳しく解説しています。
【自治体】兵庫県三田市|LINEを使った24時間質問受付・自動応答
兵庫県三田市は、LINEとAIを活用した24時間対応の質問受付・自動応答システム「チャットボット」の実証実験を行いました。
このチャットボットは、市民からの質問に対して自動的に応答するプログラムであり、ゴミの分別方法や収集日、公園施設の情報、マイナンバーカードの申請手続きなど、さまざまな問い合わせに対応します。
実験結果では、市民からの問い合わせに迅速かつ正確に対応することで、窓口業務の負担を軽減し、市民サービスの向上に貢献することが確認されました。たとえば、ゴミの収集日についての質問に対し、チャットボットは即座に正確な情報を提供し、市民の利便性を高めています。
今後はこのシステムの改善を続け、さらに多くの行政サービスに対応できるよう拡充を図る予定です。
参考:三田市公式サイト
【自治体】沖縄県沖縄市|問い合わせ対応を自動化

沖縄県沖縄市は、ネオス株式会社のチャットボットサービス「OfficeBot」を導入し、市民からの問い合わせ対応を自動化しました。
このAIチャットボットは、自然言語処理技術を用いて市民の質問に対し、最適な回答を迅速に提供します。たとえば、子育てや防災、新型コロナウイルス感染症対策に関する質問にも対応可能で、AIが高精度で応答します。
また、沖縄市はチャットボットの管理者サポート機能により、運用中に不足している情報を自動で分析・可視化し、FAQの充実化を図っています。
沖縄市は、今後もこのシステムを活用し、さらなる行政サービスの向上を目指しています。
自治体における生成AI活用事例に関しては、以下の記事でさらに詳しく解説しています。
【自治体】埼玉県戸田市|1カ月で500時間相当の労働時間を削減
埼玉県戸田市は、生成AIを活用して行政業務の効率化を図り、1カ月で500時間相当の労働時間を削減しました。
戸田市はChatGPTを活用することで、住民からの問い合わせや申請手続きに関する対応を自動化しています。
たとえば、住民が提出する書類のチェックや、よくある質問への対応をAIが自動で行うことで、職員の手間を大幅に削減しました。
さらにAIの導入により、住民サービスの質も向上し、市民からの満足度も高まっています。今後も戸田市は生成AIの活用を進め、さらなる行政サービスの効率化と向上を目指しているといいます。
参考:埼玉県戸田市公式サイト
この記事では「【完全版】Nano Banana プロンプト集」を用意しています。Nano Bananaは無料で使用でき、安定した品質の画像を出力できるGoogleの最新画像生成AIです。
この資料では、Nano Bananaの基本的な使い方や、本記事では触れられていない応用プロンプト、ユースケースなどを徹底解説しています。
無料で受け取れますが、期間限定で予告なく配布を終了することがありますので、今のうちに受け取ってNano Bananaをマスターしてみてください。
30秒で簡単受取!
無料で今すぐもらう生成AIの効果的な使い方8選
生成AIを効果的に活用するためには、本章の8項目を重点的に意識しながら利用しましょう。
- 文章生成・要約
- 資料作成
- データ分析
- リサーチ
- アイデア出し・フィードバック
- デザイン・イラスト作成
- コーディング
- 社内情報の検索
※この章は、ChatGPTの最新モデル「GPT-5」に対応しています。
生成AIを適切に活用すれば、業務の効率化やクリエイティビティの向上が期待できるでしょう。
生成AIの詳細な使い方や効果的な活用方法が知りたい方は、こちらの記事をご覧ください。
文章生成・要約
生成AIは、ブログ記事、メール、レポートなど数多くの文章を生成できます。大量のテキストデータを学習しており、人間と遜色ない文章を数秒で生成可能です。
業務においては、メール文章の作成や、資料の要約などに使う機会が多いでしょう。たとえば長文の要約では、以下のように命令文(プロンプト)を書きます。
【プロンプト例】
記事の内容を要約してください。要約は箇条書きで行い、重要な部分をわかりやすくまとめてください。
[記事のURL]

生成AIはテキストを使ったタスクが得意です。文章を使った業務はどの業界でも行うため、もっとも使い道のある使い方です。
資料作成
生成AIは、企業における資料作成の効率化に大きく貢献します。
たとえば、会議の議事録や報告書、提案書など、ビジネス文書の作成をサポートできます。
以下は、稟議書を作成する際に使用できるプロンプトです。
以下の#メールに記載されているインシデント報告の内容をまとめ、報告書として清書してください。
#メール
件名:システム障害発生のお知らせ([日時])
XYZ社ご利用者各位
[日時]頃、弊社の主要顧客向けWebポータルシステムにて大規模なシステム障害が発生いたしました。現在、システムが利用できない状態が続いております。ご迷惑をおかけしており、大変申し訳ございません。
現時点で判明している情報は以下の通りです:
発生日時:[日時]
影響範囲:顧客ポータルサイトへのアクセス不可、顧客データの取得および更新不可、サポートセンターへの問い合わせ急増
障害原因:データベースサーバの過剰な負荷(詳細調査中)
初期対応:
[時間]よりシステム運用チームが対応を開始し、データベースへの新規接続を一時停止、ログおよびトラフィック解析を実施中です。
現状:
原因の特定および修正対応を進めておりますが、完全復旧にはまだ時間がかかる見込みです。[時間]の時点で、データベースクエリの最適化処理が適用されていないことが原因であると判明しました。
進展があり次第、随時ご報告いたします。
ご迷惑をおかけしておりますことをお詫び申し上げます。
XYZ社システム運用チーム

なお、ChatGPTをはじめとする生成AIサービスの多くは、入力した内容を学習します。そのため、議事録やメールを作成する際は、プロンプトに機密情報や個人情報を含めないように注意してください。
データ分析
生成AIは、社内に蓄積された膨大なデータから、有用な情報を抽出・分析する能力に長けています。
たとえば、顧客データや販売データ、ウェブサイトのアクセスログといった、さまざまなデータソースを統合し、パターンや傾向を見つけ出せます。
以下は、ChatGPTで企業の月間売り上げデータを分析した結果です。

こうした分析結果は、マーケティング戦略の最適化や、顧客体験の向上、業務プロセスの改善など、幅広い用途に活用できるでしょう。
リサーチ
生成AIは、社内外の膨大な情報をスキャンし、必要な情報を迅速に収集・整理する力を持っています。
キーワードや条件を指定するだけで、関連する文書やデータを網羅的に探索し、レポートにまとめられます。
以下は、Perplexityという生成AIサービスでリサーチしている様子です。
【プロンプト例】
日本における自動車産業の2023年度の動向をリサーチしてください。
こうしたAIによるリサーチは、新商品や新サービスの開発、競合他社の動向調査、技術トレンドの把握など、さまざまな場面で威力を発揮するでしょう。
従来、人手で行っていた情報収集の作業を自動化することで、従業員は本来の業務に集中できます。
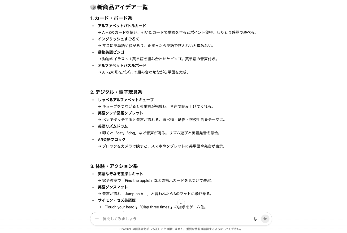
アイデア出し・フィードバック
生成AIは、アイデア出しやブレインストーミングのプロセスを大きく変革する可能性を秘めています。
AIが持つ膨大な知識と高速な情報処理能力を活用することで、人間の発想を刺激し、新たなアイデアの創出を促進できるでしょう。
以下は、新商品のアイデアだしをChatGPTが行っている様子です。
【プロンプト例】
新商品のアイデアを提案してください。できるだけ多くの商品アイデアを提供してください。
#条件
我が社は小学生向け玩具を開発・販売している会社
今度の商品は1年生に向けた商品を考えたい。
遊びながら英語を学べる商品にしたい。

また、アイデアに対するフィードバックや評価の場面でも、AIの活用が有効です。アイデアの実現可能性や市場性、リスクなどを多角的に分析し、改善点を提示してくれます。
人間の主観的な判断だけでなく、AIによる客観的な評価を加えることで、アイデアのブラッシュアップが進むでしょう。
デザイン・イラスト作成
画像生成AIを使えば、高品質な画像やイラストを自動生成できます。
以下は、「Midjourney(ミッドジャーニー)」という画像生成AIで作成した、旅行代理店のWebサイトで使用するための背景画像です。
【プロンプト例】
art photo, traditional Japanese inn, serene travel destination, picturesque ryokan, tranquil surroundings, Japanese architecture, natural scenery, tatami mats, shoji screens, cozy ambiance, warm hospitality, cultural experience
--ar 16:9
【Describe:生成したいイメージ】
「伝統的な日本旅館を舞台にしたアート写真。静かな旅先の雰囲気で、絵になる旅館と落ち着いた自然の景色。畳や障子などの和のしつらえが写り、居心地のよい空気感と温かいおもてなし、日本文化を味わう体験が伝わる一枚。横長16:9」
ほかにも、ロゴデザインや商品パッケージ、ウェブサイトのバナー画像など、これまでデザイナーが手作業で行っていた作業の一部は、AIが代替できるようになるでしょう。
画像生成AIに必要な要素や特徴を指示するだけで、多様なバリエーションのデザインを瞬時に生成してくれます。
こうしたAIの活用によって、デザイナーは、AIが生成したデザインをベースに、細部の調整や仕上げに集中できるようになります。
コーディング
生成AIは、プログラミングコードの自動生成やデバッグ支援も行えます。
たとえば、特定の機能や要件を自然言語で記述するだけで、生成AIが自動的にコードを生成してくれる技術が実用化されています。
以下は、スプレッドシートで行う作業を自動化するためのコードを、ChatGPTで生成している様子です。
開発者は、生成AIが生成したコードをベースに、必要な修正や調整を加えることで、開発の効率を大幅に高められるでしょう。
また、コードのリファクタリングやデバッグ、ドキュメンテーションなど、開発プロセスのさまざまな場面でAIの支援が期待できます。
生成AIによる自動化や支援により、開発者はよりクリエイティブな作業に集中できるようになります。
社内情報の検索(RAG)
生成AIの分野で注目を集めているRetrieval-Augmented Generation(RAG)は、社内情報の検索と活用に革新をもたらします。
RAGは、大規模な情報データベースから関連する情報を検索・抽出し、その情報を活用して高品質なテキストを生成する技術です。
たとえば、社員がある業務に関する質問をしたとき、RAGはデータベースから関連するドキュメントや過去の事例を瞬時に検索し、それらを参考にしながら的確な回答を生成します。
RAGを活用することで、社内の知識共有が飛躍的に向上するでしょう。専門知識を持つベテラン社員でなくても、AIの支援を受けながら、業務上の難しい質問に対応できるようになります。
RAGを活用して業務を効率化したい方は、以下の記事も参考にしてみてください。
生成AIを企業に導入するための7ステップ
生成AIを企業に導入する7ステップを紹介します。
- ステップ1:生成AI活用の戦略化
- ステップ2:生成AI推進基盤の構築
- ステップ3:パイロットプロジェクトの実施
- ステップ4:全社員の活用浸透
- ステップ5:システムへの統合
- ステップ6:事業化
- ステップ7:文化形成
生成AI導入を成功させるには、活用戦略の策定から文化形成まで、段階的なステップを踏むことが重要です。
ステップ1:生成AI活用の戦略化
生成AIを企業に導入する第一歩は、活用戦略の策定です。生成AIをどのような目的で、どの業務に適用するのか、明確なビジョンをもつことが重要です。
たとえば、顧客サービスの向上や業務効率化、新商品開発など、AIに期待する効果を具体的に定義します。その上で、現状の業務プロセスを分析し、AIの活用によって改善できる領域を特定していきます。
また、生成AIの導入に必要な予算や人材、インフラなどのリソースを見積もり、長期的な投資計画を立てることも欠かせません。
生成AIはあくまでツールであり、その効果を最大限に引き出すには、業務プロセスの再設計や、組織文化の変革を行う必要があります。
ステップ2:生成AI推進基盤の構築
次に、生成AIを推進するための基盤作りに取り掛かります。
具体的には、以下の業務を実行する必要があります。
| 業務 | 詳細 |
|---|---|
| 推進チームの組成 | IT部門、各部署、経営層を巻き込み、多角的な視点で推進 |
| ガイドライン策定 | 生成AIの利用目的、適用範囲、倫理的配慮事項などを定めたガイドラインを策定 |
| 生成AI環境構築 | AIモデル選定、学習データ準備、システム連携を行い、効率的で安全な環境を整備 |
| 計画の設計 | パイロットプロジェクトの実施計画や、全社展開のロードマップを策定・関連部署との合意形成を図り、円滑な導入・浸透を推進 |
| 予算確保 | 初期投資だけでなく、継続的な運用・保守費用も見積もり、計画的に投資を実行 |
いきなり導入を進めるのではなく、確実に生成AI導入を成功させるために土台作りに注力しましょう。
生成AI活用のガイドラインづくりについては、以下の記事で詳しく解説しています。
ステップ3:パイロットプロジェクトの実施
生成AIの本格導入の前に、パイロットプロジェクトと呼ばれる、限定されたメンバー・部署で生成AIの活用試験を行い、効果や課題を検証します。
パイロットプロジェクトの対象は、AIの効果が見込めると同時に、失敗のリスクが比較的小さい業務を選ぶことが重要です。たとえば、社内の問い合わせ対応や、定型的な報告書の作成など、AIによる自動化のメリットが大きく、かつ、人間の判断があまり求められない業務に適しているでしょう。
パイロットプロジェクトでは、生成AIの性能や精度を評価するだけでなく、業務プロセスへの影響や、ユーザーの反応なども詳細に分析します。得られた知見を基に、本格導入に向けた改善点を洗い出し、ロードマップの修正を行います。
また、パイロットプロジェクトの成果を社内で共有し、生成AIの有用性への理解を広めることも重要です。全社的な機運を高め、生成AIの活用を加速させる原動力としていくことが求められます。
ステップ4:全社員の活用浸透
全社的な生成AI活用を促進するには、社員一人ひとりのAIリテラシー向上が不可欠です。
まずは全社員を対象とした教育プログラムを実施し、生成AIの基本的な仕組みや活用方法を習得してもらいましょう。
加えて、プロンプトのデータベースを作成・共有することで、誰もが簡単に生成AIを業務に活かせる環境を整備します。優れた活用事例を表彰して、社員のモチベーションを高める施策も効果的でしょう。
社員のAIリテラシー向上のためには、国が推進しているリスキリング制度の活用がおすすめです。
リスキリング制度については、以下の記事で詳しく解説しています。
ステップ5:システムへの統合
生成AIを既存のシステムやワークフローにシームレスに組み込むことで、業務でのAI活用を加速します。
たとえば、SlackやMicrosoft Teamsなどの社内コミュニケーションツールと連携させることで、チャット上で簡単にAIを利用できるようになります。
他にもメールの自動生成や要約など、日常的なタスクに生成AIを活用することで、業務の効率化と生産性向上を実現させましょう。
「社内のどの部分に生成AIを組み込むのがよいかわからない」という場合は、プロからコンサルティングを受けるのも1つの手です。
以下の記事では、おすすめのコンサルティング企業や選び方を解説していますので、「生成AI導入に手を借りたい」という方はぜひチェックしてください。
ステップ6:事業化
生成AIの事業化では、開発した製品やサービスを市場に投入し、収益につなげることが重要です。
初めにビジネスモデルを構築し、生成AIを組み込む製品・サービスの開発を行います。既存サービスとの接続も検討し、付加価値を高めることで、競合との差別化を図りましょう。
次は、マーケティング戦略を策定し、効果的な販売チャネルを構築します。顧客サポート体制も整え、市場投入後も効果測定と改善を継続的に行い、顧客ニーズの変化に対応していくことが重要です。
新規事業化にあたっては、生成AIの活用によって新しい価値を提供しています。既存のサービスとの差別化を図るだけでなく、市場調査・知的財産権保護・倫理的配慮・法規制への準拠にも注意を払い、戦略的に取り組む必要があります。
ステップ7:文化形成
生成AIを企業に定着させるには、活用する文化の形成が不可欠です。
社員が生成AIを日常的に活用し、価値を最大限に引き出すためには、理解と共感・積極的な利用・学習と成長、オープンなコミュニケーション・失敗を許容する文化が必要になるでしょう。
文化形成には、経営層のコミットメント、社内啓蒙活動・成功事例の共有・コミュニティ形成、評価制度の導入が有効です。
生成AIでのアイデアソンを社内で開催し、新しいアイデアを募集したり、人事評価システムに活用度を組み込んだり、社内報で活用事例や成功体験を紹介したりすることが効果的でしょう。
社員一人ひとりが生成AIの可能性を信じ、積極的に活用し、企業の成長を促進できるようになるために文化形成を積極的に行いましょう。
この記事では「【完全版】Nano Banana プロンプト集」を用意しています。Nano Bananaは無料で使用でき、安定した品質の画像を出力できるGoogleの最新画像生成AIです。
この資料では、Nano Bananaの基本的な使い方や、本記事では触れられていない応用プロンプト、ユースケースなどを徹底解説しています。
無料で受け取れますが、期間限定で予告なく配布を終了することがありますので、今のうちに受け取ってNano Bananaをマスターしてみてください。
30秒で簡単受取!
無料で今すぐもらう生成AIの活用事例を32件ご紹介している以下の記事もあわせてご覧ください。
生成AIを導入して成功するためのコツ
生成AIを導入して成功するためのコツは、以下の4点です。
- 常に現場を意識する
- どの業務で使うか明確にする
- 誰でも生成AIを使える環境を作る
- 社員のAIリテラシーを向上させる
それぞれのポイントを詳しく解説します。
常に現場を意識する

生成AIを導入する際に最も重要なのは、現場の状況を深く理解することです。
生成AIを実際に活用するのは業務を行う現場の社員であり、彼らのニーズや課題を的確に把握することが成功への鍵です。
現場の意見に耳を傾け、それぞれの部署や業務に適した生成AIの導入方法を丁寧に検討することが求められます。現場のフィードバックを基に、生成AIのカスタマイズや運用方法を調整していくことで、スムーズな導入と高い効果が期待できるでしょう。
生成AIは現場の業務を支援するためのツールであることを忘れずに、常に現場を意識した導入を心がけることが重要です。
どの業務で使うか明確にする
生成AIを導入しても目的が明確でなければ、十分に活用されません。
生成AIを導入する前に、どの業務を効率化したいのか、どの程度の成果を期待しているのかを具体的に定義することが不可欠です。業務の特性や目標を明確にすることで、最適な生成AIの選定やカスタマイズが可能となり、導入後の効果を最大限に引き出せます。
たとえば顧客対応の業務であれば、問い合わせ内容の分析や回答の自動生成などに生成AIを活用することで、応答時間の短縮や顧客満足度の向上が期待できるでしょう。
このように、生成AIの導入目的を明確にすることで、より戦略的かつ効果的な活用ができるようになります。
また、目的に応じて適した生成AIは異なります。
自社業務に適したものを把握するために、生成AIサービスを解説している以下の記事を参考にしてみてください。
関連記事:【最新】おすすめの生成AIサービス一覧!各ツールの種類と特徴も徹底解説
誰でも生成AIを使える環境を作る
生成AIの真の価値は、組織全体が活用することで発揮されます。そのためには、社員誰もが簡単に生成AIを利用できる環境を整備することが大切です。
たとえば、業務に特化したプロンプトのデータベースを作成したり、生成AIの使用ガイドラインを整備したりすることで、社員が生成AIを活用しやすい環境を作れます。
また、社内の生成AIエキスパートを育成し、各部署の社員をサポートする体制を整えることも効果的でしょう。
こうした工夫により、生成AIの利用が組織に広く浸透し、業務の効率化や生産性の向上につながります。
「誰でも生成AIを使える環境を作りたい」と考えている方は、以下の記事を参考にしてみてください。
社員のAIリテラシーを向上させる
生成AIを最大限に活用するには、社員一人ひとりのAIリテラシー向上が不可欠です。AIリテラシーとは、以下のような知識やスキルを指します。
- AIの仕組みや特徴を理解する
- 適切にAIを活用するための知識を身につける
- 情報漏えいやハルシネーション※のリスクを理解する
※AIが事実ではない情報を生成する現象
社員がAIを誤った方法で使用したり、過度な期待を抱いたりすることを防ぐためにも、AIの得意分野と限界を正しく理解し、適切な場面で活用することが重要です。
この記事では「【完全版】Nano Banana プロンプト集」を用意しています。Nano Bananaは無料で使用でき、安定した品質の画像を出力できるGoogleの最新画像生成AIです。
この資料では、Nano Bananaの基本的な使い方や、本記事では触れられていない応用プロンプト、ユースケースなどを徹底解説しています。
無料で受け取れますが、期間限定で予告なく配布を終了することがありますので、今のうちに受け取ってNano Bananaをマスターしてみてください。
30秒で簡単受取!
無料で今すぐもらう生成AIを活用する際の注意点
生成AIを活用する際は、以下のポイントに注意しましょう。
- 情報漏えいの可能性がある
- セキュリティリスクがある
- 嘘が出力されることがある
- 著作権侵害の可能性がある
- 社員教育を行わないと効果を得にくい
AIの特性を理解し、適切な対策を講じながら、効果的に活用していくことが求められます。
情報漏えいの可能性がある
生成AIを利用する際には、情報漏えいのリスクについて十分に注意しましょう。
生成AIへ入力したプロンプトは基本的に学習に使用され、第3者にその情報が漏れてしまう可能性があります。
万が一、機密情報や個人情報が外部に流出すれば、企業の信用失墜や法的責任につながります。そのため情報漏えいを防ぐためには、生成AIへの入力データを厳選し、機密情報や個人情報を含まないようにすることが重要です。
また、生成AI利用に関するガイドラインを整備し、社員への教育を徹底することで、情報漏えいのリスクを最小限に抑えられます。
セキュリティリスクがある
生成AIは業務効率化に役立つ一方で、以下のようなリスクがあります。
| リスク | 対策 |
|---|---|
| データの悪用 | アクセス制御でデータアクセスを制限 |
| 誤情報の生成 | 生成AIの出力を常に確認し、必要に応じて修正 |
| サイバー攻撃の標的 | 脆弱性診断でシステムの弱点を特定し修正 |
とくに、オープンソースの生成AIモデルを使用する場合、セキュリティ面での脆弱性が存在する可能性があるため、適切な対策が求められます。
対応策が分からない場合は、生成AI専門企業に相談するのが賢明です。専門家から適切なアドバイスを受け、安全な生成AI活用のための対策を立てましょう。
生成AIの問題点は、以下の記事で詳しく解説していますので、ぜひこの機会にチェックして把握しておいてください。
嘘が出力されることがある
生成AIは、学習データに基づいて新しい情報を生成します。時として事実と異なる情報や誤った情報を生成することもあり、これを「ハルシネーション」と呼びます。
ハルシネーションが起こる主な原因は以下の2点です。
- 学習データの偏り
- 文脈の理解不足
ハルシネーションを防ぐ方法は、主に以下の方法があります。
| 対応策 | 説明 |
|---|---|
| 学習データの精査 | 正確で信頼性のあるデータのみを使用し、バイアスや誤りを排除する |
| ファクトチェック機能の導入 | 生成された情報の真偽を自動的に検証する機能を組み込む |
| 人間によるチェック | 生成された情報を専門家や担当者が確認し、修正や補足を行う |
| フィードバックの活用 | ユーザーからのフィードバックを収集し、モデルの改善に役立てる |
ただし、ChatGPTやGeminiといった、他社開発の生成AIサービスの場合、学習データの精査や、ユーザーからのフィードバックによるモデルの改善はできません。
主に人間のチェックがハルシネーションを防ぐ手段となるため、社員のAIリテラシー向上は不可欠です。
著作権侵害の可能性がある
生成AIは既存のデータから学習するため、著作権侵害のリスクが潜んでいます。
とくに画像生成AIを使用する際には、注意が必要です。出力したコンテンツが既存の著作物と類似していると、著作権侵害とみなされる可能性があります。
著作権侵害を防ぐための対策は、主に以下のとおりです。
| 対策 | 説明 |
|---|---|
| 学習データの選定 | 著作権フリーまたは許諾を得たデータのみを使用する |
| 類似性チェックツールの導入 | 生成コンテンツが既存の著作物と類似していないか確認するツールを導入する |
| 著作権表示の明記 | 生成コンテンツに著作権表示を明記する |
| 法務部門との連携 | 法務部門と連携して、生成AIの利用に関するリスク評価を行い、適切な対策を検討する |
生成AIを活用する際は、著作権侵害のリスクを常に意識し、適切な対策を講じることが重要です。リスクを最小限に抑えながら、生成AIの利点を活かしていきましょう。
社員教育を行わないと効果を得にくい
生成AIを導入しても、社員が適切に活用できなければ十分な効果は得られません。そのため、社員教育は生成AI導入の成否を左右する重要な要素といえます。
以下は、効果的な社員教育の例です。
| 社員教育 | ポイント |
|---|---|
| 段階的な教育プログラム | 従業員の知識レベルに応じて、基礎から応用まで段階的に学習できるプログラムを提供する |
| 実践的な演習 | 実際の業務を想定した演習を通じて、知識の定着と実践的なスキル習得を促す |
| 継続的な学習機会の提供 | 最新の法改正や判例、技術動向に関する情報提供や研修を実施し、継続的な学習を支援する |
| フィードバックの活用 | 演習や研修の成果に対してフィードバックを行い、理解度向上とスキルアップにつなげる |
| 資格取得の支援 | 生成AIパスポートやG検定など、生成AIにまつわる資格取得を金銭的に支援する |
社員の教育には時間・コストがかかりますが、プロンプトの作り方や具体的なユースケースなどを知らなければ、効果的に生成AIを活用できません。
また、ハルシネーションや情報漏えいのリスクを知っておかないと、思わぬ損失を被ってしまう可能性もあります。
社員教育をするには、外部の研修サービスを活用する方法もあります。自社に生成AI活用のノウハウがない場合は、外部講師を召集し、社員教育資料の作成や講演実施を行いましょう。
【最新】日本の生成AI導入率は?
NRIセキュアが2023年8月から9月にかけて実施した「企業における情報セキュリティ実態調査2023」によると、生成AIサービスの導入率は日本企業では約2割にとどまっています。これは、アメリカの73.5%、オーストラリアの66.2%と比べると著しく低い数字です。
とくに従業員数が1千人未満の日本企業では「不要のため未導入」という回答が半数近くを占めており、生成AIサービスの必要性を感じていない企業が多い傾向でした。
一方で、従業員1万人以上の大企業に限れば、日本でも50%の企業が生成AIサービスを導入済みです。また「利用禁止のため未導入」と回答した企業の割合も日本では1割程度あり、アメリカやオーストラリアと比べて高くなっています。
このことから、日本企業は生成AIサービスの導入に慎重な姿勢を示していることがうかがえます。
生成AIは今後ますます普及が見込まれるサービスであり、日本企業もセキュリティ面での対策を講じつつ、業務への効果的な活用方法を検討していく必要があるでしょう。
参考:NRI公式サイト
生成AIの今後について、信頼できるデータをもとに考察した記事も確認してみてください。
生成AIの活用方法は多種多様
生成AIは、ビジネスのさまざまな場面で活用できる無限の可能性を秘めています。たとえば、顧客対応の効率化、マーケティング施策の立案、製品開発のアイデア出しなど、あらゆる業務でその威力を発揮します。
また、生成AIを活用することで、社員の創造性や生産性を高められる点もメリットです。定型的な作業を自動化し、社員が付加価値の高い業務に専念できる環境を整えることで、企業の競争力強化につなげられるでしょう。
生成AIはまだ発展途上の技術ですが、将来性は計り知れません。ルールを把握し、自分が携わっている業務にどう活かせるか、検討してみてはいかがでしょうか。生成AIの活用は、新たなビジネスチャンスを切り拓く鍵となるはずです。
この記事では「【完全版】Nano Banana プロンプト集」を用意しています。Nano Bananaは無料で使用でき、安定した品質の画像を出力できるGoogleの最新画像生成AIです。
この資料では、Nano Bananaの基本的な使い方や、本記事では触れられていない応用プロンプト、ユースケースなどを徹底解説しています。
無料で受け取れますが、期間限定で予告なく配布を終了することがありますので、今のうちに受け取ってNano Bananaをマスターしてみてください。
30秒で簡単受取!
無料で今すぐもらう執筆者
SHIFT AI TIMES編集長/著者
大城一輝
SEO記事やAI関連書籍のライターやSEOマーケター、AIコンサルタントとして活動している。AI活用の講師やAIメディアの監修も多数経験。
SHIFT AIではオウンドメディア(SHIFT AI TIMES)の編集長を担当。また、SHIFT AIのモデレーターとしてAI系セミナー登壇経験多数。
著書は「はじめての生成AI Microsoft Copilot「超」活用術」と「はじめての生成AI NotebookLM「超」活用術」の2冊。その他、AI系書籍の監修にも携わる。
G検定・生成AIパスポート・Generative AI Test合格(その他、簿記3級、FP3級など取得)・Google AI Essentials修了
ノーコード生成AIツール「Anything(旧Create)」公式アンバサダー
Xはこちら、LinkedInはこちら






30秒で簡単受取!
無料で今すぐもらう