【仕事を効率化】Geminiの活用事例35選を紹介!コツや注意点も解説

Geminiが普及する中で、自分の仕事にも導入して業務を効率化したいと感じていませんか。
Geminiを活用すれば、日々の業務をAIに任せることで、作業時間の短縮やクオリティ向上が期待できます。
とはいえ、「具体的にどのように活用できるのかがわからない」「プロンプトの書き方が難しそう」と感じて手が止まってしまうと悩んでいませんか。
本記事では、Geminiを活用して業務を効率化できる具体的な事例を35個紹介します。
すぐに使えるプロンプトもあわせて掲載しているため、コピペするだけでそのまま実務に応用できます。
Geminiを上手に取り入れて、毎日の仕事を効率化し、時間のゆとりを生み出していきましょう。

監修者
SHIFT AI代表 木内翔大
SHIFT AIでは、ChatGPTやGeminiなどの生成AIを活用して、副業で収入を得たり、昇進・転職などに役立つスキルを学んだりするためのセミナーを開催しています。
また、参加者限定で、「今日から使えるプロンプト100選」「新時代のAI×デザイン活用ガイド」「Nano Banana Pro 徹底解説」など、全12個の資料を無料で配布しています。
「これからAIを学び始めたい」「AIを使って副業収入を得たい」「AIで業務を効率化したい」という方は、ぜひ以下のボタンからセミナーに参加してみてください。
目次
Geminiで仕事を効率化できる?
Geminiを活用すれば、仕事の効率を大きく高められます。Geminiは文章生成や要約、アイデア出しを高速で処理でき、思考や作業にかかる時間を大幅に減らせるためです。
以下のような場面で効率化が見込めます。
- メール文面の下書きを自動生成し、修正だけで送信準備が完了
- 長文資料を要点中心に整理し、内容把握の時間を短縮
- GeminiとGoogleサービスを組み合わせ、Gmailやドキュメント、スプレッドシートの作業を効率化
- テキストに加えて画像情報も扱い、資料作成や情報整理を支援
Geminiを補助的なアシスタントとして使えば、作業スピードと業務品質を両立できます。無理に頼り切らず、参考として使うだけでも、日々の業務を楽に進められるでしょう。
以下の記事では、Geminiの基本情報や料金プラン、始め方、機能別の使い方、具体的な活用例や注意点まで詳しく紹介しています。
Geminiをこれから使い始めたい方や、業務でどう活用できるか知りたい方は、ぜひ参考にしてみてください。
Geminiは無料で使える?
Geminiは、Googleアカウントがあれば無料で利用できます。
無料プランでも、文章生成や情報整理といった基本機能を問題なく使えます。日常的な調べ物や軽めの業務であれば、無料の範囲でも十分です。
ただし、高度な機能や処理能力を求める場合は有料プランも選択肢となり、用途に応じた使い分けが重要です。
以下に、料金プランや特徴、できる内容、制限をまとめました。
| 項目 | Gemini(無料) | Google AI Pro(有料) | Google AI Ultra(最上位) |
|---|---|---|---|
| 月額料金 | 無料 | 約2,900円(税込) | 約36,000円(税込) |
| 利用条件 | Googleアカウントがあれば利用可 | Googleアカウント+有料登録 | Googleアカウント+有料登録 |
| 主な特徴 | 基本機能を気軽に試せる | 高性能AIを業務で活用可能 | プロ向け・最上位性能 |
| 使用できるAIモデル | 標準モデル | 上位モデル(高精度) | 最上位モデル |
| 文章生成・要約 | ◯ | ◯(高精度) | ◯(最高精度) |
| 情報整理・アイデア出し | ◯ | ◯(複雑な指示に対応) | ◯(大規模・高度) |
| 長文処理 | △(制限あり) | ◯ | ◯ |
| 論理的推論・分析 | △ | ◯ | ◯ |
| ファイル分析(PDF等) | △(簡易) | ◯(高度) | ◯(大規模) |
| 処理速度・安定性 | 標準 | 高速・安定 | 最速・高負荷対応 |
| 生成回数・処理量 | 制限あり | 多め | 非常に多い |
| ストレージ特典 | なし | 2TB(付与される場合あり) | 最大30TB |
| 向いている人 | 日常利用や軽作業 | 仕事や業務効率化 | 研究や制作、プロ用途 |
まずは無料プランで使用感を確かめ、機能や制限が気になり始めたタイミングで有料プランを検討してみてください。
以下の記事では、Geminiの無料・有料プランの違いや料金体系、Google AI Pro・Google Workspaceとの比較を詳しく紹介しています。
Geminiをどのプランで使うべきか迷っている方や、コストに合った活用方法を知りたい方は、ぜひ参考にしてみてください。
【プロンプト付き】仕事を効率化できるGeminiの活用事例35選
ここでは、仕事を効率化できるGeminiの具体的な活用事例を、活用シーン別に7つのカテゴリに分けて解説します。
- 情報収集・リサーチ業務の活用事例
- 資料作成・ドキュメント業務の活用事例
- メール・文章作成業務の活用事例
- アイデア発想・企画業務の活用事例
- マーケティング・営業業務の活用事例
- データ整理・分析補助の活用事例
- 学習・業務スキル向上の活用事例
各項目にはそのまま使えるプロンプト例も掲載しているため、気になる項目からぜひ確認してみてください。
情報収集・リサーチ業務の活用事例5選
ここでは、情報収集・リサーチ業務でGeminiを活用する具体的な事例を紹介します。
- 市場調査の要点整理
- 競合企業の強み・弱み分析
- 専門記事・論文の要約
- トレンド情報の抽出
- 顧客ニーズの仮説立案
情報収集・リサーチ業務は、時間と手間がかかりやすい一方で、業務全体の質を左右する重要な工程です。
Geminiを活用すれば、大量の情報を効率よく整理し、意思決定に必要なポイントを短時間で把握できます。
紹介するプロンプトを参考に、自分が利用したい場面や状況に合わせてコピーし、Geminiに貼り付けて試してみてください。
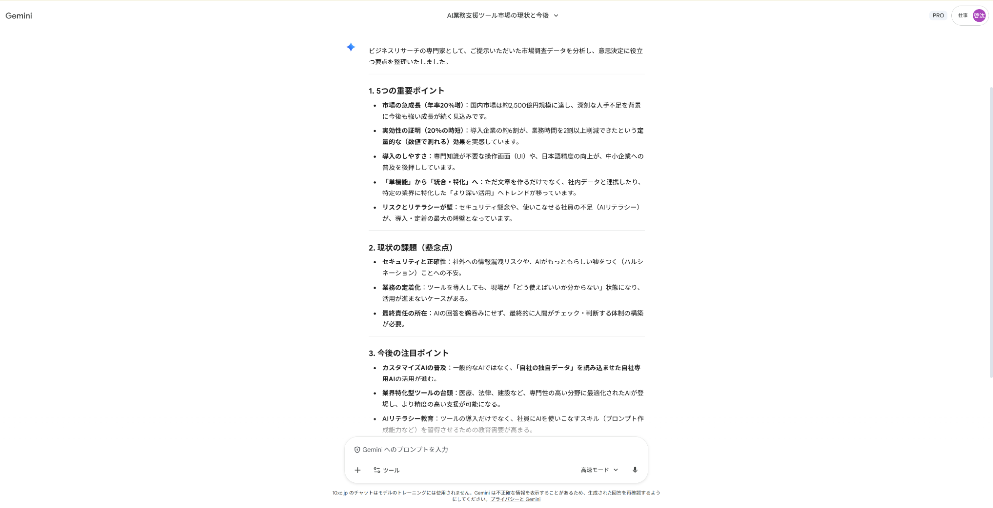
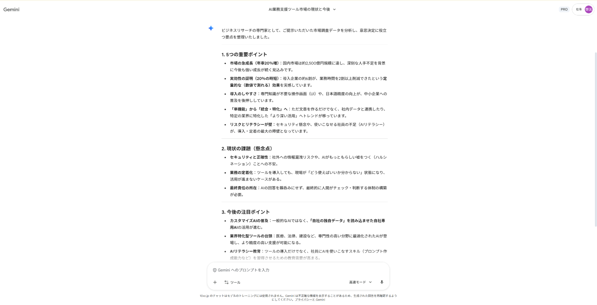
市場調査の要点整理

あなたはビジネスリサーチの専門家です。
以下の市場調査データを読み取り、意思決定に必要な要点を整理してください。
【指示】
・重要なポイントを5つ以内に要約する
・専門用語はできるだけ噛み砕いて説明する
・現状の課題と今後の注目ポイントを分けて整理する
・箇条書きで簡潔にまとめる
【市場調査データ】
(ここに調査レポートや記事の本文を貼り付ける)
Geminiを活用すれば、市場調査に必要な情報を短時間で整理し、商品企画や新規事業の検討を効率化できます。
商品企画や新規事業を検討する際には、市場の現状把握が欠かせません。一方で、情報収集からレポート作成までを人手で進めると、多くの時間と労力を要します。
Geminiに調査したい市場テーマを入力すると、Web上の最新情報を横断的にリサーチできます。
膨大な資料を一から読み込む手間を省き、戦略立案や企画の精度向上に時間を割けます。
競合企業の強み・弱み分析

あなたは経営コンサルタントです。
以下の競合企業について、強みと弱みを比較分析してください。
【指示】
・各社の特徴を「強み」「弱み」に分けて整理する
・戦略やポジショニングの違いが分かるように説明する
・必要に応じて比較表形式でまとめる
・公開情報を前提とした分析とする
【競合企業情報】
・自社の概要:
・競合A社の概要:
・競合B社の概要:
競合分析では、自社と他社の違いを正確に把握する視点が求められます。しかし、複数社の情報を集めて比較し、戦略レベルで整理する作業には大きな負担があるでしょう。
Geminiを活用すれば、競合企業の強み・弱みの整理にかかる時間を削減し、自社が取るべき戦略や差別化ポイントの検討に集中できます。
SHIFT AIでは、ChatGPTやGeminiなどの生成AIを活用して、副業で収入を得たり、昇進・転職などに役立つスキルを学んだりするためのセミナーを開催しています。
また、参加者限定で、「今日から使えるプロンプト100選」「新時代のAI×デザイン活用ガイド」「Nano Banana Pro 徹底解説」など、全12個の資料を無料で配布しています。
「これからAIを学び始めたい」「AIを使って副業収入を得たい」「AIで業務を効率化したい」という方は、ぜひ以下のボタンからセミナーに参加してみてください。
スキルゼロから始められる!
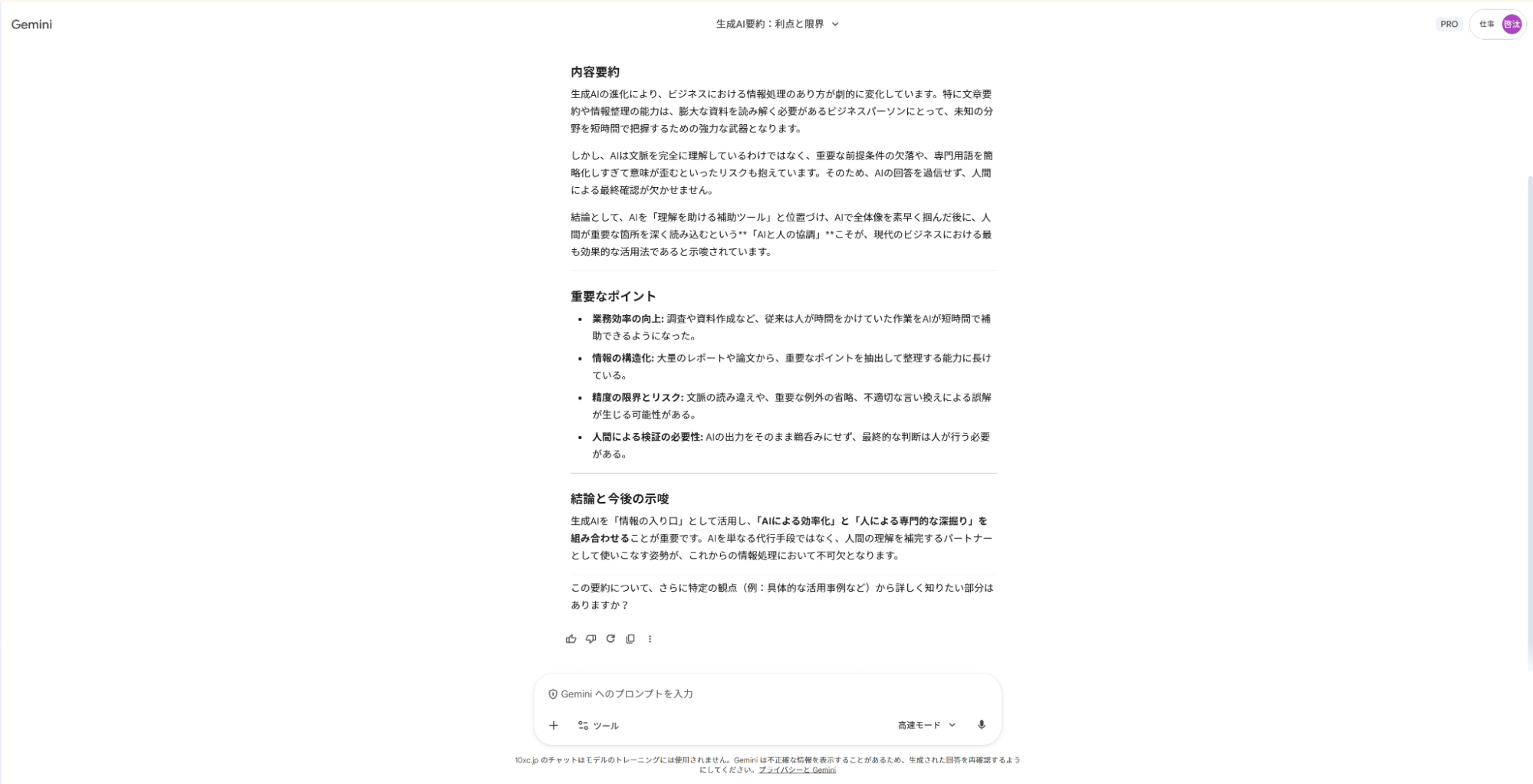
無料AIセミナーに参加する専門記事・論文の要約

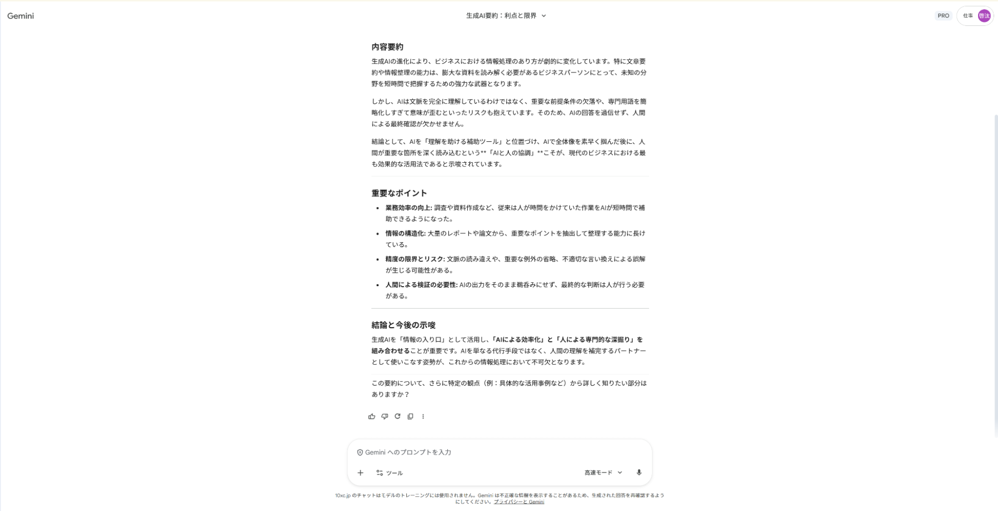
あなたは専門分野に強いリサーチアシスタントです。
以下の記事・論文の内容を要約してください。
【指示】
・全体の内容を300〜500字程度で簡潔にまとめる
・重要なポイントを箇条書きで整理する
・専門用語はできるだけ平易な日本語に言い換える
・結論や示唆が分かる構成にする
【記事・論文本文】
(ここに要約したい本文を貼り付ける)
Geminiを使えば、専門記事や学術論文の要点を短時間で把握できます。
業務では、新しい分野の専門記事や学術論文に目を通す場面が増えています。ただし、内容が難解で分量も多いため、全文を読み込むだけで多くの時間が必要です。
Geminiに記事や論文を入力すると、全体像を数百字で整理した要約とあわせて、重要ポイントを箇条書きで出力します。
専門用語が多い分野でも平易な日本語で理解できるため、非専門領域の知識を効率よく身につけるときにも役立ちます。
トレンド情報の抽出

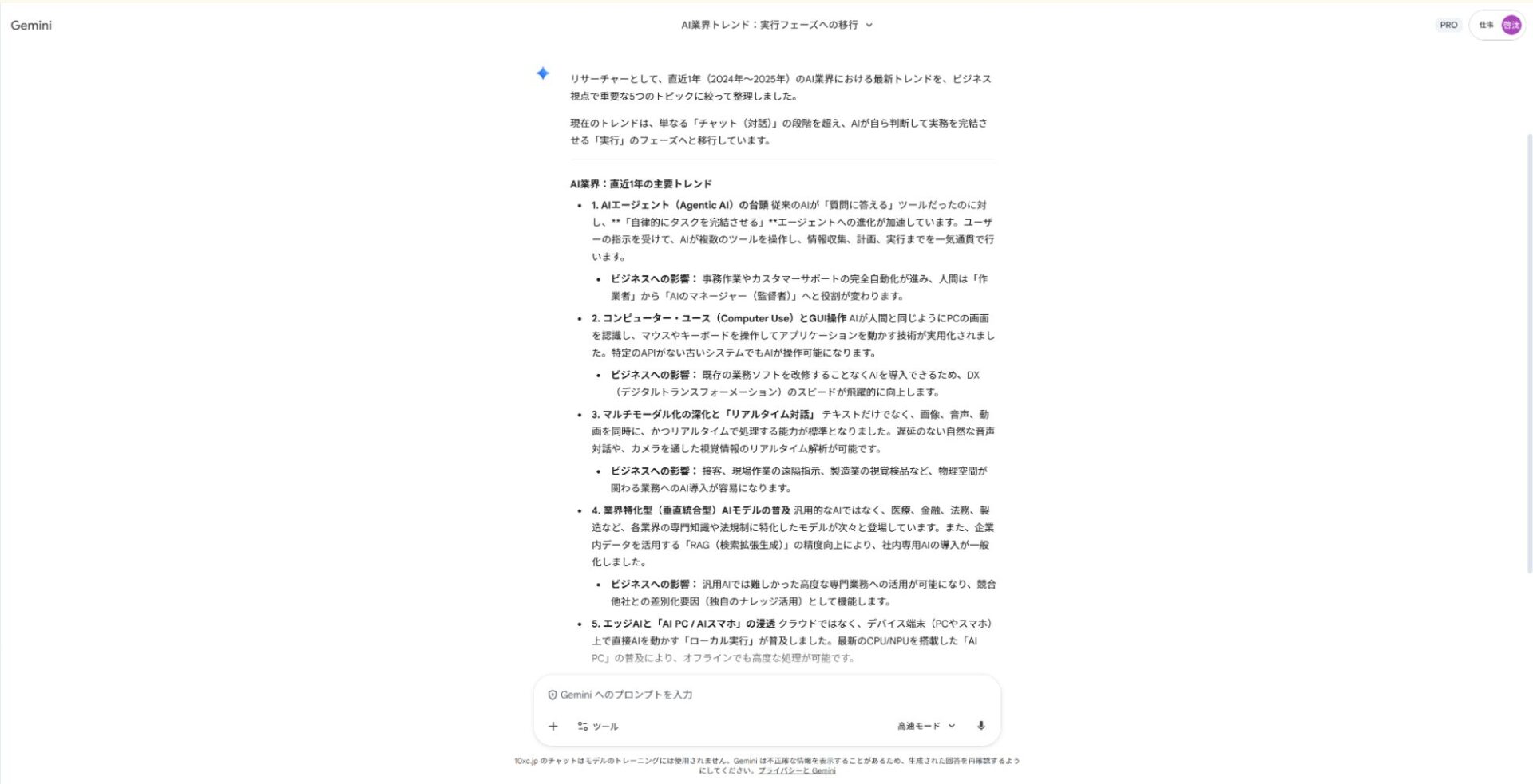
あなたは業界動向に詳しいリサーチャーです。
以下のテーマについて、直近のトレンド情報を整理してください。
【指示】
・最近注目されているトピックを5つ以内で抽出する
・各トピックに簡潔な説明を付ける
・ビジネス視点で重要な動きを優先する
・箇条書きで分かりやすくまとめる
【テーマ】
(例:AI業界の最新トレンド)
Geminiを活用すれば、変化の激しい業界トレンドを短時間で把握できます。
業界動向を追うには、ニュースサイトや業界誌、SNSなど複数の情報源を継続的に確認する必要があります。その作業を日々行うのは大きな負担になりがちです。
Geminiに「AI業界の最新トレンドを教えて」と依頼すると、最近のニュースやSNS動向をもとに、注目トピックを箇条書きで出力します。
忙しくてニュースを追い切れない場合でも、Geminiに定期的に問いかければ最新動向を効率よく身につけられます。
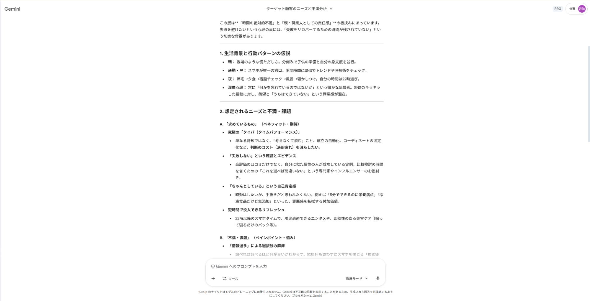
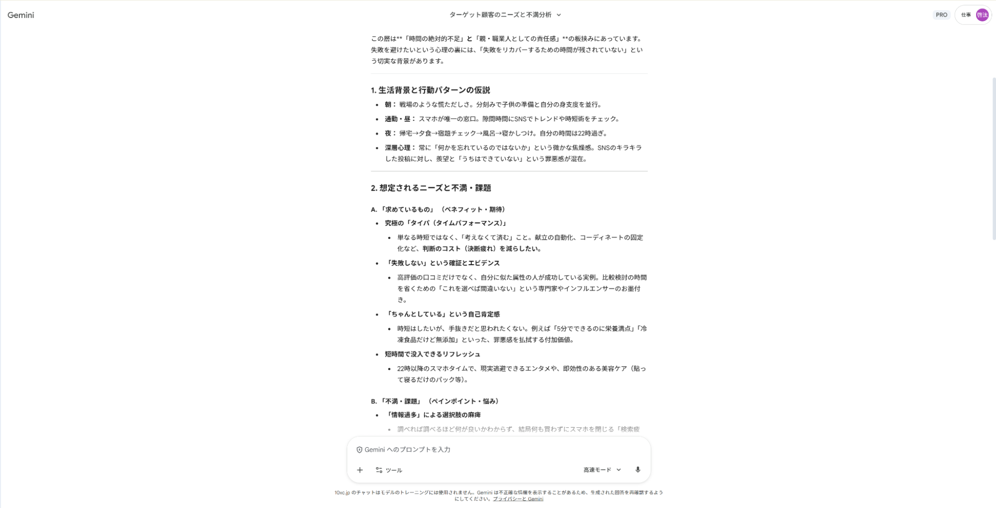
顧客ニーズの仮説立案

あなたはマーケティングの専門家です。
以下のターゲット顧客について、想定されるニーズや不満を洗い出してください。
【指示】
・生活背景や行動パターンを踏まえて整理する
・「求めているもの」「不満・課題」に分けて列挙する
・具体的なシーンが想像できる表現を使う
・仮説として複数案を提示する
【ターゲット顧客】
(例:30代・共働き・子育て中の女性)
Geminiを活用すれば、顧客ニーズの仮説を効率よく洗い出せます。ターゲット顧客像を伝えると、生活背景や嗜好をもとに、具体的なニーズ仮説を複数出力するのです
マーケティングや商品企画の初期段階では、以下のような要素を整理する必要があります。
- 想定顧客が何を求めているのか
- どのような不満を抱えているか
ただし、一人だけで考えると視点が偏りやすく、発想も限られがちです。Geminiをブレインストーミング相手として使えば、自分では思いつきにくい視点からも顧客理解を深められます。
SHIFT AIでは、ChatGPTやGeminiなどの生成AIを活用して、副業で収入を得たり、昇進・転職などに役立つスキルを学んだりするためのセミナーを開催しています。
また、参加者限定で、「今日から使えるプロンプト100選」「新時代のAI×デザイン活用ガイド」「Nano Banana Pro 徹底解説」など、全12個の資料を無料で配布しています。
「これからAIを学び始めたい」「AIを使って副業収入を得たい」「AIで業務を効率化したい」という方は、ぜひ以下のボタンからセミナーに参加してみてください。
スキルゼロから始められる!
無料AIセミナーに参加する資料作成・ドキュメント業務の活用事例5選
ここでは、資料作成・ドキュメント業務におけるGeminiの具体的な活用事例を紹介します。
- 企画書の構成案作成
- プレゼン資料のスライド案出し
- 報告書の文章ブラッシュアップ
- マニュアルのたたき作成
- 議事録の要約整理
資料作成・ドキュメント業務は、構成を考える時間や表現を整える作業に多くの工数がかかりがちです。
Geminiを活用すれば、ゼロから考える負担を減らし、資料の質を保ちながら作成スピードを高められます。
紹介するプロンプトを参考に、自分が利用したい業務や状況に合わせてコピーし、Geminiに貼り付けて試してみてください。
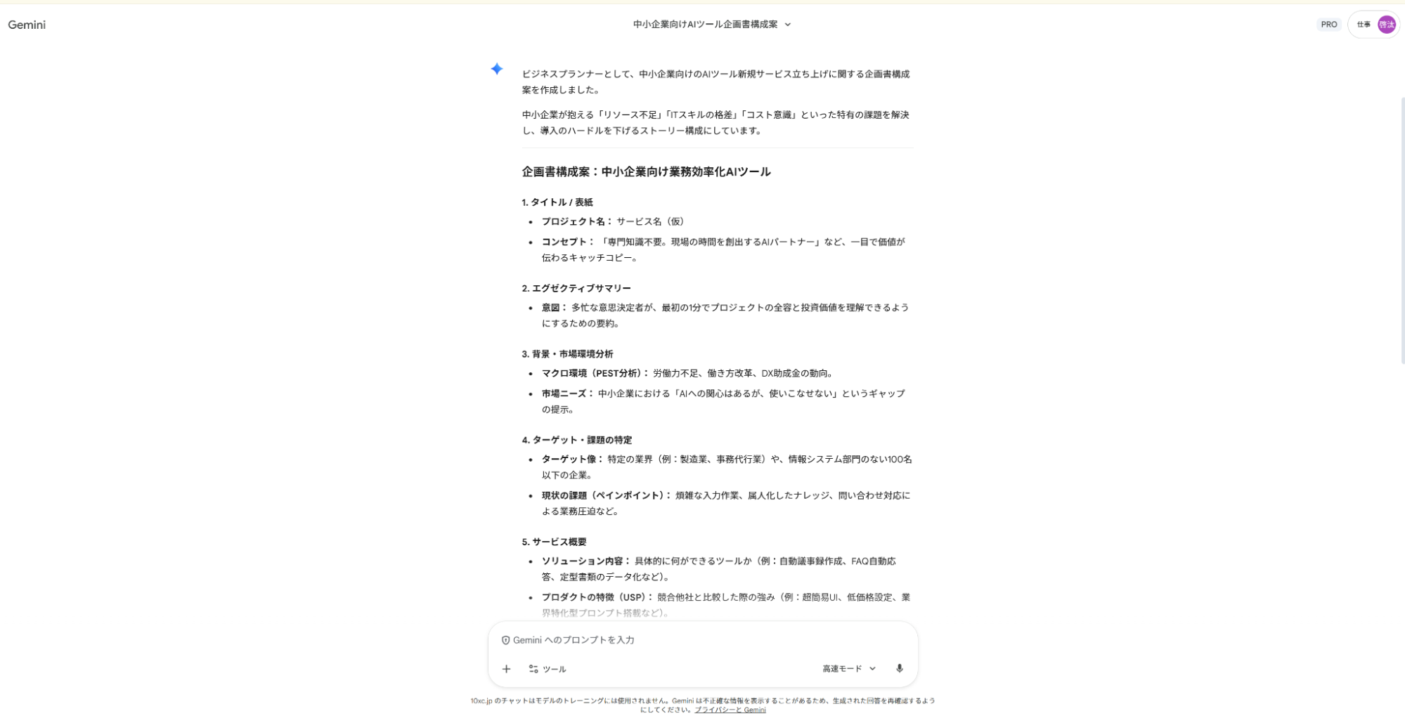
企画書の構成案作成

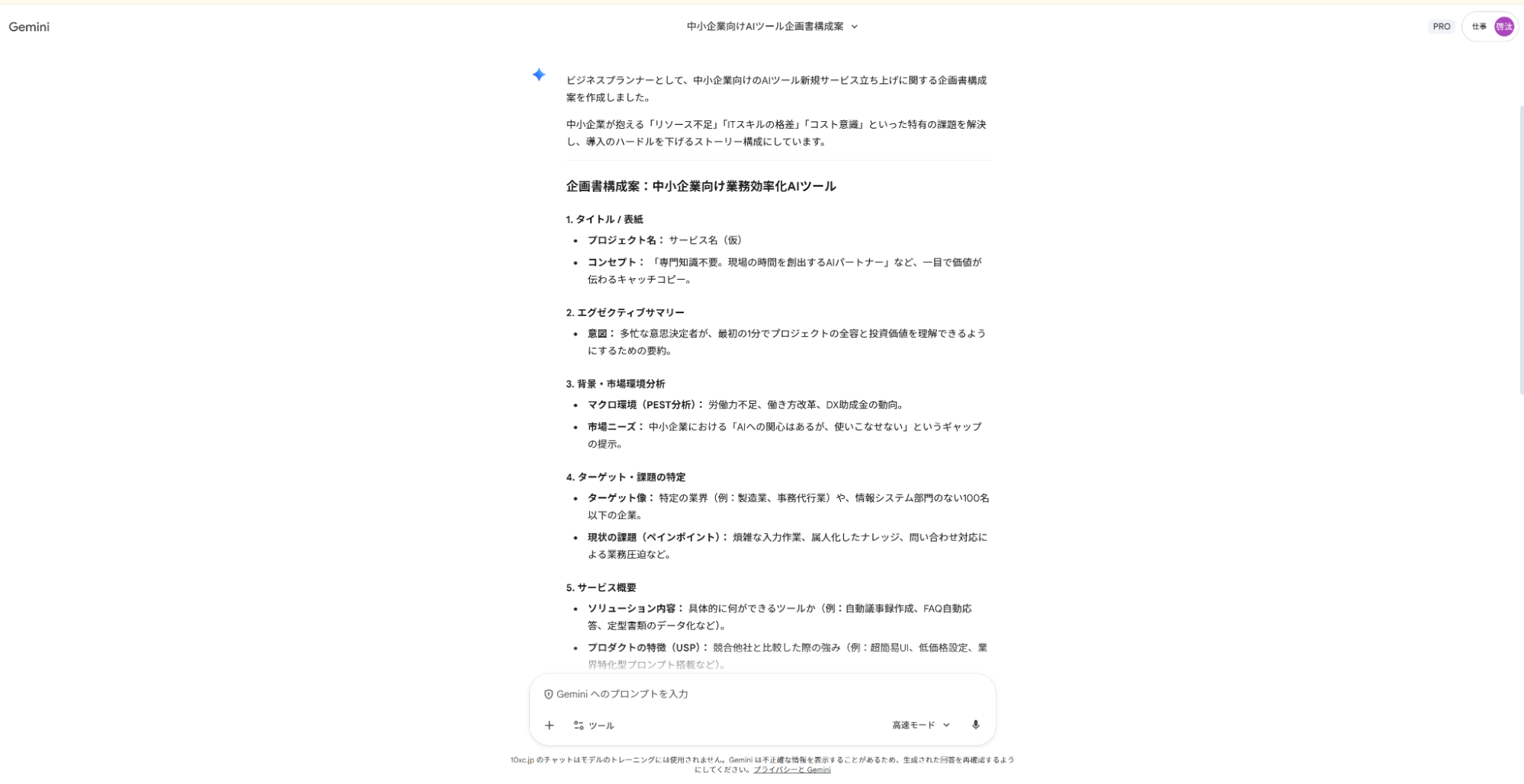
あなたは企画書作成に精通したビジネスプランナーです。
以下のテーマについて、企画書の構成案を作成してください。
【指示】
・企画書に必要な項目を漏れなく洗い出す
・各項目の意図が分かるように簡潔な補足を付ける
・ビジネス向けの一般的な構成とする
・箇条書きで整理する
【企画テーマ】
(例:新規サブスクリプションサービスの立ち上げ)
Geminiに企画テーマを伝えれば、押さえるべき項目が一覧で提案されるので、企画書の構成案を短時間で整理できます。
企画書作成では、最初に構成を固める段階で手が止まりやすくなります。何を書くべきかを考えながら進める作業は負担が大きく、着手までに時間がかかりがちです。
Geminiを活用すれば、企画書作成の初動を大幅に効率化でき、構成の抜け漏れも防げます。
SHIFT AIでは、ChatGPTやGeminiなどの生成AIを活用して、副業で収入を得たり、昇進・転職などに役立つスキルを学んだりするためのセミナーを開催しています。
また、参加者限定で、「今日から使えるプロンプト100選」「新時代のAI×デザイン活用ガイド」「Nano Banana Pro 徹底解説」など、全12個の資料を無料で配布しています。
「これからAIを学び始めたい」「AIを使って副業収入を得たい」「AIで業務を効率化したい」という方は、ぜひ以下のボタンからセミナーに参加してみてください。
スキルゼロから始められる!
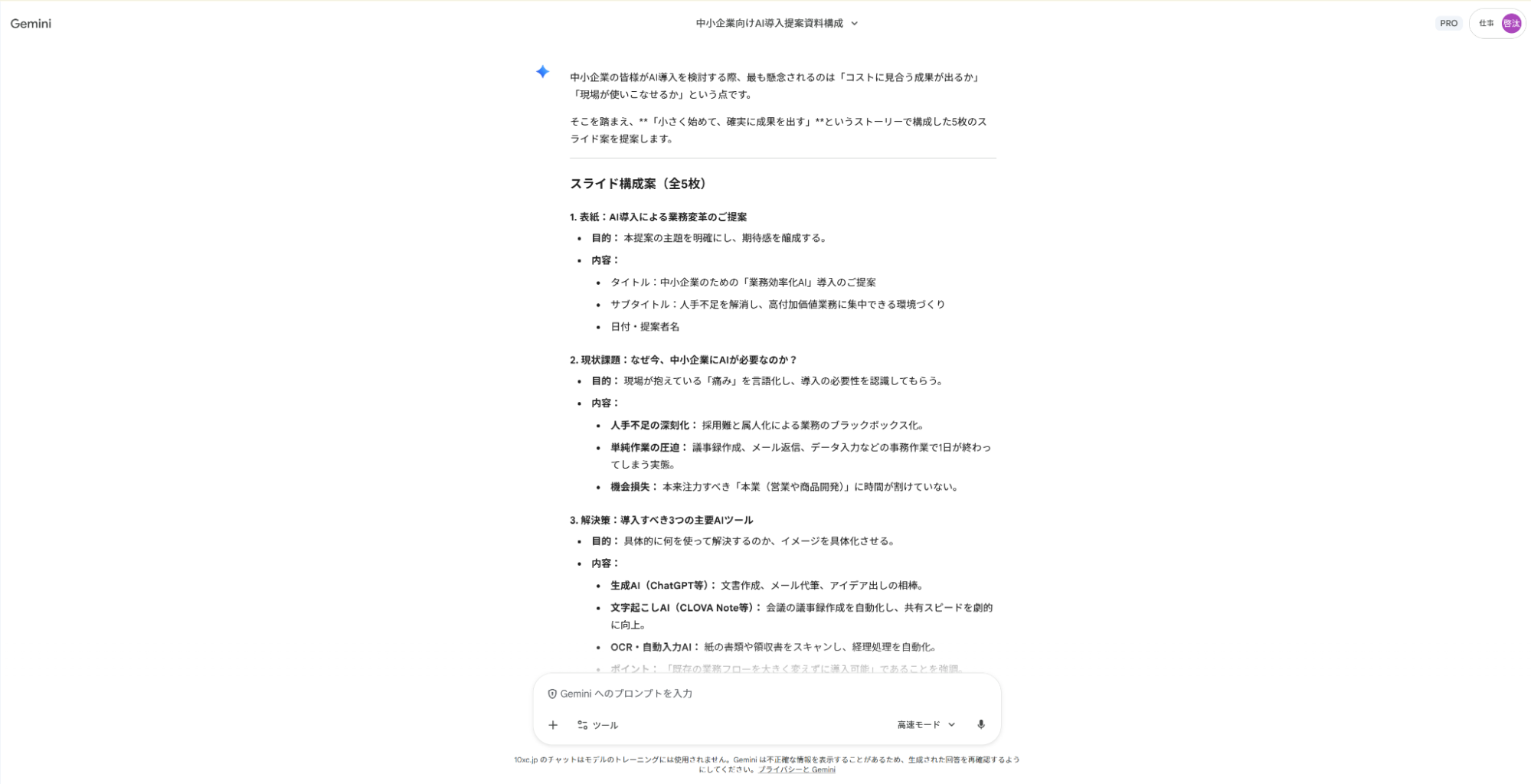
無料AIセミナーに参加するプレゼン資料のスライド案出し

あなたはプレゼン資料作成に強いコンサルタントです。
以下のテーマについて、プレゼン資料のスライド構成案を作成してください。
【指示】
・スライド枚数を指定どおりにする
・各スライドの目的と内容が分かるように整理する
・ビジネス向けの分かりやすい流れにする
・箇条書きでまとめる
【スライド枚数】
5枚
【テーマ】
(例:新サービス導入の提案)
Geminiにスライドの枚数やテーマを伝えれば、スライドごとの内容案が提案され、プレゼン資料のスライド構成を短時間で整理できます。
プレゼン資料では、内容だけでなくスライドの流れや見せ方も重要です。構成に迷うと、資料作成の手が止まりやすくなります。
Geminiを活用すれば、資料作成の時間を大幅に短縮しつつ、構成の整った説得力あるプレゼン資料を準備できます。
報告書の文章ブラッシュアップ

あなたはビジネス文書の編集者です。
以下の報告書文章を、読み手に伝わりやすい表現へブラッシュアップしてください。
【指示】
・冗長な表現を整理し、簡潔にまとめる
・専門的な内容は分かりやすさを意識する
・必要に応じて箇条書きを使う
・ビジネス向けの丁寧な文体に整える
【報告書本文】
(ここに修正したい文章を貼り付ける)
Geminiを使えば、報告書の文章を短時間で読みやすく整えられます。
業務報告書やレポートは、自分で書くと表現のクセが出やすく、文章が長くなりがちです。読み手に配慮した表現へ整える作業には、想像以上の時間がかかります。
Geminiに報告書の文章を入力し「専門的かつ簡潔な表現へリライト」と指示すると、冗長な部分を整理し、必要に応じて専門用語に補足を加えます。
誤字脱字や表現の違和感も減らせるため、上司やクライアントへ自信を持って提出できます。
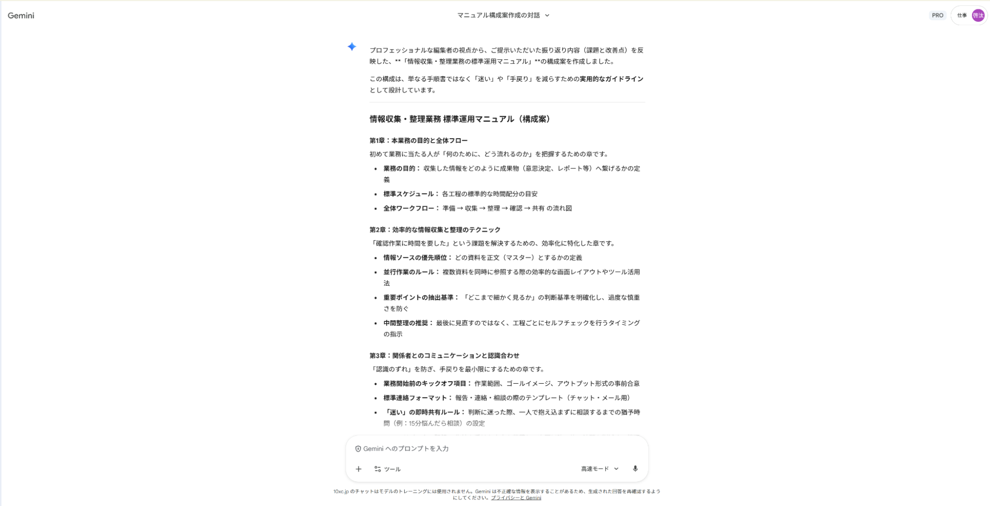
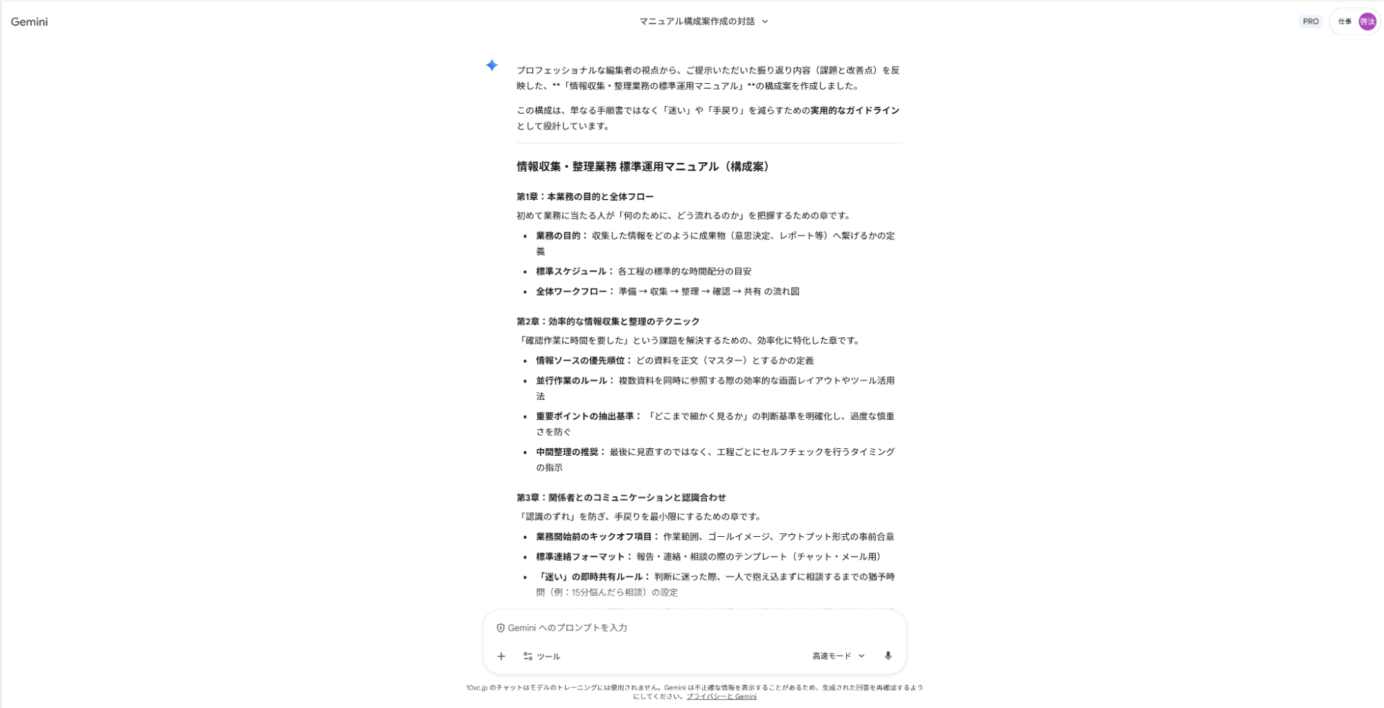
マニュアルのたたき作成

あなたは業務マニュアル作成に精通した編集者です。
以下のテーマについて、社内向けマニュアルの構成案を作成してください。
【指示】
・章立てを明確にする
・各章に含める内容ポイントを箇条書きで示す
・初めて使う人でも理解しやすい構成にする
・業務利用を前提とした実用的な内容にする
【マニュアル対象】
(例:社内向け業務管理ツール)
Geminiを活用すれば、マニュアル作成の初期ドラフトを短時間で用意できます。
社内マニュアルや手順書は、構成設計に多くの時間を要します。章立てや記載内容を一から考える作業は負担が大きく、作成に着手しづらくなりがちです。
Geminiにマニュアル対象を伝えると、章立て案を出力します。
マニュアルの骨子が早い段階で固まり、あとは画面キャプチャや補足説明を追加するだけで仕上げられます。
議事録の要約整理

あなたは会議内容を整理するビジネスアシスタントです。
以下の会議メモをもとに、議事録を要約してください。
【指示】
・議論の流れを簡潔に整理する
・決定事項を明確にする
・今後のタスクを担当者名とセットで列挙する
・箇条書きを中心に見やすくまとめる
【会議メモ・文字起こし】
(ここに録音の文字起こしやメモを貼り付ける)
Geminiを活用すれば、会議後の議事録作成を短時間で終えられます。
会議が続くと、議事録作成に追われやすくなります。人手でまとめる場合、聞き漏らしや記録漏れが発生しやすく、内容の整理にも時間が必要です。
録音やメモをテキスト化してGeminiに渡すと、議論の流れを整理しながら、主要な論点や結論を簡潔に要約します。議事録作成の負担を減らし、会議内容を素早く関係者へ共有できます。
SHIFT AIでは、ChatGPTやGeminiなどの生成AIを活用して、副業で収入を得たり、昇進・転職などに役立つスキルを学んだりするためのセミナーを開催しています。
また、参加者限定で、「今日から使えるプロンプト100選」「新時代のAI×デザイン活用ガイド」「Nano Banana Pro 徹底解説」など、全12個の資料を無料で配布しています。
「これからAIを学び始めたい」「AIを使って副業収入を得たい」「AIで業務を効率化したい」という方は、ぜひ以下のボタンからセミナーに参加してみてください。
スキルゼロから始められる!
無料AIセミナーに参加するメール・文章作成業務の活用事例5選
ここでは、メール・文章作成業務におけるGeminiの具体的な活用事例を紹介します。
- ビジネスメールの下書き作成
- 謝罪メールの文章作成
- 社内向け連絡文の作成
- 文章のトーン調整
- 長文メールの要点抽出
メール・文章作成業務は、言い回しや表現に悩みやすく、想像以上に時間がかかりやすい業務です。
Geminiを活用すれば、文面のたたき作成から表現の調整までを効率化でき、修正や確認にかかる負担を減らせます。
紹介するプロンプトを参考に、自分が利用したい場面や状況に合わせてコピーし、Geminiに貼り付けて試してみてください。
ビジネスメールの下書き作成

あなたはビジネスメール作成に精通した秘書です。
以下の条件をもとに、社外向けメールの下書きを作成してください。
【指示】
・件名と本文をセットで作成する
・日本語のビジネスマナーに沿った表現にする
・丁寧で分かりやすい文面にする
・簡潔さを意識する
【シチュエーション】
(例:新商品の案内メール)
【送信相手】
(例:取引先企業の担当者)
Geminiを活用すれば、ビジネスメールの下書きを短時間で用意できます。
メール作成では、件名や書き出し、敬語表現に悩みやすく、想像以上に時間を取られがちです。特に社外向けメールでは、表現の正確さや丁寧さも求められます。
Geminiへシチュエーションと要望を伝えると、下書きを即座に出力します。
ゼロから文章を考える負担が減り、メール対応にかかる時間を大幅に短縮できます。
謝罪メールの文章作成

あなたはビジネス文書に精通したカスタマーサポート担当です。
以下の条件をもとに、謝罪メールの下書きを作成してください。
【指示】
・誠意が伝わる書き出しにする
・問題の内容を簡潔に説明する
・再発防止策や今後の対応を明記する
・丁寧で落ち着いた文体に整える
【トラブル内容】
(例:納品遅延)
【原因】
(例:生産ラインの不具合)
【今後の対応】
(例:生産管理プロセスの見直し)
【送信相手】
(例:取引先企業の担当者)
Geminiを活用すれば、誠意が伝わる謝罪メールの下書きを短時間で用意できます。
謝罪メールは、言葉選びや表現の順序によって受け取られ方が大きく変わります。内容を慎重に整理しながら文章を整える作業には、精神的な負担もかかりがちです。
Geminiにトラブル内容や原因を伝えれば、以下のような要素を含めた文面が提案されます。
- 謝罪の言葉
- 原因説明
- 再発防止策
生成された下書きをベースに調整すれば、短時間で安心感のあるメールを送付できます。
SHIFT AIでは、ChatGPTやGeminiなどの生成AIを活用して、副業で収入を得たり、昇進・転職などに役立つスキルを学んだりするためのセミナーを開催しています。
また、参加者限定で、「今日から使えるプロンプト100選」「新時代のAI×デザイン活用ガイド」「Nano Banana Pro 徹底解説」など、全12個の資料を無料で配布しています。
「これからAIを学び始めたい」「AIを使って副業収入を得たい」「AIで業務を効率化したい」という方は、ぜひ以下のボタンからセミナーに参加してみてください。
スキルゼロから始められる!
無料AIセミナーに参加する社内向け連絡文の作成

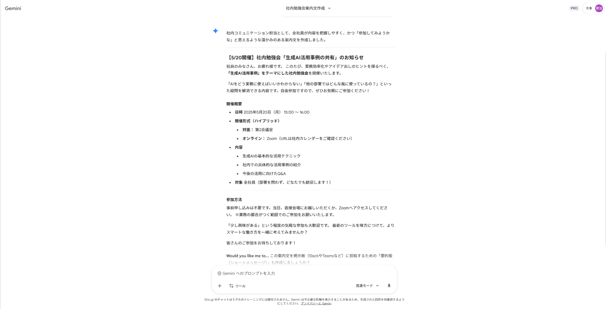
あなたは社内コミュニケーションに配慮した文書作成担当です。
以下の条件をもとに、社内向け連絡文を作成してください。
【指示】
・全社員向けに分かりやすい文面にする
・堅すぎず、カジュアルすぎないトーンに整える
・要点が一目で分かる構成にする
・必要に応じて箇条書きを使う
【連絡内容】
(例:社内勉強会の開催案内)
【日時・場所・補足情報】
(ここに必要事項を記載)
Geminiを活用すれば、社内向け連絡文をスムーズに作成できます。
社内文書では、堅実さと親しみやすさのバランスが求められます。表現が堅すぎると伝わりにくく、砕けすぎると違和感が出やすいため、文面調整に悩みがちです。
Geminiに連絡内容を伝えると、開催日時や目的を明確に示した案内文を出力します。
作成時間も短縮できるため、日常的な連絡業務の負担を軽減できます。
文章のトーン調整

あなたは文章表現の編集者です。
以下の文章を、指定したトーンに書き換えてください。
【指示】
・意味や要点は変えない
・読み手に合った自然な日本語に整える
・不自然な敬語や硬さを避ける
【変更後のトーン】
(例:丁寧だが親しみやすい/カジュアル/フォーマル)
【元の文章】
(ここにトーン調整したい文章を貼り付ける)
Geminiを活用すれば、文章のトーンを相手や場面に合わせて素早く調整できます。
ビジネスでは、取引先・上司・同僚など相手によって最適な文体が異なります。丁寧すぎると距離を感じさせ、砕けすぎると失礼な印象を与える場合もあり、調整に悩みがちです。
Geminiへ文章とトーン指定を伝えると、丁寧さを保ちながら柔らかい印象に書き換えます。
自分では気づきにくい硬さや違和感も客観的に把握でき、修正作業の効率も高まります。
長文メールの要点抽出

あなたはビジネスメール整理に長けたアシスタントです。
以下の長文メールを読み取り、要点を整理してください。
【指示】
・全体内容を3行程度で要約する
・対応が必要な指示や質問を箇条書きで列挙する
・緊急度が高い内容があれば明示する
・簡潔で分かりやすい表現にまとめる
【メール本文】
(ここに要点抽出したい長文メールを貼り付ける)
Geminiに長文メールを渡せば、3行程度の要約や整理された箇条書きを出力してくれるため、長文メールの要点を短時間で把握できます。
業務中に長文メールを受け取ると、全文を読み込むだけで多くの時間を消費します。重要な指示や質問が文中に埋もれやすく、対応漏れのリスクも高まりがちです。
短時間で全体像と対応内容を把握できるため、的確で迅速なレスポンスにつながります。
SHIFT AIでは、ChatGPTやGeminiなどの生成AIを活用して、副業で収入を得たり、昇進・転職などに役立つスキルを学んだりするためのセミナーを開催しています。
また、参加者限定で、「今日から使えるプロンプト100選」「新時代のAI×デザイン活用ガイド」「Nano Banana Pro 徹底解説」など、全12個の資料を無料で配布しています。
「これからAIを学び始めたい」「AIを使って副業収入を得たい」「AIで業務を効率化したい」という方は、ぜひ以下のボタンからセミナーに参加してみてください。
スキルゼロから始められる!
無料AIセミナーに参加するアイデア発想・企画業務の活用事例5選
ここでは、アイデア発想・企画業務におけるGeminiの具体的な活用事例を紹介します。
- 新規サービスのアイデア出し
- キャッチコピー作成
- ブレインストーミングの壁打ち
- 課題解決策の洗い出し
- 企画アイデアの改善案提示
アイデア発想・企画業務は、発想の幅や視点が成果を左右する一方で、一人で考えると行き詰まりやすい業務です。
Geminiを活用すれば、発想のきっかけや別視点の提案を得られ、企画を効率よくブラッシュアップできます。
紹介するプロンプトを参考に、自分が利用したい場面や状況に合わせてコピーし、Geminiに貼り付けて試してみてください。
新規サービスのアイデア出し

あなたは新規事業のアイデア創出に強いプランナーです。
以下のテーマについて、新規サービスのアイデアを複数提案してください。
【指示】
・既存サービスと異なる切り口を意識する
・利用シーンが想像できる具体性を持たせる
・箇条書きで5案以上提示する
・簡単な補足説明を添える
【テーマ】
(例:学習を継続しやすくするサービス)
Geminiを活用すれば、新規サービスのアイデアを効率よく発散できます。
新しいサービスを考える初期段階では、発想が広がらず手が止まりやすくなります。一人で考え続けると視点が固定され、似た案に寄りがちです。
Geminiにテーマを伝えると、異なる観点から複数のアイデアを箇条書きで出力します。
複数案から有望なものを選び、深掘りへ進めるため、企画検討のスピードと質が向上します。
キャッチコピー作成

あなたはコピーライティングに強いクリエイターです。
以下の商品・サービスについて、キャッチコピー案を複数提案してください。
【指示】
・短く、印象に残る表現にする
・商品の強みや特徴が伝わる内容にする
・トーン違いの案も含める
・箇条書きで10案以上提示する
【商品・サービス概要】
(ここに特徴や訴求ポイントを記載)
Geminiに商品やサービスの特徴を伝えれば、切り口も異なる複数のコピー案を提案してくれるので、キャッチコピー案を短時間で量産できます。
キャッチコピーは短い言葉で魅力を伝える必要があり、発想が行き詰まりやすい作業です。自分だけで考えると表現が似通い、バリエーションも出にくくなります。
Geminiを活用すれば、コピー作成にかかる時間を削減しながら、選択肢の幅を広げられます。
SHIFT AIでは、ChatGPTやGeminiなどの生成AIを活用して、副業で収入を得たり、昇進・転職などに役立つスキルを学んだりするためのセミナーを開催しています。
また、参加者限定で、「今日から使えるプロンプト100選」「新時代のAI×デザイン活用ガイド」「Nano Banana Pro 徹底解説」など、全12個の資料を無料で配布しています。
「これからAIを学び始めたい」「AIを使って副業収入を得たい」「AIで業務を効率化したい」という方は、ぜひ以下のボタンからセミナーに参加してみてください。
スキルゼロから始められる!
無料AIセミナーに参加するブレインストーミングの壁打ち

あなたは新規企画の壁打ち相手です。
以下のアイデアについて、客観的な視点でフィードバックしてください。
【指示】
・良い点を簡潔に整理する
・課題点や懸念点を指摘する
・改善案や代替アイデアを提案する
・批判的になりすぎず建設的な視点でまとめる
【アイデア内容】
(ここに検討中のアイデアを記載)
Geminiを活用すれば、ブレインストーミングの壁打ち相手を手軽に用意できます。
アイデア出しでは、第三者視点からの指摘や改善提案が欠かせません。しかし、常に相談できる相手がいるとは限らず、一人で考えると視野が狭まりやすくなります。
Geminiにアイデア内容を伝え「課題点を指摘して」と依頼すると、見落としがちな懸念点を出力します。
対話を重ねることで批判的視点と新たな発想を得られ、企画の精度向上につながります。
課題解決策の洗い出し

あなたは問題解決に強いビジネスコンサルタントです。
以下の課題について、原因と解決策を整理してください。
【指示】
・課題の原因を分解して整理する
・原因ごとに複数の解決策を提案する
・実行イメージが湧く具体性を持たせる
・箇条書きで分かりやすくまとめる
【課題内容】
(ここに解決したいビジネス課題を記載)
Geminiを活用すれば、課題に対する解決策を網羅的に洗い出せます。
ビジネス上の問題は原因が複数絡み合うケースが多く、一方向の発想だけでは対策が偏りがちです。短時間で幅広い選択肢を出す作業は大きな負担になります。
Geminiに課題内容を伝えると、原因ごとに複数の施策案を出力します。
解決策候補を短時間で揃えられ、チームでの検討をスムーズに進められます。
企画アイデアの改善案提示

あなたは新規企画のブラッシュアップを得意とするプランナーです。
以下の企画アイデアについて、改善案を提案してください。
【指示】
・現在のアイデアを前提に改善点を考える
・付加価値を高める視点で提案する
・実現性と独自性の両面を意識する
・複数案を箇条書きで提示する
【企画アイデア概要】
(ここに既存の企画内容を記載)
Geminiを活用すれば、既存の企画アイデアを一段引き上げられます。
企画をある程度まとめた段階では、自分の中で完成形に近づいた感覚が生まれやすく、改善余地を見落としがちです。第三者視点からの刺激が入らないと、企画の尖りも弱くなります。
Geminiに企画概要を伝え「改善案を出して」と依頼すると、既存アイデアを強化する具体案が出力されるので、企画の独自性と魅力が高まって競合との差別化を図れます。
SHIFT AIでは、ChatGPTやGeminiなどの生成AIを活用して、副業で収入を得たり、昇進・転職などに役立つスキルを学んだりするためのセミナーを開催しています。
また、参加者限定で、「今日から使えるプロンプト100選」「新時代のAI×デザイン活用ガイド」「Nano Banana Pro 徹底解説」など、全12個の資料を無料で配布しています。
「これからAIを学び始めたい」「AIを使って副業収入を得たい」「AIで業務を効率化したい」という方は、ぜひ以下のボタンからセミナーに参加してみてください。
スキルゼロから始められる!
無料AIセミナーに参加するマーケティング・営業業務の活用事例5選
ここでは、マーケティング・営業業務におけるGeminiの具体的な活用事例を紹介します。
- ペルソナ設定の作成
- 広告コピーの作成
- 営業トークの台本作成
- FAQの作成
- 顧客アンケートの設問作成
マーケティング・営業業務は、顧客理解や言語化の精度が成果に直結する一方で、準備に多くの時間がかかりやすい業務です。
Geminiを活用すれば、アイデア出しから文章作成までを効率化でき、施策立案や営業活動に集中しやすくなります。
紹介するプロンプトを参考に、自分が利用したい場面や状況に合わせてコピーし、Geminiに貼り付けて試してみてください。
ペルソナ設定の作成

あなたはマーケティング戦略に強いプランナーです。
以下の商品・サービスを想定し、具体的なペルソナを作成してください。
【指示】
・年齢、職業、家族構成、ライフスタイルを含める
・日常の行動や価値観を具体的に描写する
・抱えている課題やニーズを明確にする
・実在しそうな人物像としてまとめる
【商品・サービス概要】
(ここに対象サービスや商材を記載)
Geminiを活用すれば、リアルで説得力のあるペルソナを短時間で設定できます。
マーケティング施策では、誰に向けて届けるかを明確にする必要があります。ただ、自分だけでペルソナを描くと主観が入りやすく、人物像が曖昧になりがちです。
Geminiに商品やサービスの概要を伝えると、プロフィールから生活背景、課題やニーズまで具体的に整理したペルソナ案を出力します。
ターゲット像が明確になり、メッセージ設計やチャネル選定の精度が高まります。
広告コピーの作成

あなたは広告コピー制作に強いコピーライターです。
以下の商品・サービスについて、広告用コピー案を複数作成してください。
【指示】
・短く、目に留まりやすい表現にする
・商品のメリットや魅力が一目で伝わる内容にする
・SNSや広告バナーで使いやすい文量にする
・トーン違いの案も含める
【商品・サービス概要】
(ここに特徴や訴求ポイントを記載)
Geminiを活用すれば、広告コピーを効率よく量産できます。
広告やSNS投稿では、限られた文字数で強い印象を残す表現が求められます。自社目線で考えると説明的になりやすく、コピー作成に時間を取られがちです。
Geminiに商品情報を伝えると、メリットを端的に訴求するコピー案を複数出力します。浮いたリソースを施策設計や効果検証など、より戦略的な業務へ振り向けられます。
SHIFT AIでは、ChatGPTやGeminiなどの生成AIを活用して、副業で収入を得たり、昇進・転職などに役立つスキルを学んだりするためのセミナーを開催しています。
また、参加者限定で、「今日から使えるプロンプト100選」「新時代のAI×デザイン活用ガイド」「Nano Banana Pro 徹底解説」など、全12個の資料を無料で配布しています。
「これからAIを学び始めたい」「AIを使って副業収入を得たい」「AIで業務を効率化したい」という方は、ぜひ以下のボタンからセミナーに参加してみてください。
スキルゼロから始められる!
無料AIセミナーに参加する営業トークの台本作成

あなたは法人営業に強いセールス担当者です。
以下の商品・サービスについて、営業トークの台本を作成してください。
【指示】
・会話形式で作成する
・冒頭の挨拶からヒアリング、提案、クロージングまで含める
・顧客の反応例も織り交ぜる
・初回商談を想定した内容にする
【商品・サービス概要】
(ここに商材の特徴や想定顧客を記載)
Geminiを活用すれば、実践的な営業トーク台本を短時間で用意できます。
新商品や新サービスの提案では、話す順番や質問内容を整理する必要があります。頭の中だけで組み立てると、抜けや言い回しの迷いが生じやすいです。
Geminiに商材情報を伝えると、挨拶やヒアリング、提案、クロージングまでを含む会話形式の台本を出力します。
商談前の準備時間を削減し、当日のトークに集中できます。
FAQの作成

あなたはカスタマーサポートに精通した担当者です。
以下の商品・サービスについて、FAQを作成してください。
【指示】
・ユーザーから想定される質問を複数挙げる
・質問と回答をセットで提示する
・初心者にも分かりやすい表現にする
・簡潔かつ親切な回答文にまとめる
【商品・サービス概要】
(ここに対象サービスや製品情報を記載)
Geminiを活用すれば、網羅性の高いFAQを短時間で作成できます。
FAQは顧客満足度や問い合わせ削減に直結しますが、想定質問を洗い出す作業には手間がかかります。人の視点だけでは、抜けや偏りも生じやすいです。
Geminiに商品情報を渡すと、質問と回答をセットで整理したFAQ案を出力します。
サポートページやヘルプコンテンツの品質が向上し、問い合わせ対応の負担を軽減できます。
顧客アンケートの設問作成

あなたはマーケティングリサーチの専門家です。
以下の商品・サービスについて、顧客アンケートの設問を作成してください。
【指示】
・定量質問と定性質問をバランスよく含める
・5段階評価などの尺度を用いる
・満足度、使いやすさ、価格、機能、改善点を網羅する
・回答者が迷わない分かりやすい表現にする
【商品・サービス概要】
(ここに対象サービスや製品情報を記載)
Geminiを活用すれば、分析しやすい顧客アンケート設問を効率よく作成できます。
アンケート設計では、質問の偏りや聞き漏れが結果の質に直結します。手作業で設計すると、評価軸が限定されやすいでしょう。
Geminiに商材情報を伝えると、定量・定性の両面から整理して出力します。設問設計の工数を削減し、施策検討や改善活動へ注力できます。
SHIFT AIでは、ChatGPTやGeminiなどの生成AIを活用して、副業で収入を得たり、昇進・転職などに役立つスキルを学んだりするためのセミナーを開催しています。
また、参加者限定で、「今日から使えるプロンプト100選」「新時代のAI×デザイン活用ガイド」「Nano Banana Pro 徹底解説」など、全12個の資料を無料で配布しています。
「これからAIを学び始めたい」「AIを使って副業収入を得たい」「AIで業務を効率化したい」という方は、ぜひ以下のボタンからセミナーに参加してみてください。
スキルゼロから始められる!
無料AIセミナーに参加するデータ整理・分析補助の活用事例5選
ここでは、データ整理・分析補助におけるGeminiの具体的な活用事例を紹介します。
- データの読み取りポイント整理
- 数値結果の文章化
- 分析視点の提案
- 改善施策の仮説立て
- KPI案の作成
データ整理・分析補助は、数値の解釈や考察に時間がかかりやすく、専門的な視点も求められる業務です。
Geminiを活用すれば、データから読み取るべきポイントを整理しやすくなり、分析や意思決定のスピードを高められます。
紹介するプロンプトを参考に、自分が利用したい場面や状況に合わせてコピーし、Geminiに貼り付けて試してみてください。
データの読み取りポイント整理

あなたはデータ分析に強いアナリストです。
以下の数値データを読み取り、注目すべきポイントを整理してください。
【指示】
・全体傾向を簡潔にまとめる
・増加・減少などの変化点を指摘する
・重要そうな数値や異常値を抽出する
・箇条書きで分かりやすく整理する
【データ内容】
(ここに売上データやKPIデータを貼り付ける)
Geminiを活用すれば、数値データから注目ポイントを素早く把握できます。
Excelやスプレッドシートに並ぶ大量の数字を前にすると、どの指標から見るべきか迷いがちです。人の目だけでは重要な変化を見落とす場面もあります。
Geminiに売上データを渡すと、グラフを読む感覚に近い要点整理を出力します。
分析初期に見るべき論点が明確になり、レポート作成や意思決定をスムーズに進められます。
数値結果の文章化

あなたはビジネス資料作成に強いアナリストです。
以下の数値データを、分かりやすい文章にまとめてください。
【指示】
・数字の変化が一目で伝わる表現にする
・増減の背景や意味合いを簡潔に補足する
・レポートや経営層向け資料を想定した文体にする
・専門知識がなくても理解できる表現を使う
【数値データ】
(ここに売上・利益・KPIなどを貼り付ける)
Geminiを活用すれば、数値データを読みやすい文章へ素早く変換できます。
数字をそのまま並べても、読み手には変化や意味が伝わりにくくなります。とくに経営層や顧客向け資料では、数値の背景や影響を言語化する力が必要です。
Geminiに数値データを渡すと、要点を押さえた文章を生成します。レポートや報告資料の説得力が高まり、読み手の理解を促進できます。
SHIFT AIでは、ChatGPTやGeminiなどの生成AIを活用して、副業で収入を得たり、昇進・転職などに役立つスキルを学んだりするためのセミナーを開催しています。
また、参加者限定で、「今日から使えるプロンプト100選」「新時代のAI×デザイン活用ガイド」「Nano Banana Pro 徹底解説」など、全12個の資料を無料で配布しています。
「これからAIを学び始めたい」「AIを使って副業収入を得たい」「AIで業務を効率化したい」という方は、ぜひ以下のボタンからセミナーに参加してみてください。
スキルゼロから始められる!
無料AIセミナーに参加する分析視点の提案

あなたはデータ分析に精通したビジネスアナリストです。
以下のデータについて、分析すべき視点や指標を提案してください。
【指示】
・複数の切り口から分析視点を提示する
・KPIや重要指標を具体的に挙げる
・初心者にも分かりやすく整理する
・仮説立案につながる観点を含める
【データ概要】
(ここに対象となるデータ内容を記載)
Geminiを活用すれば、データ分析で注目すべき視点を整理できます。
分析経験が浅い場合、どの指標から確認すべきか判断しづらくなります。目的に合わない視点でデータを見ると、示唆を得にくいです。
Geminiにデータ概要を伝えると、多角的な分析視点を出力します。分析漏れを防ぎ、筋の良い仮説を立てながらデータを読み進められます。
改善施策の仮説立て

あなたは経営改善に強いビジネスコンサルタントです。
以下の状況やデータをもとに、考えられる原因と改善施策の仮説を提示してください。
【指示】
・原因と仮説施策をセットで整理する
・複数の切り口から案を出す
・実行可能性を意識した内容にする
・箇条書きで分かりやすくまとめる
【状況・データ概要】
(ここに業績や課題の概要を記載)
Geminiを活用すれば、改善施策の仮説を短時間で整理できます。
業績悪化や数値低下が起きたときには、原因特定と打ち手検討を迅速に進める必要があります。手作業では視点が限られ、検討に時間がかかりがちです。
Geminiに状況説明を与えると、問題と施策を論理的に結び付けた案を出力します。
初動の仮説構築が速くなり、検証や実行計画へスムーズに移行できます。
KPI案の作成

あなたはKPI設計に強いマーケティングアナリストです。
以下の施策内容に対して、適切なKPI案を複数提案してください。
【指示】
・施策目的に紐づく指標を挙げる
・成果指標とプロセス指標をバランスよく含める
・定量的に計測できる内容にする
・箇条書きで整理する
【施策・プロジェクト概要】
(ここに施策内容や目的を記載)
Geminiを活用すれば、施策目的に沿ったKPI案を効率よく設計できます。
新規プロジェクトや施策開始時には、成果を測る指標を明確に定める必要があります。ただ、経験や勘に頼ると指標が偏りやすいです。
Geminiに施策概要を伝えると、目的に沿ったKPI候補を整理して出力します。プロジェクト開始段階から目標が共有され、チーム全体の動きを揃えられます。
SHIFT AIでは、ChatGPTやGeminiなどの生成AIを活用して、副業で収入を得たり、昇進・転職などに役立つスキルを学んだりするためのセミナーを開催しています。
また、参加者限定で、「今日から使えるプロンプト100選」「新時代のAI×デザイン活用ガイド」「Nano Banana Pro 徹底解説」など、全12個の資料を無料で配布しています。
「これからAIを学び始めたい」「AIを使って副業収入を得たい」「AIで業務を効率化したい」という方は、ぜひ以下のボタンからセミナーに参加してみてください。
スキルゼロから始められる!
無料AIセミナーに参加する学習・業務スキル向上の活用事例5選
ここでは、学習・業務スキル向上におけるGeminiの具体的な活用事例を紹介します。
- 新分野の基礎学習サポート
- 専門用語のかみ砕き説明
- 業務改善アイデアの提案
- ロールプレイ相手として活用
- 振り返り・自己評価の整理
学習・業務スキル向上は、継続的なインプットと振り返りが欠かせない一方で、一人では進めにくい業務です。
Geminiを活用すれば、理解を深めながら実務に直結する形で学習を進められ、スキルアップの効率を高められます。
紹介するプロンプトを参考に、自分が利用したい場面や状況に合わせてコピーし、Geminiに貼り付けて試してみてください。
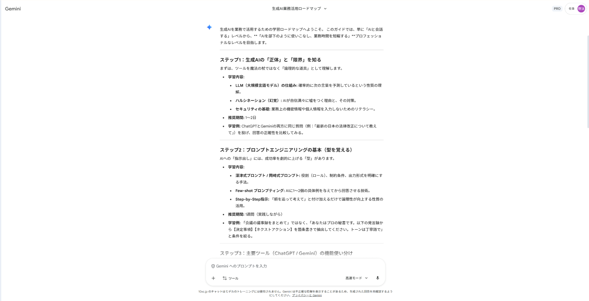
新分野の基礎学習サポート

あなたは学習支援に強いトレーナーです。
以下の分野について、初心者向けの学習ステップを作成してください。
【指示】
・基礎から順番に学べるステップ構成にする
・各ステップの学習内容を具体的に示す
・独学でも進めやすい流れにする
・必要に応じて推奨期間や学習例を含める
【学習分野】
(ここに新しく学びたい分野を記載)
Geminiを活用すれば、新分野の基礎学習を計画的に進められます。
業務で新しい分野を学ぶとき、何から手を付けるべきか迷いやすくなります。順序を誤ると理解が浅くなり、学習が停滞しやすいです。
Geminiに学習分野を伝えると、初心者向けの学習ステップを出力します。学習の迷いが減り、効率よく知識を積み上げられます。
専門用語のかみ砕き説明

あなたは分かりやすい説明が得意な講師です。
以下の専門用語を、初心者にも伝わる形で説明してください。
【指示】
・難しい表現を使わずに説明する
・日常生活の例え話を交える
・専門知識がなくても理解できる文章にする
・簡潔にまとめる
【専門用語】
(ここに説明したい用語を記載)
Geminiを活用すれば、専門用語を誰にでも伝わる表現へ変換できます。
専門分野の用語は前提知識がないと理解しづらく、説明する側も言い回しに悩みやすくなります。伝え方を誤ると、相手の理解が進みにくいです。
Geminiに用語を伝えると、例え話を交えた説明を出力します。新人教育や非専門部署向けの説明資料を作りやすくなります。
SHIFT AIでは、ChatGPTやGeminiなどの生成AIを活用して、副業で収入を得たり、昇進・転職などに役立つスキルを学んだりするためのセミナーを開催しています。
また、参加者限定で、「今日から使えるプロンプト100選」「新時代のAI×デザイン活用ガイド」「Nano Banana Pro 徹底解説」など、全12個の資料を無料で配布しています。
「これからAIを学び始めたい」「AIを使って副業収入を得たい」「AIで業務を効率化したい」という方は、ぜひ以下のボタンからセミナーに参加してみてください。
スキルゼロから始められる!
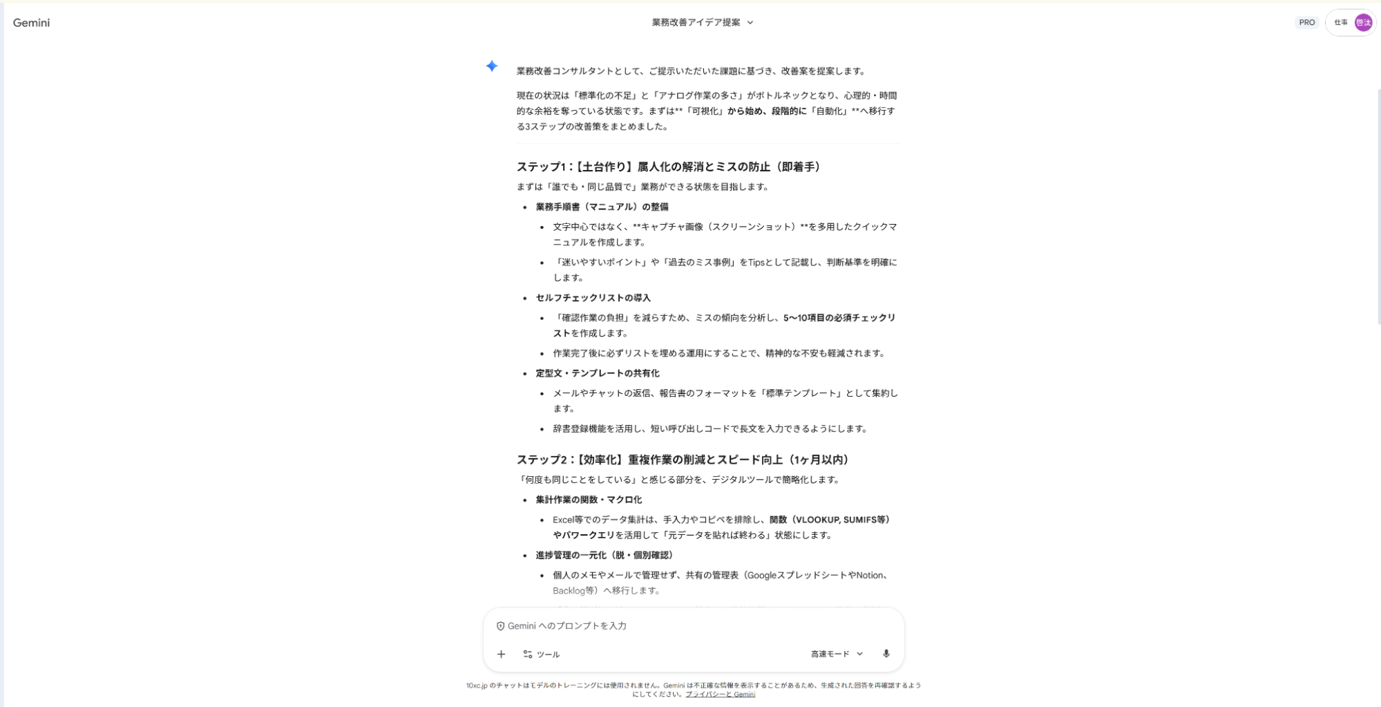
無料AIセミナーに参加する業務改善アイデアの提案

あなたは業務改善に強いコンサルタントです。
以下の業務内容や課題を踏まえ、改善アイデアを提案してください。
【指示】
・現状の課題を前提に改善案を複数出す
・効率化、ミス削減、スピード向上の観点を含める
・導入しやすい施策から段階的な案まで提示する
・箇条書きで分かりやすくまとめる
【業務内容・課題】
(ここに部署や業務の概要、困りごとを記載)
Geminiを活用すれば、業務改善アイデアを短時間で洗い出せます。
業務改善を検討する際、日々の作業に慣れているほど新しい視点が出にくくなります。限られた発想だけでは、改善の幅も狭まりがちです。
Geminiに課題を伝えると、具体的な改善施策を出力します。改善検討の初動が速くなり、チーム内の議論も進められます。
ロールプレイ相手として活用

あなたは〇〇の立場になりきってください。
以下のシーンを想定し、ロールプレイ形式で対話を行ってください。
【指示】
・相手役として自然な質問や反論を投げかける
・実務に近いリアルなやり取りを意識する
・こちらの回答に対して深掘り質問も行う
・改善点があれば最後にフィードバックを出す
【想定シーン】
(例:営業商談、接客対応、面接、社内プレゼンなど)
Geminiをロールプレイ相手として使えば、実践に近い練習を一人で行えます。
営業や面接、接客対応では事前の練習量が成果に直結します。ただ、人に相手を頼むと時間調整や心理的負担が生じやすいです。
Geminiに役割を指定すると、本番に近い対話形式の練習が進みます。
時間や相手に縛られず繰り返し練習でき、スキル向上のスピードが高まります。
振り返り・自己評価の整理

あなたはメンター兼コーチです。
以下のテーマについて、振り返りをサポートしてください。
【指示】
・振り返り用の質問を複数投げかける
・回答内容を整理し、強みと改善点をまとめる
・前向きで建設的なフィードバックを行う
・次の行動につながる示唆を含める
【振り返り対象】
(例:今週の業務、プロジェクト対応、営業活動など)
Geminiを活用すれば、振り返りと自己評価を効率よく整理できます。
日々の業務では振り返りの重要性を理解していても、忙しさから後回しになりがちです。一人で内省すると視点が偏り、改善点を見逃す場合もあります。
Geminiは質問回答をもとに強みと課題を整理したフィードバックを出力するので、思考が整理され、次に取るべき行動が明確になります。
SHIFT AIでは、ChatGPTやGeminiなどの生成AIを活用して、副業で収入を得たり、昇進・転職などに役立つスキルを学んだりするためのセミナーを開催しています。
また、参加者限定で、「今日から使えるプロンプト100選」「新時代のAI×デザイン活用ガイド」「Nano Banana Pro 徹底解説」など、全12個の資料を無料で配布しています。
「これからAIを学び始めたい」「AIを使って副業収入を得たい」「AIで業務を効率化したい」という方は、ぜひ以下のボタンからセミナーに参加してみてください。
スキルゼロから始められる!
無料AIセミナーに参加するGeminiを活用して仕事を効率化するためのコツ
ここでは、Geminiを仕事でより効果的に活用するためのコツを3つ紹介します。
- 目的を明確にしてから使う
- 具体的な条件をプロンプトに含める
- 一度で完璧を求めず、対話を重ねる
コツを意識すれば、Geminiの回答精度が高まり、業務効率化の効果を実感しやすくなります。
まずは簡単な業務から取り入れ、少しずつ自分なりの使い方を見つけていきましょう。
目的を明確にしてから使う
Geminiを活用するときは、最初に「何をしたいのか」を明確にすると、回答の精度が大きく高まります。
目的が曖昧なまま指示を出すと、Geminiは意図を正確に読み取れず、回答が冗長になったり、求めている内容とずれたりしやすいです。
以下のように、目的の有無によってプロンプトと出力内容には違いが生まれます。
| パターン | プロンプト例 |
|---|---|
| 目的なし | 会議内容をまとめてください |
| 目的あり | 次回の会議で行動に移せるよう、今回の会議内容から決定事項と次のアクションを整理してください |

目的を先に整理してから使えば、回答の質が向上し、やり取りの回数も減らせます。
さらに、自分自身の課題やゴールも明確になるため、その後のGeminiとの対話をスムーズに進められます。
具体的な条件をプロンプトに含める
対象や文字数、視点などの条件を明示すると、Geminiから実務に使いやすい回答が出力されます。
条件が不足した指示では、Geminiは出力の方向性を広く解釈しやすく、内容や粒度が期待とずれやすいです。
以下のように、条件の有無によってプロンプトと出力内容には違いが生まれます。
| パターン | プロンプト例 |
|---|---|
| 条件なし | 企画書を作成してください |
| 条件あり | 新規サービス向けに、意思決定者向けの企画書構成案を作成してください。A4一枚想定で、箇条書き3点にまとめてください |

条件を明確にすれば、Geminiの回答は自分の目的に近づき、調整や書き直しの工数も抑えられます。
一度で完璧を求めず、対話を重ねる
追加指示や修正を重ねながら対話を続けると、Geminiのアウトプットは出力したい内容に近づいていきます。
最初の回答は、あくまで出発点として提示される場合が多く、意図や粒度が完全に一致しない場合もあります。
そのため、一度の出力だけで判断せず、対話を前提に使う姿勢が重要です。
以下は、対話を重ねた場合のプロンプトとアウトプットの変化例です。
| 使い方 | プロンプト例 | 出力の傾向 |
|---|---|---|
| 一度きり | 新規サービスの提案書を作成してください | 抽象的で方向性が広い内容になりやすい |
| 対話あり(1回目) | 新規サービス向けの提案書構成案を作成してください | 全体像は整理されるが粒度はやや粗い |
| 対話あり(2回目) | 想定顧客を法人向けに絞り、数値根拠を補足してください | 内容が具体化し、実務向きになる |
| 対話あり(3回目) | 経営層向けに要点を3点にまとめてください | 意思決定に使える形に洗練される |
対話を前提に使えば、修正を重ねる過程でアウトプットの質が高まり、思考の整理や新たな視点の発見にもつながります。
SHIFT AIでは、ChatGPTやGeminiなどの生成AIを活用して、副業で収入を得たり、昇進・転職などに役立つスキルを学んだりするためのセミナーを開催しています。
また、参加者限定で、「今日から使えるプロンプト100選」「新時代のAI×デザイン活用ガイド」「Nano Banana Pro 徹底解説」など、全12個の資料を無料で配布しています。
「これからAIを学び始めたい」「AIを使って副業収入を得たい」「AIで業務を効率化したい」という方は、ぜひ以下のボタンからセミナーに参加してみてください。
スキルゼロから始められる!
無料AIセミナーに参加するGeminiを活用して仕事を効率化する際の注意点
ここでは、Geminiを仕事で活用するときに押さえておきたい注意点を3つ紹介します。
- 情報の正確性を必ず確認する
- 機密情報・個人情報を入力しない
- 最終判断は人が行う
注意点を意識せずに使うと、誤った情報の利用や情報漏えいにつながる可能性があります。
Geminiはあくまで業務を支援するツールとして活用し、内容の確認や意思決定は必ず人が行うようにしましょう。
情報の正確性を必ず確認する
Geminiが生成した内容は、そのまま使わず、必ず事実確認を行う必要があります。
生成AIは自然で説得力のある文章を出力しますが、内容に誤りや不正確な情報が含まれる場合もあります。
とくに、見た目だけでは正誤を判断しづらい点には注意が必要です。
- 数値データや統計情報
- 固有名詞(企業名やサービス名、人名など)
- 最新のニュースや制度変更に関する情報
- 医療や法律、財務など専門性の高い分野
生成された情報を他の信頼できる資料と照合しながら使えば、誤情報による判断ミスを防げます。
機密情報・個人情報を入力しない
Geminiを業務で活用する場合、機密情報や個人情報を入力せず、情報管理ルールを守る必要があります。
Geminiを提供するGoogleの公式ヘルプでは、入力データの取り扱いについて次のように説明されています。
人間のレビュアー(トレーニングを受けた Google のサービス プロバイダのレビュアーを含む)が収集したデータの一部をレビューすることがあります。レビュアーに見られたくない機密情報や、Google のサービス(機械学習技術など)の改良のために使用されたくない機密情報は入力しないでください。
引用:Google
入力内容が一時的に保存されたり、人のレビュー対象となる可能性が明記されています。
そのため、社外秘の資料や顧客の個人情報、特定可能な数値データをそのまま入力する行為は避ける必要があります。
Gemini上でのやり取り内容は将来的に公開されたり他者に見られる可能性がゼロではないと想定して、公開されても問題ない範囲の情報だけを扱うことを徹底してください。
最終判断は人が行う
Geminiは意思決定を代替する存在ではなく、最終的な判断と責任は必ず人が持つ必要があります。
Geminiは分析や提案を通じて判断を支援できますが、現場の背景や暗黙の前提、感情や倫理的配慮まで正確に把握できるわけではありません。
業務判断には、状況理解や経験に基づく見極めが欠かせず、その責任を負えるのは人だけです。
Geminiの出力が合理的に見えても、影響範囲やリスクを踏まえた評価や意思決定は人が担う必要があります。
Geminiは優秀なアシスタントとして活用し、最終的な判断と責任は必ず人が行うようにしましょう。
仕事でGeminiを活用して、業務効率を向上させよう!
Geminiを仕事で活用すれば、日々の業務を効率化し、作業時間や負担を大きく減らせます。
本記事で紹介したプロンプトは、あくまで汎用的なサンプルです。実際の業務内容や目的に合わせて条件や指示を調整すれば、より自分に合った出力ができます。
まずは、紹介したプロンプトをそのまま使って試してみてください。
慣れてきたら、対象や条件を加えながら、自分の業務に合う形へと調整してみてください。
SHIFT AIでは、ChatGPTやGeminiなどの生成AIを活用して、副業で収入を得たり、昇進・転職などに役立つスキルを学んだりするためのセミナーを開催しています。
また、参加者限定で、「今日から使えるプロンプト100選」「新時代のAI×デザイン活用ガイド」「Nano Banana Pro 徹底解説」など、全12個の資料を無料で配布しています。
「これからAIを学び始めたい」「AIを使って副業収入を得たい」「AIで業務を効率化したい」という方は、ぜひ以下のボタンからセミナーに参加してみてください。
スキルゼロから始められる!
無料AIセミナーに参加する執筆者
西啓汰
フリーランスのSEO/AIライターとして活動。
生成AIツールを実際に検証し、その知見をもとに実務で活用できる情報発信を行っている。
AI関連の最新動向や活用ノウハウを、初心者にもわかりやすく伝えるコンテンツ制作が強み。
趣味は野球観戦とラジオ聴取。






スキルゼロから始められる!
無料AIセミナーに参加する