ChatGPTで占いはできる?11種類のプロンプトと実例、GPTsを紹介

「Chat(チャット)GPTで占いができる」と耳にして、やり方や、どのような占いができるのか気になっていませんか。
手軽に恋愛運や仕事運など、「占えるなら試してみたいけれど、どのような情報を入力すればよいのだろう?」と気になる人もいるでしょう。
この記事では、ChatGPTで占える内容やプロンプトを紹介します。無料で使える占い専用のGPTsも紹介し、実例を交えて占い結果を記載するので、気になる内容があればすぐに試せるでしょう。
また、占う際の注意点も合わせて解説しているので、ChatGPTを利用して安全かつ手軽に占いを楽しんでみてください。

監修者
SHIFT AI代表 木内翔大
弊社SHIFT AIでは、ChatGPTの活用方法を学んでキャリアアップする方法や、効率よく副業の始めて収入を得るまでのロードマップを解説するセミナーを開催しています。
また、参加者限定で、「ChatGPTの教科書」や「ChatGPTプロンプト175選」、「ワンランク上のChatGPT活用法」など全12個の資料を無料で配布しています。
「ChatGPTを使いこなしてAI時代の波に乗りたい」「ChatGPTを使って最速で副業収入を得る方法を知りたい」という方は、ぜひセミナーに参加してみてください。
目次
ChatGPTで占いはできる?当たる?
結論から言うと、ChatGPTで占いは可能です。ChatGPTの学習データには占いの知識も含まれているため、占い師のような結果を出力できます。
画像認識能力も向上しているため、星座や姓名判断、手相などさまざまな種類の占いに対応できるのです。
パソコンやスマートフォンから24時間いつでもアクセスでき、無料で利用できます。恋愛や仕事の悩みについて、気分転換しながら新しい視点を得たいときに活用するとよいでしょう。
ただし、占い師による占いと同様に、確実に当たる根拠はありません。楽しみの一つとして考えておきましょう。
ChatGPTは占いだけでなく、ゲームや画像作成など、さまざまな活用ができます。どのような使い方があるのか気になる方は、以下の記事もぜひ参考にしてみてください。
ChatGPTの占いには得意・不得意がある
ChatGPTが占いをできるとは言え、占う方法には得意不得意があります。ChatGPTはテキストやルールに基づいた占いは得意ですが、顔を実際に見て判断する内容や感覚的な占いは不得意です。
ここではChatGPTでできる占いを以下2つに分けて紹介します。
- 得意な占いの種類
- 苦手な占いの種類
占ってみたい内容はどちらに当てはまるのか確かめましょう。
得意な占いの種類
ChatGPTが得意とするのは、明確なルールや計算式に基づいて結果を導き出せる占いです。大量のテキストデータを学習しているため、直感や感覚を必要としない占いであればデータに基づいて判断し出力します。
以下、ChatGPTが得意とする占いを見てみましょう。
| 占いの種類 | 対応可能レベル | 内容 |
|---|---|---|
| 西洋占星術(星占い) | 得意 | 生年月日と出生時刻から分析し、性格や運勢を占う |
| 九星気学(東洋占星術) | 得意 | 東洋の占いで生年月日から本命星を算出し、方位の吉凶や運を判断する |
| 数秘術 | 得意 | 生年月日や姓名を数字に変換し、人生の目的や才能を読み解く |
| 姓名判断 | 得意 | 姓名の漢字の画数から性格や運勢を判断する |
| タロット占い | 得意 | タロットカードを使って質問に対する答えや未来の可能性を読み解く |
| ルーン占い | 対応可能 | 古代ゲルマン民族のルーン文字を使い、人間関係や仕事、恋愛など幅広い内容を占う |
| オラクルカード占い | 対応可能 | 天使や女神をモチーフにしたカードでお告げやアドバイスを受け取れる |
| 易占い(周易) | 対応可能 | 古代中国発祥の占い。総合運や仕事運、恋愛運など幅広い内容を占える |
| 手相占い | 対応可能 | 手のひらにある手相を見て性格や運勢を読み取る |
| 夢占い | 対応可能 | 見た夢の内容から心理状態や未来を読み解く |
| 属性占い(血液型・動物・誕生日) | 得意 | 血液型や干支、誕生日などの属性から性格や相性を判断する |
占える内容には、対応は可能だが得意とまでは言えない占いもあります。上記の占いは、後ほどプロンプトと実例を交えて解説するので、気になる占いがあればチェックしておきましょう。
苦手な占いの種類
ChatGPTが苦手とするのは、風水や人相のように家の中を詳細に把握したり顔を細かく見たりしないといけない占いです。ほかにも、感覚的な要素が必要な占いは苦手としています。
以下は、ChatGPTでは満足のいく結果が得にくい占いです。
| 占いの種類 | 内容 |
|---|---|
| 風水・家相(実地診断) | 実際の住居や土地の方位、間取り、周辺環境を総合的に判断して運気を占う |
| 人相占い(顔相) | 顔の表情、骨格、肌の質感などの微細な特徴から性格や運勢を読み取る占い |
| 霊感・チャネリング系 | 占い師の直感や霊的感覚を使って、目に見えない情報やメッセージを受け取る占い |
上記の占いは、相手からの説明を必要とし、人間の感覚に依存する部分があるため、AIでは占いが難しいのです。ChatGPTで占う際は、苦手な種類の内容は選ばないようにしましょう。
弊社SHIFT AIでは、ChatGPTの活用方法を学んでキャリアアップする方法や、効率よく副業の始めて収入を得るまでのロードマップを解説するセミナーを開催しています。
また、参加者限定で、「ChatGPTの教科書」や「ChatGPTプロンプト175選」、「ワンランク上のChatGPT活用法」など全12個の資料を無料で配布しています。
「ChatGPTを使いこなしてAI時代の波に乗りたい」「ChatGPTを使って最速で副業収入を得る方法を知りたい」という方は、ぜひセミナーに参加してみてください。
スキルゼロから始められる!
無料AIセミナーに参加するChatGPTでの占いのやり方は?11種のプロンプトと実例
ここからは、実際にChatGPTで行える11種類の占いをプロンプトと実例を交えながら解説します。

どのようなプロンプトを送れば良いか参考にし、気になる占いがあれば試してみましょう。
西洋占星術(星占い)
西洋占星術は、生年月日と出生時刻、出生地から性格や運勢を読み解く占いです。
12星座や惑星の要素を組み合わせて総合的に判断します。ChatGPTは、天体の意味や星座の特徴の知識を持っているため、鑑定が可能です。
以下のようなプロンプトを送ってみましょう。
あなたは経験豊富な占星術師です。
以下の情報をもとに、西洋占星術で今月の運勢を占ってください。
生年月日:〇〇〇〇年〇月〇日
出生時刻:午後〇時〇〇分
出生地:東京都(生まれた場所を入力)
とくに恋愛運と仕事運について詳しく教えてください。アドバイスも含めてお願いします。

出生時刻が不明な場合でも「出生時刻は不明」と入力すれば占いは可能です。情報を入力して楽しんでみましょう。
九星気学(東洋占星術)
九星気学は生年月日から9つの星のうち、どれに当てはまるかを調べ性格や運勢を占います。また、引っ越しや旅行に良い方角の占いも可能です。
以下のようなプロンプトを送ってみましょう。
九星気学の専門家として、以下の情報で占ってください。
生年月日:〇〇〇〇年〇月〇日
1.私の本命星と性格の特徴
2.2025年の総合運勢
3.今月の吉方位(引っ越しを検討中です)
4.恋愛運アップのためのアドバイス
わかりやすく教えてください。


引っ越しや旅行に良い方角を知りたい場合は、現在住んでいる場所も伝えると、より具体的なアドバイスを得られるでしょう。
数秘術
数秘術は、生年月日や姓名を数字に変換し、その人の性格や運命を読み解く占いです。とくにライフパスナンバーと呼ばれる運命数は、生年月日から算出する数字で人生の目的や才能を表すとされています。
以下のようなプロンプトを送ってみましょう。
数秘術の専門家として占ってください。
生年月日:〇〇〇〇年〇月〇日
名前:フルネーム
1.ライフパスナンバーとその意味
2.性格の特徴と才能
3.2025年の運勢
4.相性の良い人の特徴
詳しく解説してください。

もし気になる相手がいるのであれば、その人の生年月日から相性を占えます。恋愛に限らず仕事仲間や友人でも試してみると良いでしょう。
姓名判断
姓名判断は、姓名の漢字の画数から算出し、性格や運勢を判断する占いです。自身を占うだけでなく、子供の名前を決める際にも使われます。
以下のようなプロンプトを送ってみましょう。
姓名判断の専門家として、以下の名前を鑑定してください。
氏名:フルネーム
1.五運(天格・人格・地格・外格・総格)の画数と意味
2.総合的な性格の特徴
3.恋愛運・結婚運
4.仕事運・金運5. 注意すべき点とアドバイス
詳しく教えてください。

占い結果は、漢字の旧字体や新字体で変わる可能性があります。どの画数で計算してほしいか事前に確認して占うようにしましょう。
タロット占い
タロット占いは、タロットカードを使って質問に対する答えや未来を読み解く占いです。
ChatGPTでは、実際にカードのシャッフルはできませんが、ランダムにカードを選んでもらい、そのカードの意味と質問への回答を教えてもらえます。
以下のようなプロンプトを送ってみましょう。
タロット占い師として、私の質問に答えてください。
質問:「転職を考えていますが、今のタイミングで転職すべきでしょうか?」
1.ランダムに3枚のタロットカードを選んでください
2.過去・現在・未来の3枚展開で解釈してください
3.各カードの意味と私の質問への答え
4.具体的なアドバイス
詳しく教えてください。

具体的な質問にすると、より的確なアドバイスを得やすくなります。もちろん「はい」か「いいえ」で答えられる質問でも良いですが、「何をどうすれば良いか」のような質問を投げてみましょう。
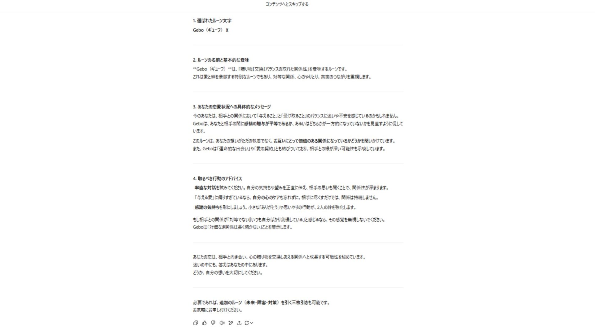
ルーン占い
ルーン占いは、古代ゲルマン民族が使用していた文字「ルーン文字」を刻んだ石や木片を使った占いです。ルーン文字には、それぞれ異なる意味があり、質問に応じて1つまたは複数のルーンを選んで占います。
以下のようなプロンプトを送ってみましょう。
ルーン占いの専門家として占ってください。
質問:「恋愛関係で迷いがあります。相手との今後について教えてください」
1.私の質問に適したルーン文字を1つ選んでください
2.そのルーンの名前と基本的な意味
3.私の恋愛状況への具体的なメッセージ
4.取るべき行動のアドバイス
詳しく教えてください。

質問は1つに限らず複数可能です。その際は、それぞれの質問にルーン文字が付き、メッセージを受け取れます。
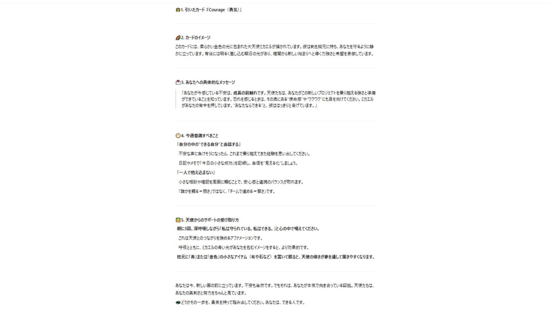
オラクルカード占い
オラクルカードは天使や女神、動物をモチーフにしたカードで、メッセージやアドバイスを受け取る占いです。タロットカードよりもポジティブなメッセージが多く、初心者にも親しみやすいのが特徴です。
以下のようなプロンプトを送ってみましょう。
オラクルカード占い師として、私にメッセージをください。
現在の状況:仕事で新しいプロジェクトを任され、不安と期待が入り混じっています
1.天使のオラクルカードから1枚選んでください
2.そのカードの名前とイメージ
3.私への具体的なメッセージ
4.今週意識すべきこと
5.天使からのサポートの受け取り方
詳しく教えてください。

具体的な行動を示すよりは、励ましに近い言葉を受け取れます。仕事や恋愛など、プライベートで迷いが生じたときは占ってみてください。
易占い
易占いは、古代中国から続く占いで、コインやサイコロを使用して、出た目のパターンから答えを導き出します。それぞれのパターンには意味があり、人生の決断や方向性について教えてくれます。
以下のようなプロンプトを送ってみましょう。
易占いの専門家として占ってください。
質問:「フリーランスとして活動しようと考えています。成功の可能性はあるでしょうか?」
1.私の質問に対する卦を決めてください
2.その卦の名前と基本的な意味
3.事業成功への見通し
4.注意すべき点と具体的なアドバイス
詳しく教えてください。

上記のように、決断に迷う内容があればアドバイスしてくれます。仕事に限らず恋愛や引っ越し、勉強など決断のタイミングについて聞いてみてください。
手相占い
手相占いは手のひらの線(しわ)、手の形から性格や運勢を読み取る占いです。ChatGPTでは手のひらの写真を送り、手相診断を行います。
以下のようなプロンプトを送ってみましょう。
(手のひらの画像を添付)
手相占い師として、私の手の写真を送るので占ってください。
1.これらの手相から読み取れる性格
2.恋愛・結婚運
3.仕事運・健康運
4.注意すべき点
詳しく教えてください。
今回は筆者の手のひらの写真を送っています。

より鑑定をしやすくするためにも、送る写真は画質の良いものにしてください。また、生年月日も送ると占星術と掛け合わせた結果を占ってくれます。
以下の記事ではChatGPTで行う手相占いについて、より詳しく解説しています。注意点も記載されているので安全に手相占いを行うためにも読んでおきましょう。
関連記事:【無料でもできる】ChatGPTで手相占いをする方法!プロンプトや安全性についても解説
夢占い
夢占いは、見た夢の内容から心理状態や未来を読み解く占いです。夢に出てくる状況には意味があるとされており、潜在意識からのメッセージを受け取れます。
ChatGPTは、学習データから夢の状況に合わせた知識を持っているため分析が可能です。
以下のようなプロンプトを送ってみましょう。
夢占いの専門家として、私の夢を解釈してください。
夢の内容:大きな白い犬と一緒に緑の草原を走っている夢を見ました。とても気持ちよく、犬とも仲良しでした。
1.夢に出てきた要素(白い犬、草原、走る)の意味
2.夢全体のメッセージ
3.現在の心理状態の分析
4.今後気をつけるべきことや行動のヒント
詳しく教えてください。

見た夢を詳しく記載すれば、より細かい分析を行って結果を出力してくれます。覚えている限りの内容を記載して、占ってもらいましょう。
属性占い(血液型・動物・誕生日)
属性占いは、血液型や干支、誕生日などの属性から性格や相性を判断する占いです。血液型だけでも占いは可能ですが、星座や誕生日まで入力すれば総合的に読み解いた結果が出力されます。
以下のようなプロンプトを送ってみましょう。
属性占いの専門家として、複数の角度から占ってください。
私の情報は下記です。
血液型:型
干支:〇年
誕生日:〇月〇〇日
1.血液型から見た基本性格
2.干支から見た特徴と2025年の運勢
3.誕生日から見た才能と適職
4.相性の良い血液型・干支の人
5.総合的なアドバイス
詳しく教えてください。

属性占いは、身近な情報で気軽に占える方法です。星座や血液型だけでも占えるので、友人や家族との話題作りに試してみましょう。
【無料でできる】占いができるChatGPTのGPTsを紹介
ChatGPTには、占いに特化した専用のGPTsがあります。占いに特化して作られているため、通常のChatGPTに質問するよりも、詳しく解説してくれるでしょう。
今回紹介するのは以下の5つです。

具体的なプロンプト例も紹介しているので、コピー&ペーストして気になる占いがあれば気軽に試してみてください。
弊社SHIFT AIでは、ChatGPTの活用方法を学んでキャリアアップする方法や、効率よく副業の始めて収入を得るまでのロードマップを解説するセミナーを開催しています。
また、参加者限定で、「ChatGPTの教科書」や「ChatGPTプロンプト175選」、「ワンランク上のChatGPT活用法」など全12個の資料を無料で配布しています。
「ChatGPTを使いこなしてAI時代の波に乗りたい」「ChatGPTを使って最速で副業収入を得る方法を知りたい」という方は、ぜひセミナーに参加してみてください。
スキルゼロから始められる!
無料AIセミナーに参加するTarot Reading:タロット占い

「Tarot Reading」は、タロット占いに特化したGPTsです。恋愛や人間関係、仕事などさまざまな悩みに対して、タロットカードを使用してアドバイスを受けられます。
GPTsがランダムにカードを引くだけでなく、ユーザーがカードを選ぶ方法や、自身が実際に所持しているタロットカードの写真を送り結果を見る方法があります。
今回は以下のプロンプトを送ってみました。
恋愛について占ってください。
テーマ:気になる人との関係
私の情報:やぎ座
現在の状況:半年前から気になっている職場の人がいますが、まだ告白できずにいます。
質問:「この人に告白すべきでしょうか?うまくいく可能性はありますか?」
カードを引いて、未来を占ってください。また、具体的にどのようなタイミングでアプローチすれば良いかアドバイスをお願いします。

占い結果のリンクが送られてくるので「タロットの結果を読む」をクリックし、結果内容を確認しましょう。


上記のように、アドバイスが送られてきます。また、料金を支払えばさらに詳しい結果を確認できる「深読みリーディング」があるため、気になる人は試してみましょう。
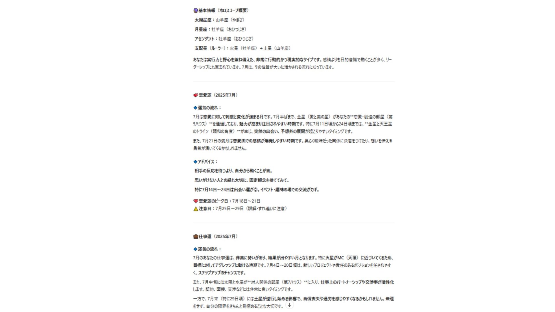
Astrology & Horoscope Advisor:占星術とホロスコープ

「Astrology & Horoscope Advisor」は、占星術とホロスコープの専門知識を持つGPTsです。
占星術とは、天体の位置や動きから人の性格や運勢を読み解く古代から続く占いで、12星座や惑星の影響を総合的に分析し占います。
星座別の毎日の運勢はもちろん、生年月日や時間、場所を入力すればより詳しい出生図(その人が生まれた瞬間の天体配置図)の分析も可能です。
各星座の性格や特徴も説明してくれるため、占星術初心者でも理解しやすい内容の占いです。
今回は以下のプロンプトを送ってみました。
占星術で今の仕事が私に合っているかを占ってください。
私の情報
星座:てんびん座
生年月日:1995年1月1日
出生時刻:午前10時30分頃
出生地:大阪府
仕事の情報:フリーランスのライター
1.私がこの仕事に向いているか
2.仕事を進める上での注意点
3.長期的に続けても良いか
詳しく教えてください。

星座や惑星の関係性から、仕事についての結果が出力されました。ほかにも恋愛や友人関係の占いも可能です。
「今日のしし座の運勢を教えて」や「1995年5月10日生まれのホロスコープを見て」というプロンプトでも占えますが、詳しい情報で入力した方が、細かく分析した結果を出力してくれます。
Horóscopo semanal – AstroGPT:星占い(週)

「Horóscopo semanal – AstroGPT」は、週ごとの占いに特化した専門GPTsです。12星座の週ごとの運勢を占ってくれるため、週単位で運勢を知りたい人におすすめです。
このGPTsは、あなたの星座を伝えるだけで今週の運勢を占えます。何年後、何十年後と長期的な未来ではなく、今週という身近な期間のアドバイスを得られるのが特徴です。
今回は以下のプロンプトを送ってみました。
今週の運勢を占ってください。
私の星座:おとめ座(9月5日生まれ)
今週とくに知りたいこと
1.全体的な運勢の流れ
2.仕事運(新しいプロジェクトが始まる予定です)
3.今週気をつけるべきこと4.開運アイテム
詳しく教えてください。

上記のように、日常生活のアドバイスを受け取れます。休み明けの朝に占ってもらったり、週の途中で今後の流れを確認したりと、気になる内容があれば運勢を占ってみてください。
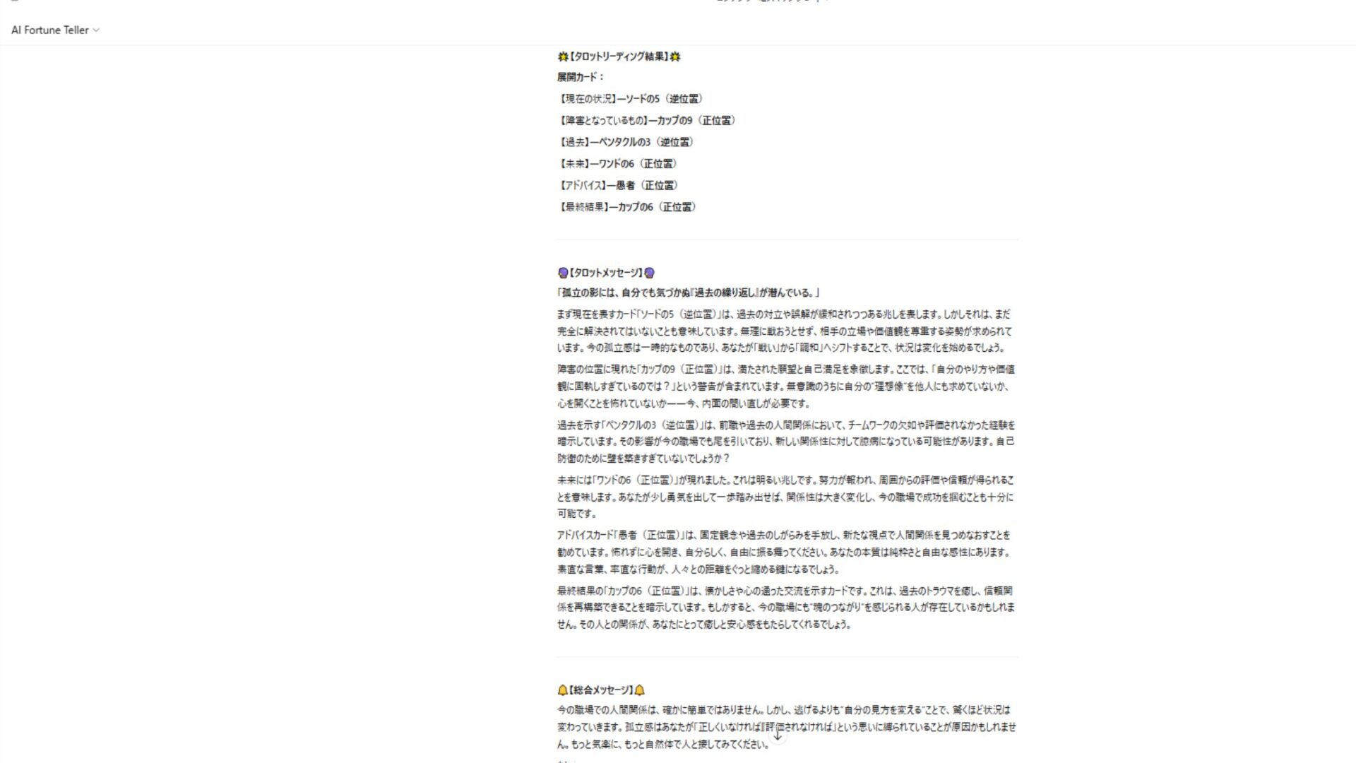
AI Fortune Teller:タロットやホロスコープ

「AI Fortune Teller」は、タロット占いとホロスコープ占いの両方に対応したGPTsです。AI占い師として恋愛や仕事、人間関係など悩みに対して、1000文字以上の詳細なメッセージで占い結果が出力されます。
このGPTsは、タロットカードで運勢を読み解き、生年月日からホロスコープ(西洋占星術)の結果を出力し、2つの占いを掛け合わせた内容で鑑定が可能です。
今回は以下のプロンプトを送ってみました。
仕事での人間関係で悩んでいます。
現在の状況:新しい職場に転職して3ヶ月が経ちましたが、同僚とのコミュニケーションがうまくいかず、孤立を感じています。このまま続けるべきか、転職を考えるべきか迷っています。
質問:「この職場での人間関係は改善されるでしょうか?それとも新しい環境を探すべきでしょうか?」
まずはタロット占いでお願いします。
その後、生年月日(1995年1月1日)でホロスコープも併せて占ってください。
今後の行動指針についてもアドバイスをお願いします。


最初にタロット占いの結果が出て、次にホロスコープ占いの結果が出力されます。2つの占いを掛け合わせているので、一つの占いでは見えない違った視点からのアドバイスを受け取れるでしょう。
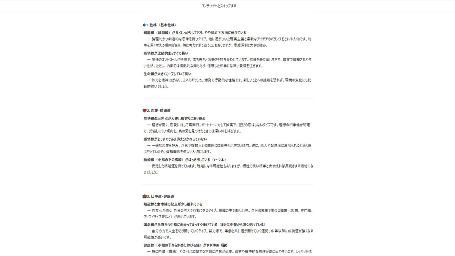
Palm Reader:手相占い

「Palm Reader」は、手相占いに特化したGPTsです。手のひらの画像をアップロードすると、以下の10本の線を分析して、手相占いを行います。
- 生命線:体力や活力、人生の流れ
- 知能線:思考力や集中力
- 感情線:愛情や感情の表現、心の動き
- 結婚線:恋愛傾向
- 太陽線:魅力や名声
- 健康線:身体と心の健康
- 創造線:アイデア力と芸術的センス
- 財運線:金運
- 努力線:頑張り、自己開拓の力
- 運命線:人生の流れ、環境との関係
今回は以下のプロンプトを送ってみました。
(手のひらの画像を添付)
手相占いをお願いします。
以下の点について詳しく知りたいです
1.恋愛・結婚運(結婚線と感情線から)
2.仕事・キャリア運(知能線と努力線から)
3.金運・財運(財運線から)
4.今年注意すべきことや開運のポイント
5.手相全体から見た私の性格の特徴
それぞれの線の状態も教えてください。よろしくお願いします。

このように各線について分析し、解説した結果が出力されます。また、送る手は左右どちらが良いのか聞いてみました。

右手は今後の人生のアドバイスが聞けて、左手は生まれ持った運の解説が聞けます。気になる方の手を送り、占ってみましょう。
ChatGPTで占いをするときの注意点
ChatGPTで占いを行う際は、以下3つのポイントに注意しましょう。

あくまでも占ってくれるのはAIだと理解した上で、占ってもらいましょう。
感情理解や共感が難しい
ChatGPTで占う際、AIには感情理解や共感に限界があると覚えておきましょう。人間の占い師のように、以下のような要素を読み取れないのです。
- 相談者の表情
- 声のトーン
- 言葉の背景にある感情
AIは、入力されたプロンプトのテキスト情報や送られた写真から判断を行います。
データ学習で知識が増えたり、画像の読み込み具合が向上したりはしていますが、複雑な心境や気持ちの変化を理解するのは困難です。
入力する内容も曖昧な質問や指示の場合、AIでは理解がしにくく曖昧な内容が返ってくる可能性があります。感情理解や共感が難しい分、ChatGPTが理解しやすいように指示は詳しく書くようにしましょう。
弊社SHIFT AIでは、ChatGPTの活用方法を学んでキャリアアップする方法や、効率よく副業の始めて収入を得るまでのロードマップを解説するセミナーを開催しています。
また、参加者限定で、「ChatGPTの教科書」や「ChatGPTプロンプト175選」、「ワンランク上のChatGPT活用法」など全12個の資料を無料で配布しています。
「ChatGPTを使いこなしてAI時代の波に乗りたい」「ChatGPTを使って最速で副業収入を得る方法を知りたい」という方は、ぜひセミナーに参加してみてください。
スキルゼロから始められる!
無料AIセミナーに参加する鵜呑みにせず「参考」にする
ChatGPTの占い結果は、信じすぎず参考程度に受け取るようにしましょう。AIとは言え、完璧ではなく間違った回答をする可能性があるためです。
ChatGPTはユーザーを批判せずポジティブな内容を言う傾向があり、現実的には困難な計画でも前向きな回答をする可能性があります。
仮に転職時期の相談をしたとしても、結果に従ってもうまくいくとは限りません。
結果を信じすぎず、「転職について新しい視点からアドバイスをもらおう」のような考えで占ってもらい、最終的には自身で判断しましょう。
結果に不安があれば、ほかから情報を集めたり、周りの意見も参考にしたりしながら上手に活用してください。
個人情報は極力入力しない
入力した情報は、データ学習に使用される可能性があり、情報漏洩のリスクがあります。占いに情報入力が必要だとは言え、フルネームや住所など、個人情報は極力入力しないようにしましょう。
しかし、占い結果の精度を高めるためには、個人情報の入力が必要な場面があるかもしれません。その際は、情報漏洩のリスクがあると理解した上で占ってもらいましょう。
どうしても個人情報の入力が必要な場合は、ChatGPTの一時チャット機能がおすすめです。会話履歴が残らないため、安全性を高めて占えます。
ChatGPTで手軽に占いを楽しもう!
ChatGPTを使った占いは、24時間いつでもアクセスでき、無料で行える占い方法ばかりです。恋愛や仕事、人間関係など日常生活で迷いが生じたとき、気分転換として活用してみましょう。
ただし、AIによる占いはエンターテイメントとして楽しむものであり、人生の重要な決断を占いの結果だけで決めないようにしましょう。参考の一つとして活用し、最終的な判断は自分自身で行ってください。
今回紹介した11種類のプロンプトを参考に、興味のある占いをChatGPTで試してみましょう。
SHIFT AIでは、ChatGPTやGeminiなどの生成AIを活用して、副業で収入を得たり、キャリアアップで年収を高めたりするノウハウをお伝えする無料セミナーを開催しています。
セミナーでは、主に以下の内容を学習できます。
- AIを使った副業の始め方・収入を得るまでのロードマップ
- おすすめの副業案件と獲得方法
- AIスキルを高めて昇進・転職などに役立てる方法
- 実際に成果を出しているロールモデルの紹介
- これから使うべきおすすめのAIツール
無料セミナーは、AI初心者〜中級者の方を対象としています。
「これからAIを学習したいけど、何から始めていいのか分からない」「AIの独学に限界を感じてきた」という方にとくにおすすめです。
また、参加者限定で、「初心者が使うべきAIツール20選」や「AI副業案件集」「ChatGPTの教科書」など全12個の資料を無料で配布しています。
完全無料で参加できるため、ご興味のある方は、ぜひセミナーに申し込んでみてください。
スキルゼロから始められる!
無料AIセミナーに参加する執筆者
だいぞう
Webライター歴3年/FP2級/日本化粧品検定3級
AIツールを活用して作業を効率化しながらも、一次情報に基づいた、わかりやすい記事を丁寧に執筆します。
読者の悩みを解決し、次の一歩を踏み出せる記事づくりを心がけています。






スキルゼロから始められる!